麻辣社区-四川第一网络社区

校外培训 高考 中考 择校 房产税 贸易战
阅读: 11952|评论: 23

[四川群众呼声] 请相关部门依法立即纠正广安区卫生健康局、教科局出具侵犯儿童合法权益的违法通知

[复制链接]

发表于 2020-8-25 19:19 | 显示全部楼层 |阅读模式
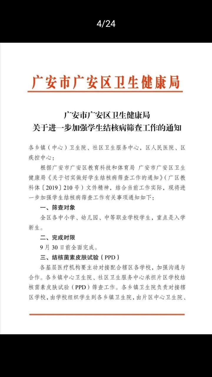
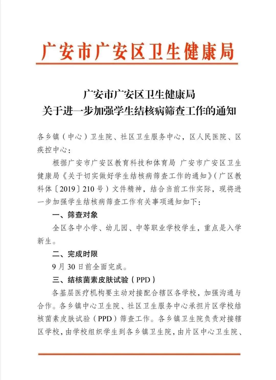
广安区违法通知1微信图片_20200825185526.jpg 违法通知2微信图片_20200825185652.jpg 教科1微信图片_20200825185821.jpg 教科2微信图片_20200825185837.jpg 教科3微信图片_20200825185857.jpg 教科4微信图片_20200825185914.jpg
以上是广安区卫生健康局、教科局于2020年8月的违法通知, 打12345热线,转到广安市教科局,广安市教科局电话回复启动调查。向广安区纪委监察委信访电话2221977反映,工作人员称相关部门按文件执行没得问题。然后给她讲了《学校结核病防控工作规范(2017版)的通知》新生入学和教职员工常规体检结核病检查方案有关规定,她称将向相关领导汇报。短信发给了广安区相关领导,2020年8月24日下午6点多有领导电话回复由广安区卫生健康局和广安区教科局调查今日回复处理。网络已转给广安市卫生健康委员会到现在未做出回复,广安区卫生健康局2020年8月25日网上回复依然没有依法纠正这些违法通知,严重侵犯了幼儿园、小学及非寄宿制初中入园学生及其家长的合法权益。请相关部门依法予以立即纠正。

以下是广安区卫生健康局、教科局于2019年的依法通知
结核微信图片1_20200825183856.jpg 结核3微信图片_20200825184019.jpg 结核8微信图片_20200825184042.jpg

相关部门赶快依法行动让广安区卫生健康局、教科局依法行政,依法维护儿童及其家长的合法权益吧!
190321xyv8f5z4v4hb833x.jpg
打赏

微信扫一扫,转发朋友圈

已有 95 人转发至微信朋友圈

   本贴仅代表作者观点,与麻辣社区立场无关。
   麻辣社区平台所有图文、视频,未经授权禁止转载。
   本贴仅代表作者观点,与麻辣社区立场无关。  麻辣社区平台所有图文、视频,未经授权禁止转载。
(匿名发布)
(匿名发布)  发表于 2020-8-25 19:46
(匿名发布)
(匿名发布)  发表于 2020-8-25 20:23
人民阅卷不要再违法折腾人民
(匿名发布)
(匿名发布)  发表于 2020-8-25 21:56
广安最牛逼的文件,法治广安啦
(匿名发布)
(匿名发布)  发表于 2020-8-26 06:41
广安区不是肺结核疫区,依法动态科学防控肺结核才是硬道理,凡是违法侵犯学生及其家长的合法权益都应该依法查处和问责
(匿名发布)
(匿名发布)  发表于 2020-8-26 07:19
请广安区教体局回复广安区义务教育阶段学生体检的公用经费有关问题-广安论坛-麻辣社区 四川第一网络社区 你的言论 影响四川  https://www.mala.cn/thread-15987072-1-1.html
(匿名发布)
(匿名发布)  发表于 2020-8-26 07:19
关于广安区卫生健康局违法发文要求全体学生进行PPD试验的依法深度调查分析-广安论坛-麻辣社区 四川第一网络社区 你的言论 影响四川  https://www.mala.cn/thread-15986516-1-1.html
(匿名发布)
(匿名发布)  发表于 2020-8-26 07:19
广安区卫生健康局发通知要求全体学生进行PPD试验涉嫌侵犯学生及学生家长的合法权益-广安论坛-麻辣社区 四川第一网络社区 你的言论 影响四川  https://www.mala.cn/thread-15985284-3-1.html
(匿名发布)
(匿名发布)  发表于 2020-8-26 07:20
广安分级诊疗未搞好,肺结核筛查导致学生及学生家长排队等候体检难[已回复]-广安论坛-麻辣社区 四川第一网络社区 你的言论 影响四川  https://www.mala.cn/thread-15985117-1-1.html
(匿名发布)
(匿名发布)  发表于 2020-8-26 08:01
人民阅卷和4加2治理不是一句口号
(匿名发布)
(匿名发布)  发表于 2020-8-26 08:13
儿童有卡介苗接种、无肺结核接触史被做PPD试验,体检医生就属违法开PPD试验检查啊
(匿名发布)
(匿名发布)  发表于 2020-8-26 08:27
电话连线广安区教科局2248277,工作人员说,儿童有卡介苗接种、无肺结核接触史无须做PPD试验,由体检医生筛查就可以了。
(匿名发布)
(匿名发布)  发表于 2020-8-26 09:10
公立学校义务教育阶段的学生入学后才体检,体检费由学校支付啊
(匿名发布)
(匿名发布)  发表于 2020-8-26 09:33
著作权归作者所有。
商业转载请联系作者获得授权,非商业转载请注明出处。
作者:学生家长888
链接:https://www.mala.cn/thread-15985284-1-1.html
来源:麻辣社区  - 四川第一网络社区

中小学生健康体检管理办法》五、健康体检经费及管理
  (一)义务教育阶段学生健康体检的费用由学校公用经费开支,学生健康体检经费管理(拨付)办法由省级教育、财政部门共同制定。
  (二)义务教育阶段的学生健康体检具体费用标准由省级财政、物价、教育、卫生等相关部门根据本管理办法确定的健康体检项目,以及当地教育、卫生状况和经济发展水平确定。
  (三)非义务教育阶段的学生健康体检费用标准和解决办法,由省级人民政府统一制定。
现在医院收费是套餐制哦!  

发表于 2020-8-26 09:38 | 显示全部楼层
依法依规
(匿名发布)
(匿名发布)  发表于 2020-8-26 09:59
广安区卫生健康局、广安区教科局违法违背政策的文件让体检的医疗机构多收入,让义务教育阶段的公立学校不支付学生体检费,两全其美
(匿名发布)
(匿名发布)  发表于 2020-8-26 10:16
花40元做个PPD试验还无所谓,关键学校和定点体检医疗机构要有序组织学生及其家长到定点体检医疗机构体检,或抽调医务人员到学校体检,这样才不会折腾广安人民

发表于 2020-8-26 11:04 来自麻辣社区客户端 | 显示全部楼层
(匿名发布)
(匿名发布)  发表于 2020-8-26 12:58
学生体检费40、60、甚至几百不等,体检医院笑开颜
(匿名发布)
(匿名发布)  发表于 2020-8-26 14:28
值得关注
高级模式 自动排版
您需要登录后才可以回帖 登录 | 注册

本版积分规则

复制链接 微信分享 快速回复 返回顶部 返回列表 关闭