麻辣社区-四川第一网络社区

校外培训 高考 中考 择校 房产税 贸易战
阅读: 6075|评论: 2

成都去外地要隔离吗?已知各地疫情防控措施,快速了解!

[复制链接]

发表于 2020-12-11 09:32 | 显示全部楼层 |阅读模式

据不完全梳理, 国内多地对往返中高风险地区人员 有最新的疫情防控政策。 一起来看看。

“现在能来成都吗? ”
“从成都去外地要隔离吗?”
不少网友提出了这样的疑问
我们整理发现
北京、上海、江西、湖南、湖北、河南 等 多地疾控中心
已向市民朋友出往返中高风险地区的防控措施
最近需要来成都、或需要去其他城市的成都小伙伴
应该怎样规划行程、做好相应准备?
出行前需不需要提前做好核酸检测?
你的出行指南来了!
093047ib54lbyqyq0zi9ns.jpg
093047viiubdxdoaupipnz.jpg
093046lnhm4xtfv6wscxfi.jpg

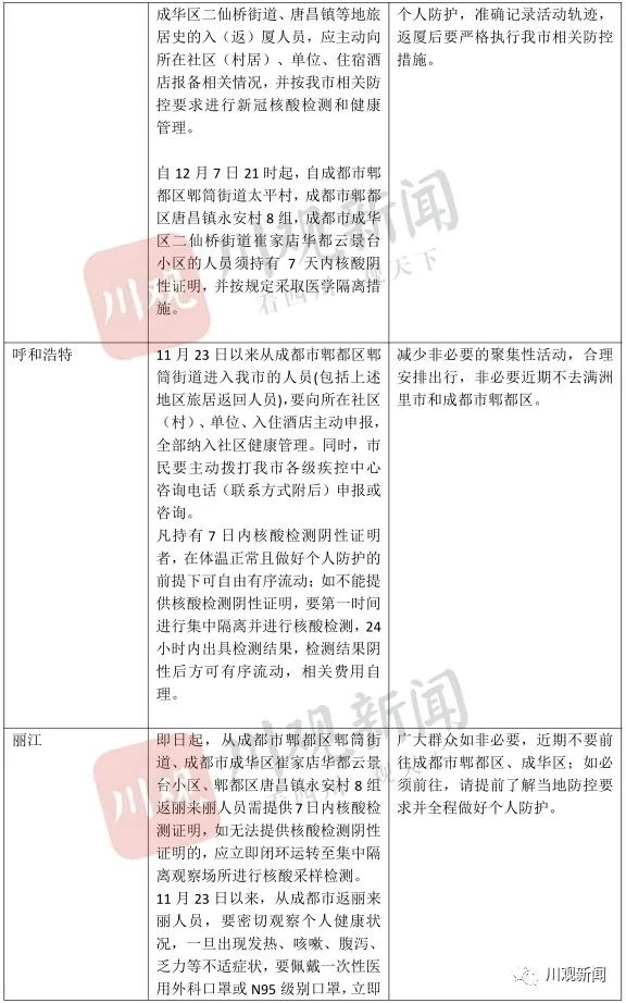
广州、武汉、西安、南宁、厦门、丽江

等城市也发布了相应提示

近期需要前往这些城市的小伙伴

一定记得先看清楚防疫要求再动身!

↓↓↓

NEWS_7EFC579A58B2FC49065A2E1244CA900A.JPG

NEWS_6584A8FB78AA9289ADAD1A3E5A5BA769.JPG

NEWS_94225E98ED84AE3C6BD3B527684F0802.JPG

NEWS_F86C4B995D45054066D5209F91F30428.JPG

*本文为不完全统计,建议各位前往其他省市前咨询当地卫健委等相关部门。


打赏

微信扫一扫,转发朋友圈

已有 48 人转发至微信朋友圈

   本贴仅代表作者观点,与麻辣社区立场无关。
   麻辣社区平台所有图文、视频,未经授权禁止转载。
   本贴仅代表作者观点,与麻辣社区立场无关。  麻辣社区平台所有图文、视频,未经授权禁止转载。

发表于 2020-12-11 09:51 | 显示全部楼层

发表于 2020-12-11 10:15 | 显示全部楼层
防控墙筑得牢,保人民健康
高级模式 自动排版
您需要登录后才可以回帖 登录 | 注册

本版积分规则

复制链接 微信分享 快速回复 返回顶部 返回列表 关闭