麻辣社区-四川第一网络社区

校外培训 高考 中考 择校 房产税 贸易战
阅读: 31511|评论: 20

[四川群众呼声] 营山县交通局,路政大队上下串通,包庇黄琴,视党纪国法于无顾,老百姓哪里说理?[已回复]

[复制链接]

    各级领导,本人于今年年初在网上举报路政大队治超中队长黄琴,勾结货车老板,利用职权为自己谋经济利益,搞利益输送。
    也列举了很多事实和证据,但就是在事实清楚,证据确凿的情况下,营山路政大队和交通局纪检委一拖再拖,一直不给与处理,两次都在网上正式回复正在调查,如今,大半年过去了,请问交通局的这个调查,调查到哪里去了?
      我在网上举报的,哪一天,哪个车,车牌号,拉了多少吨,在哪个地方被黄琴放行,如此简单的问题,要调查大半年?
   勾结货运老板,排挤正常运输!与货运老板杨珍的问题也是举报得清清楚楚,包括时间,地点。。为什么如此包庇黄琴??
   感谢交通局,和路政大队的包庇,让黄琴更加猖狂敛财!发展到现在有少数车在她那里买月票,黄琴收了钱就通知对方什么时候可以通过,没有交钱的就被重处重罚,营造出她自己执法严格的假象。最重要的是,黄琴串通治超站的执法人员,由治超站的人出面参加货物运输,从中渔利,由她们给料场供货,其他车辆如果参与其中,就严打重罚。利用公权力和执法权为私人谋利。在此,再次举报黄琴的种种违法犯罪问题!
     路政大队长苟凌宇一直包庇黄琴,平时经常在一起吃吃喝喝,关系不清不楚,在路政大队,黄琴说的话就相当于大队长说的话。现在,交通局也如此包庇黄琴,监察部门也如此上下勾结,难道也被她拖下水了吗??
    请交通局给我们一个公正的交代!!
打赏

微信扫一扫,转发朋友圈

已有 252 人转发至微信朋友圈

   本贴仅代表作者观点,与麻辣社区立场无关。
   麻辣社区平台所有图文、视频,未经授权禁止转载。
   本贴仅代表作者观点,与麻辣社区立场无关。  麻辣社区平台所有图文、视频,未经授权禁止转载。

发表于 2021-9-17 22:12 | 显示全部楼层
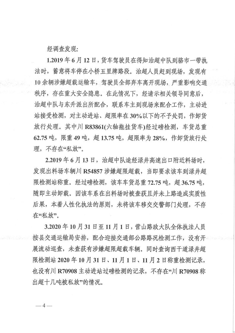
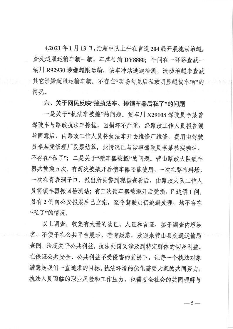
关于网民反映营山路政执法有关问题的回复9.17_Page1.jpg 关于网民反映营山路政执法有关问题的回复9.17_Page2.jpg 关于网民反映营山路政执法有关问题的回复9.17_Page3.jpg 关于网民反映营山路政执法有关问题的回复9.17_Page4.jpg 关于网民反映营山路政执法有关问题的回复9.17_Page5.jpg 关于网民反映营山路政执法有关问题的回复9.17_Page6.jpg
满意(1)
不满意(0)

发表于 2021-9-9 23:29 | 显示全部楼层
没有实质的证据,难

发表于 2021-9-10 09:29 | 显示全部楼层
上次看到过举报帖子的 是现在还没回复吗
发表于 2021-9-10 17:27 | 显示全部楼层
上热搜

发表于 2021-9-10 17:42 来自麻辣社区客户端 | 显示全部楼层

发表于 2021-9-10 19:17 来自麻辣社区客户端 | 显示全部楼层
我看到一个对联上面写着,人世间人欺人人人被期,官场上官为官官官相为,横联是,清官不清。

发表于 2021-9-11 22:44 来自麻辣社区客户端 | 显示全部楼层
中央督导组进驻四川了,可以打电话举报

发表于 2021-9-12 05:13 | 显示全部楼层
一件事不要重复的发

发表于 2021-9-15 11:17 | 显示全部楼层
官商勾结从古至今都有的,须实名举报但需充足证据资料,有充足的证据才可以直接举报,甚至要求提起公诉!
(匿名发布)
(匿名发布)  发表于 2021-9-18 09:52
绝对不要向其直接主管部门举报,它们穿一条裤子








发表于 2021-9-18 20:32 来自麻辣社区客户端 | 显示全部楼层
查了几个月,个个都比包青天还干净

发表于 2021-9-18 22:04 来自麻辣社区客户端 | 显示全部楼层
看了满篇回复,是一点问题都没有,是刁民在诬告,交通局自己查自己,能不能查出问题就不好说了,如果末尾的落款是纪委或者监委的话我还相信。

年味推荐官 2014年度优秀版主 2015年优秀版主 2016年优秀版主 2017年优秀版主 2018年优秀版主 2021年优秀版主 2023年优秀版主

发表于 2021-9-19 00:19 | 显示全部楼层

及时回复网友疑问,做得好

发表于 2021-9-19 20:41 来自麻辣社区客户端 | 显示全部楼层
悦哥 发表于 2021-9-11 22:44
中央督导组进驻四川了,可以打电话举报

请问有没有谁知道电话,

发表于 2021-10-3 12:42 来自麻辣社区客户端 | 显示全部楼层
查查,黄琴的保护伞,不打掉伞,那么违法乱纪就很难控制,作风转变成为空谈。
发表于 2021-10-3 19:34 来自麻辣社区客户端 | 显示全部楼层

发表于 2021-10-9 17:25 | 显示全部楼层
随时带上视频录像机跟JC用的一样,这种事没有实质证据没有用的

发表于 2021-11-1 14:55 | 显示全部楼层
水很深的,不是一个普通老百姓能搞清楚的,小心给你搞一个寻衅
高级模式 自动排版
您需要登录后才可以回帖 登录 | 注册

本版积分规则

复制链接 微信分享 快速回复 返回顶部 返回列表 关闭