麻辣社区-四川第一网络社区

校外培训 高考 中考 择校 房产税 贸易战
阅读: 38762|评论: 6

[四川群众呼声] 南部县教体局,失职渎职![已回复]

[复制链接]

发表于 2022-5-4 10:21 | 显示全部楼层 |阅读模式
Screenshot_20220504_095314_com.tencent.mm_edit_24.jpg Screenshot_20220504_095320_com.tencent.mm_edit_24.jpg
尊敬的黄波书记,南部县在您的领导下,欣欣向荣、蒸蒸日上,经济增速、城市建设都一天天的好起来了,但是看看你治下的南部县教体局,却存在严重的失职、渎职行为:
1.教育行业监管是教体局的本职工作、基础工作,如果不干这个工作,教体局就可以撤销了。但是看看南部县教体局的回复:“南部县北京光谱幼儿园未在我单位登记注册,未取得任何办学资质”,就完了??既未登记注册,也未取得任何办学资质,但就是这样一所学校,就在南部县教体局的眼皮子底下,光明正大的招生了,南部县教体局的大爷们,天天就在办公室喝茶、看报、吹牛逼吗?就算你天天在办公室忙工作、为人民服务,但是已经有人向南部县委书记反应了这个问题,你是不是也该履职尽责,哪怕做个样子给黄波书记看,是不是也该调查调查,该执法的执法、该移交的移交呢?
2.南部县教体局贴心的建议:“建议市民朋友从保障孩子安全、合法权益不受侵害出发,为孩子选择具有办园资质的幼儿园,让他们阳光、快乐、健康的成长”。首先谢谢南部县教体局的温馨提示,但是这个事情怎么越看越别扭呢, “管行业必须管安全、管业务必须管安全、管生产经营必须管安全。”南部县教体局作为南部县教育行业的主管部门,他不管安全了,他要求市民朋友自己去选择安全、有资质的幼儿园。甚至他都不管行业了,幼儿园有没有办园资质,他不是也没管了吗??
3.如果不是南部县教体局失职、渎职,我个人觉得可能还有另外一个原因,那就是南部县教体局的大爷们可能也有具体的困难,这个所谓的“南部县北京光谱幼儿园”有大靠山、大背景,南部县教体局的大爷们都不敢调查、更不敢执法。但是这个事关系几百个孩子、几百个家庭的安全、幸福,奉劝南部县教体局的大爷们还是该在你们自己的职责范围内把该做的做了。
打赏

微信扫一扫,转发朋友圈

已有 310 人转发至微信朋友圈

   本贴仅代表作者观点,与麻辣社区立场无关。
   麻辣社区平台所有图文、视频,未经授权禁止转载。
   本贴仅代表作者观点,与麻辣社区立场无关。  麻辣社区平台所有图文、视频,未经授权禁止转载。
发表于 2022-5-9 18:29 | 显示全部楼层
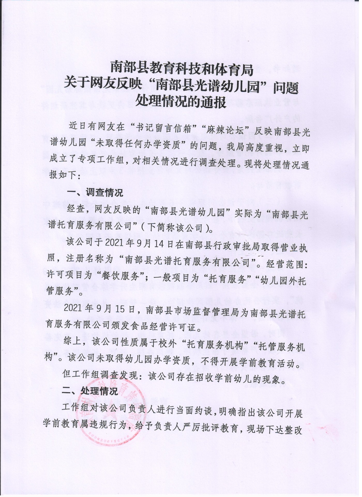
南部县教育科技和体育局
关于网友反映“南部县光谱幼儿园”问题
处理情况的通报
   
近日有网友在“书记留言信箱”“麻辣论坛”反映南部县光谱幼儿园“未取得任何办学资质”的问题,我局高度重视,立即成立了专项工作组,对相关情况进行调查处理。现将处理情况通报如下:
一、调查情况
经查,网友反映的“南部县光谱幼儿园”实际为“南部县光谱托育服务有限公司”(下简称该公司)。
该公司于2021年9月14日在南部县行政审批局取得营业执照,注册名称为“南部县光谱托育服务有限公司”。经营范围:许可项目为“餐饮服务”;一般项目为“托育服务”“幼儿园外托管服务”。
2021年9月15日,南部县市场监督管理局为南部县光谱托育服务有限公司颁发食品经营许可证。
综上,该公司性质属于校外“托育服务机构”“托管服务机构”。该公司未取得幼儿园办学资质,不得开展学前教育活动。
但工作组调查发现:该公司存在招收学前幼儿的现象。
二、处理情况
工作组对该公司负责人进行当面约谈,明确指出该公司开展学前教育属违规行为,给予负责人严厉批评教育,现场下达整改通知书,责令其认真整改存在问题。
(一)该公司户外广告牌为“南部县北京光谱国际幼儿园”与营业执照名称不符,责令该公司在15日内更换与其注册相符的户外广告牌。
(二)因该公司未取得幼儿园合法办学资质,只能开展托育服务和园外托管服务,故其招收3-6周岁幼儿开展学前教育属于违规招生行为,责令该公司立即停止招收3岁以上幼儿开展学前教育活动。
(三)对于该公司现有3-6岁幼儿,责令该公司严格遵守托育机构招生秩序,在今年9月入学前遵循家长自愿原则,由家长就近自愿选择有合法办学资质的幼儿园送孩子入园就读。
三、下步工作
为进一步规范我县幼儿园的办学行为,我县将从2022年9月1日起,全面启用“四川省基础教育招生升学综合管理信息系统”,实行公民办幼儿园同步招生、统一管理。凡未取得合法资质的幼儿园,一律不允许招收幼儿开展学前教育活动。
同时,希望全县各幼儿园、托育机构、托管机构进一步完善相关手续,严格遵守招生秩序,规范办园、托育、托管服务。否则,将联合相关部门严肃查处。
特此通报。
                         南部县教育科技和体育局
                             2022年5月6日

1.jpeg
2.jpeg
满意(0)
不满意(0)

发表于 2022-5-4 11:06 来自麻辣社区客户端 | 显示全部楼层
看来反映的问题真实,教体局的大爷们难道不是失职、渎职吗?

发表于 2022-5-11 17:07 | 显示全部楼层
二、处理情况工作组对该公司负责人进行当面约谈,明确指出该公司开展学前教育属违规行为,给予负责人严厉批评教育,现场下达整改通知书,责令其认真整改存在问题。

罚酒三倍

发表于 2023-3-16 14:27 | 显示全部楼层
查查这里面有没有教育局的人入股,或者失职渎职!纪检监察部门应介入!

发表于 2023-3-16 14:29 | 显示全部楼层
罚酒三杯

发表于 2023-3-18 22:47 | 显示全部楼层
自己的刀削不了自己的把,教育局是否失职渎职,应由纪检监察部门来调查处理!
高级模式 自动排版
您需要登录后才可以回帖 登录 | 注册

本版积分规则

复制链接 微信分享 快速回复 返回顶部 返回列表 关闭