麻辣社区-四川第一网络社区

校外培训 高考 中考 择校 房产税 贸易战
阅读: 75397|评论: 51

[四川群众呼声] 关于达观山项目涉嫌商业贿赂与双流县政府相互勾结导致国有资产数亿流失的举报[已回复]

[复制链接]

发表于 2022-11-10 11:31 | 显示全部楼层 |阅读模式
被举报人:1杨大瀼,男,现年54岁,身份证号码51010219680516755X四川省天光科技实业有限责任公司股东,原法定代表人,实际控制人;
2、四川省天光科技实业有限责任公司,现法定代表人杨大安, 公司住所:成都市金牛区蜀西路466121号,四川福润投资有限责任公司原股东;
3、四川福润投资有限责任公司,法定代表人张蓉平,公司住所:四川省成都市天府新区正兴街道新码头南街43号。
上述被举报人涉嫌利用《投资协议》骗取国有土地140亩,导致国有资产大量流失,另外还涉嫌诬告陷害等犯罪。
基本事实
2008年,上述被举报人相互串通,以投资建设“软件外包总部基地”的名义,和双流县人民政府签订《投资协议》。通过该协议获取140亩国有土地土地使用权,之后上述被举报人改变土地用途,并未用于建设“软件外包总部基地”,全部用于商品房开发,并对社会销售。具体情况如下:
    一、被举报人骗取国有土地的经过
1、被举报人杨大瀼,系被举报人四川省天光科技实业有限责任公司(以下简称天光科技公司)的股东,原法定代表人,实际控制人。
22008年前后,被举报人杨大瀼通过天光科技公司,以投资建设“四川天光软件外包总部基地”(以下简称案涉项目)的名义,与双流县人民政府洽谈投资合作事宜。
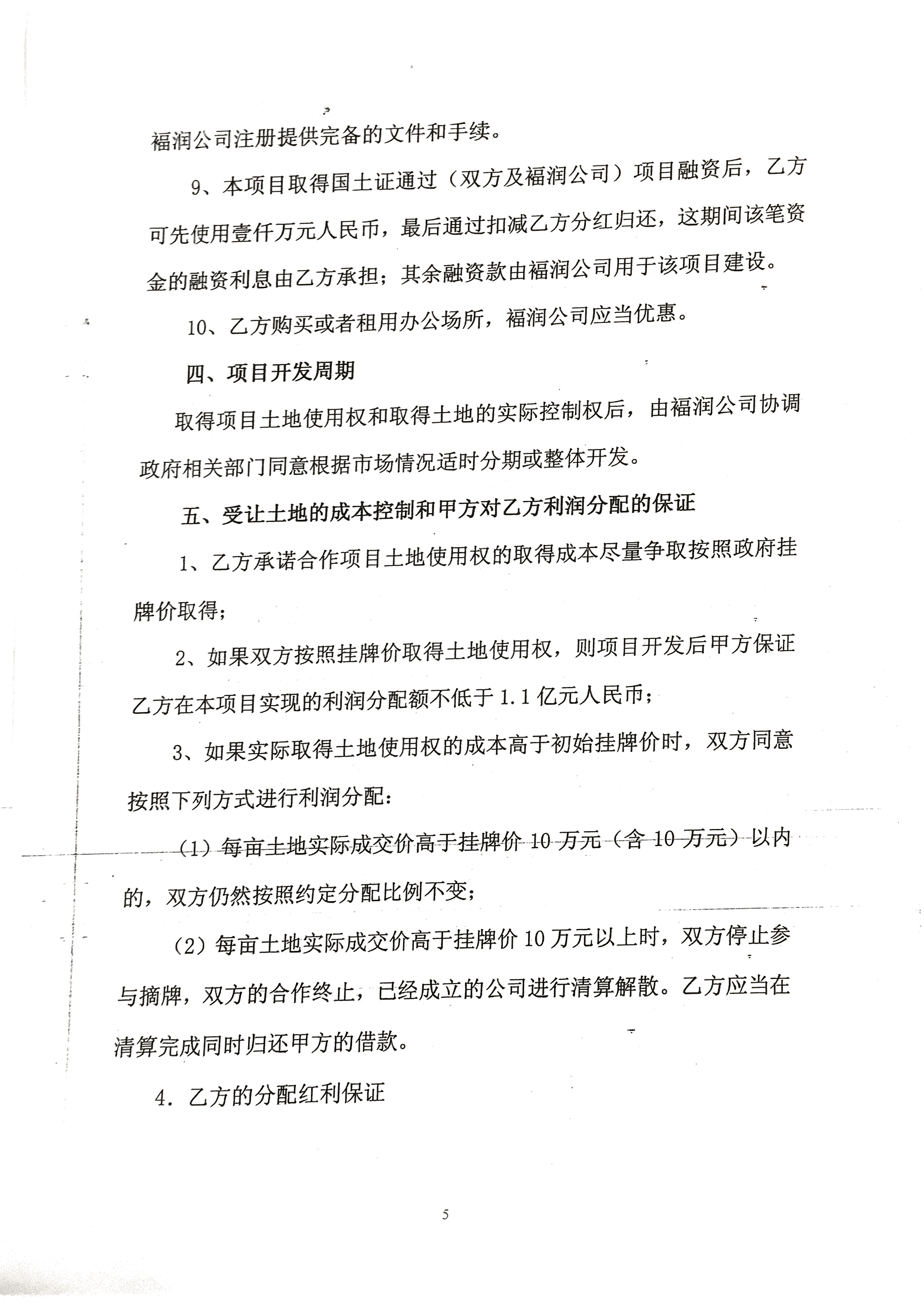
3、在与双流县政府达成《投资协议》送审稿后,天光科技公司依据该送审稿,于200831日,与成都润和百通实业发展有限公司(以下简称润和百通公司)签订《合作协议书》。双方约定,共同成立四川福润投资有限责任公司(以下简称福润公司)开发可能取得的国有土地。
4200833日注册成立了福润公司。其中,润和百通公司持股70%,天光公司持股30%
实际上,根据双方的《合作协议》,天光公司并不出资,案涉项目由润和百通公司实际运作,但需向杨大瀼支付1.1亿元的固定收益。
52008319日,天光公司、福润公司与双流县人民政府签订《四川天光软件外包总部基地投资协议》。
6、在取得140亩国有土地使用权后,福润公司并未用于建设《四川天光软件外包总部基地》。其中的98亩商业用地,被开发建设成“成都市达观山小区”,并对社会公开销售。剩余42亩住宅用地,闲置至今。
至此,3名被举报人,共同完成了“空手套白狼”的华丽转身。即:以投资建设“四川天光软件外包总部基地”的名义,低价套取双流县政府的140亩土地使用权;再以140亩土地为诱饵诱使润和百通公司出资;杨大瀼和天光公司实际上一分钱不出,就获得1.1亿元的收益。
二、被举报人杨大瀼、四川省天光科技实业有限责任公司、四川福润投资有限责任公司涉嫌构成以下犯罪
1、虚构投资软件园项目,骗取低价国有土地用于商品房开发,涉嫌合同诈骗罪(或者诈骗罪)。
按照《四川天光软件外包总部基地投资协议》约定,出让的商业用地只能用于“四川天光软件外包总部基地”办公用房建设。被举报人的行为属于事先恶意串通,根本没有实施任何建设“四川天光软件外包总部基地”的行为,以极低价格骗取双流县上百亩国有土地使用权,用于商业开发。系以非法占有为目的,牟取巨额非法利益,导致大量国有资产流失,情节特别严重。
2、擅自改变用地性质,牟取非法利益,涉嫌非法经营罪;非法转让、倒卖土地使用权罪。
上述被举报人将用于建设“四川天光软件外包总部基地”的土地,擅自改变用途,进行商业开发牟取非法利益,涉嫌非法经营罪。
杨大瀼及天光公司将建设“四川天光软件外包总部基地”的土地,交由福润公司进行商业开发,构成非法转让、倒卖土地使用权罪。
3、涉嫌利益输送损害国家利益,可能涉嫌行贿罪。
“四川天光软件外包总部基地”项目,毫无疑问是招商引资项目,案涉项目的用地性质应该为工业或商业用地。
但双流县相关机构却将案涉地块以“商服用地”进行出让,明显不符合成都市委市政府的相关规定。
更为重要的是,上述被举报人将“商服用地”大张旗鼓的进行房地产开发和销售。这种改变土地性质和用途的行为,“有关部门”居然集体视而不见,听之任之。我们不禁想问“商服用地”的“商品房预售许可证”到底是怎么办下来的?!
更为奇葩的是,中国土地市场网上“供地结果信息”显示:案涉地块面积为93384㎡(140亩)的案涉地块的“土地用途”均为“其他商服用地”,行业分类为:“其他金融服务”,土地使用年限为40年。但双流县有关机构给福润公司办理的土地使用权证却将140亩案涉地块分为两个不同性质和用途的土地使用权证。即:其中65316.74㎡(98亩)为“商服用地”;其中28066.82㎡(42亩)为“城镇住宅用地”。
我们不禁想问:到底是官方网站的“供地结果信息”错误?还是双流县相关机构的工作人员胆大妄为?如果官方网站的“供地结果信息”是真实准确的,那么相关机构的工作人员可能就不仅仅涉嫌失职渎职了!
据此,我们有理由怀疑杨大瀼与相关机构某些人员之间可能存在利益输送。利用与某些官员的的关系和利益输送帮助福润公司骗取土地,并在土地挂牌前操作好土地价格及拍卖程序,从福润公司得到了一个亿的好处费。
现经多方咨询和进一步核实该宗土地的实际开发情况,我们基本上可以断定被举报人的行为已经涉嫌合同诈骗犯罪。
我们的举报符合法律规定,被举报人在案涉土地问题上是涉嫌犯罪的。我们将联系商品房预售合同纠纷的当事人一起,依法向有关部门进行举报,直至中纪委,也包括利用媒体和自媒体曝光的手段进行揭露。

附件:
1.2008319日,双流县人民政府与天光公司、福润公司签订的《四川天光软件外包总部基地投资协议》;
2.200831日,天光公司与润和百通公司签订的《合作协议书》;
3.中国土地市场网“供地结果信息”;
4.双国用(2009)第18428号《国有土地使用权证》;
5.双国用(2010)第16551号《国有土地使用权证》;
6.部分涉及福润公司的商品房预售合同纠纷案判决书。

双流县政府与天光公司协议

双流县政府与天光公司协议

双流县政府与天光公司协议

双流县政府与天光公司协议

双流县政府与天光公司协议

双流县政府与天光公司协议

双流县政府与天光公司协议

双流县政府与天光公司协议

双流县政府与天光公司协议

双流县政府与天光公司协议

双流县政府与天光公司协议

双流县政府与天光公司协议

双流县政府与天光公司协议

双流县政府与天光公司协议

双流县政府与天光公司协议

双流县政府与天光公司协议

天光利用与双流县政府关系空手套1.1亿

天光利用与双流县政府关系空手套1.1亿

天光利用与双流县政府关系空手套1.1亿

天光利用与双流县政府关系空手套1.1亿

天光利用与双流县政府关系空手套1.1亿

天光利用与双流县政府关系空手套1.1亿

天光利用与双流县政府关系空手套1.1亿

天光利用与双流县政府关系空手套1.1亿

天光利用与双流县政府关系空手套1.1亿

天光利用与双流县政府关系空手套1.1亿

天光利用与双流县政府关系空手套1.1亿

天光利用与双流县政府关系空手套1.1亿

天光利用与双流县政府关系空手套1.1亿

天光利用与双流县政府关系空手套1.1亿

天光利用与双流县政府关系空手套1.1亿

天光利用与双流县政府关系空手套1.1亿

天光利用与双流县政府关系空手套1.1亿

天光利用与双流县政府关系空手套1.1亿

天光利用与双流县政府关系空手套1.1亿

天光利用与双流县政府关系空手套1.1亿

证明天光未出一分钱

证明天光未出一分钱

证明天光未出一分钱

证明天光未出一分钱

土拍信息

土拍信息

土拍信息

土拍信息

与政府协议做软件低价拿地完全变成了商业小区

与政府协议做软件低价拿地完全变成了商业小区

与政府协议做软件低价拿地完全变成了商业小区

与政府协议做软件低价拿地完全变成了商业小区

与政府协议做软件低价拿地完全变成了商业小区

与政府协议做软件低价拿地完全变成了商业小区

与政府协议做软件低价拿地完全变成了商业小区

与政府协议做软件低价拿地完全变成了商业小区

与政府协议做软件低价拿地完全变成了商业小区

与政府协议做软件低价拿地完全变成了商业小区

与政府协议做软件低价拿地完全变成了商业小区

与政府协议做软件低价拿地完全变成了商业小区

与政府协议做软件低价拿地完全变成了商业小区

与政府协议做软件低价拿地完全变成了商业小区
打赏

微信扫一扫,转发朋友圈

已有 603 人转发至微信朋友圈

   本贴仅代表作者观点,与麻辣社区立场无关。
   麻辣社区平台所有图文、视频,未经授权禁止转载。
   本贴仅代表作者观点,与麻辣社区立场无关。  麻辣社区平台所有图文、视频,未经授权禁止转载。

 楼主| 发表于 2022-11-10 12:02 | 显示全部楼层
原来属于成都市双流县青岛路现在属于天府新区,欢迎纪委同志介入调查,18081256143

发表于 2022-11-10 16:36 | 显示全部楼层
已转交至天府新区。
发表于 2022-11-15 10:25 | 显示全部楼层
网友:
    您好!您所反映的问题,天府新区高度重视,立即责成公安分局进行调查处理,现将有关情况答复如下:
    经核实,关于您举报福润公司杨大瀼等涉嫌利益输送造成国有资产大量流失,国有资产损失应向国资委或者国土部门反映。因该公司未在天府新区辖区实际经营,如您认为涉及诈骗,可向该公司的实际经营地公安机关反映报警。
满意(0)
不满意(2)

 楼主| 发表于 2022-11-15 10:57 | 显示全部楼层
天府新区政务 发表于 2022-11-15 10:25
网友:
    您好!您所反映的问题,天府新区高度重视,立即责成公安分局进行调查处理,现将有关情况答复 ...

我是在成都的网络平台公开曝光的,你不属于你的管辖范围,你就转给有管辖权的单位,不属于干嘛借呢

 楼主| 发表于 2022-11-15 17:07 | 显示全部楼层
整理了一下协议。这样更加方便看

天光与润通协议

天光与润通协议

天光与双流县森林县长协议

天光与双流县森林县长协议

 楼主| 发表于 2022-11-15 17:13 | 显示全部楼层
目前软件园现状,已成达观山小区,说好的软件园呢?没有人监管吗?每年几千万的税收呢?
IMG_20220829_161557238.jpg
IMG_20220829_161809083.jpg
IMG_20220829_161900995.jpg
IMG_20220829_161909007.jpg
IMG_20220829_162552997.jpg
IMG_20220829_162556350.jpg
IMG_20220829_162557612.jpg
IMG_20220829_162927634.jpg
IMG_20220829_162930942.jpg
IMG_20220829_162934172.jpg
IMG_20220829_162954401.jpg
IMG_20220829_162957397.jpg
IMG_20220829_163112787.jpg
IMG_20220829_163116418.jpg
IMG_20220829_163117884.jpg
IMG_20220829_163124148.jpg
IMG_20220829_163137056.jpg
1661785615810.jpg
1661785615815.jpg
1661785615820.jpg
1661785615825.jpg
1661785615834.jpg
1661785615841.jpg

 楼主| 发表于 2022-11-15 17:15 | 显示全部楼层
纵观整个楼盘,没有见到软件园,牌子都舍不得挂一个,哪怕是做做样子也好啊

 楼主| 发表于 2022-11-10 16:13 来自麻辣社区客户端 | 显示全部楼层
天光公司分文未出,为什么人家要给他分一个多亿?背后存在什么样的利益交换?是不是纪委从来就没有查过?这是纳税人的血汗钱!是不是非要到北京去举牌牌才有人来管,来处理?

 楼主| 发表于 2022-11-11 22:09 来自麻辣社区客户端 | 显示全部楼层

 楼主| 发表于 2022-11-11 23:16 来自麻辣社区客户端 | 显示全部楼层
非常信任这个平台,请平台给力转交更好级别纪委
发表于 2022-11-12 22:47 | 显示全部楼层
大瓜,这个平台好像不得转纪委
(匿名发布)
(匿名发布)  发表于 2022-11-14 09:36
不要让我们等真相太久
(匿名发布)
(匿名发布)  发表于 2022-11-14 09:37
大家想一想天府新区40万一亩的开发用地是什么概念

发表于 2022-11-14 15:58 | 显示全部楼层
分文未出,却占干股30%,固定收益都1.1亿。没有利益输送打死都不信。相当于总共至少造成国有资产流失3.67亿。比一般的贪汅性质恶劣,更具迷惑性。
(匿名发布)
(匿名发布)  发表于 2022-11-15 10:15
双流县长森林同志在这件事情上功不可没吧!!!

发表于 2022-11-15 10:38 来自麻辣社区客户端 | 显示全部楼层
往中央巡视组举报,如此大金额的利益输送

 楼主| 发表于 2022-11-15 10:59 | 显示全部楼层
天府新区政务 发表于 2022-11-15 10:25
网友:
    您好!您所反映的问题,天府新区高度重视,立即责成公安分局进行调查处理,现将有关情况答复 ...

总属于成都市管辖吧

 楼主| 发表于 2022-11-15 11:02 | 显示全部楼层
成都这样一个开放的一线城市如果连这种公然损害纳税人利益的事情都不查,还怎么招商引资?还怎么发展?
是要让我们将成都的这种做法告诉全世界吗!

 楼主| 发表于 2022-11-15 17:22 | 显示全部楼层
我的这个举报又被转去哪里了?不是应该转纪委吗?
高级模式 自动排版
您需要登录后才可以回帖 登录 | 注册

本版积分规则

复制链接 微信分享 快速回复 返回顶部 返回列表 关闭