麻辣社区-四川第一网络社区

校外培训 高考 中考 择校 房产税 贸易战
阅读: 5944|评论: 13

[即时新闻] 12月10日起 , G85银昆高速巴陕段对部分车辆实施交通管制

[复制链接]

12月10日起 , G85银昆高速巴陕段对部分车辆实施交通管制

成都商报

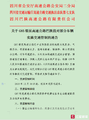
12月3日,四川省公安厅高速公路公安局二分局、四川省交通运输厅高速公路交通执法总队第七支队、四川巴陕高速公路有限责任公司联合发出通告,从12月10日起,G85银昆高速公路巴陕段对部分车辆实施交通管制,结束时间另行通告。
        通告介绍,G85银昆高速公路巴中至陕西段沿线地质状况复杂,气候恶劣,桥梁隧道众多,且特长隧道、隧道群、特大桥梁组合出现,行车环境复杂。为切实加强道路交通安全管理,预防道路交通事故,保障人民群众生命财产安全,根据《中华人民共和国道路交通安全法》、《四川省高速公路条例》及相关法律法规规定,决定对部分行经G85银昆高速公路巴陕段的车辆实行交通管制。

交通管制的具体路段为G85银昆高速公路巴陕段桥亭收费站至米仓山隧道路段及沿线所有收费站。管制时间从12月10起,结束时间另行通知。在交通管制期间,禁止运输爆炸物品、剧毒以及其他危险品货运车辆通行;禁止十九座(不含)以上载客汽车通行;但执行紧急任务的军警车、消防车、救护车、抢险救援车以及从事高速公路管理、养护活动的车辆不受此限制。

在交通管制期间,被管制车辆可绕行,陕西往四川方向车辆可由陕西境内喜神坝收费站驶出,经G244国道绕行至四川境内桥亭收费站进入高速公路。四川往陕西方向车辆可由四川境内桥亭收费站驶出,经G244国道绕行至陕西境内喜神坝收费站进入高速公路。
b2bae0d316bafc3488329c3998fee61ex651x873x22.png
6db55f38e6f53260b473251641bbb732x610x806x11.png
打赏

微信扫一扫,转发朋友圈

已有 47 人转发至微信朋友圈

   本贴仅代表作者观点,与麻辣社区立场无关。
   麻辣社区平台所有图文、视频,未经授权禁止转载。
   本贴仅代表作者观点,与麻辣社区立场无关。  麻辣社区平台所有图文、视频,未经授权禁止转载。

 楼主| 发表于 2018-12-4 08:47 来自麻辣社区客户端 | 显示全部楼层
危化品车辆我能理解,客运车辆我就不理解了!那这条路修的还有什么意义?我们这些坐大巴车去汉中或者西安的人又要绕道了???

发表于 2018-12-4 09:26 | 显示全部楼层
一百多亿修个路,就是拿来看啊

发表于 2018-12-4 09:43 | 显示全部楼层
是不是豆腐渣工程??

发表于 2018-12-4 12:07 来自麻辣社区客户端 | 显示全部楼层
又遇到肠梗阻了,才通行了十几天扫兴

发表于 2018-12-4 12:26 来自麻辣社区客户端 | 显示全部楼层
高危运输车辆能理解,客运车辆我就呵呵了。

发表于 2018-12-4 13:02 来自麻辣社区客户端 | 显示全部楼层
客车不能上?只能过小汽车???

发表于 2018-12-4 15:17 | 显示全部楼层
大巴不让过?什么理由?京昆高速也没有这样!

2014年度优秀版主 2015年优秀版主 2018年优秀版主

发表于 2018-12-4 20:33 | 显示全部楼层
提醒及时,

发表于 2018-12-4 23:34 来自麻辣社区客户端 | 显示全部楼层
刚刚开通巴中至汉中客车,怎么办?

发表于 2018-12-4 23:52 来自麻辣社区客户端 | 显示全部楼层
真的,危险品不让过还理解,大巴不让过,那这条高速不就是残废了。难道设计时就是不能过大巴的高速吗?这样修起也没用啊!巴中农民工大部分是大巴出行,还是要绕行广元。难道广陕高速设计标准高些吗??望有关部门答疑!

发表于 2018-12-5 12:12 | 显示全部楼层
客车不让过那修起拿来爪子的?雅康高速公路二郎山隧道全长13.4公里,为啥不管制?是不是怕出事担责任所以干脆一刀切了?

发表于 2018-12-7 10:21 | 显示全部楼层
职能部门应该出来解释一下了!!年关将至!能够在汉中转车的为啥还得多坐一段到广元?

发表于 2018-12-9 19:22 | 显示全部楼层
从汉中回来,还可以;正在完善。
高级模式 自动排版
您需要登录后才可以回帖 登录 | 注册

本版积分规则

复制链接 微信分享 快速回复 返回顶部 返回列表 关闭