麻辣社区-四川第一网络社区

校外培训 高考 中考 择校 房产税 贸易战
阅读: 9809|评论: 0

重磅!教育部公示2020年学位授权审核结果

[复制链接]

发表于 2021-7-26 17:03 | 显示全部楼层 |阅读模式
重磅!教育部公示2020年学位授权审核结果
7月26日,教育部发布《2020年学位授权审核结果公示》。

根据《博士硕士学位授权审核办法》规定,按照突出质量导向、坚持服务需求、强化特色发展、着力优化结构的原则,经条件核查和专家评议,现对各地区(系统)推荐的新增博士硕士学位授予单位、博士硕士学位授权点、自主审核单位的审核结果予以公示,公示期为2021年7月26日—8月6日。若有异议,请在公示期内以实名向我办反映,并提供身份证件号码和联系方式。若以单位名义反映,请加盖单位公章。不受理匿名反映。
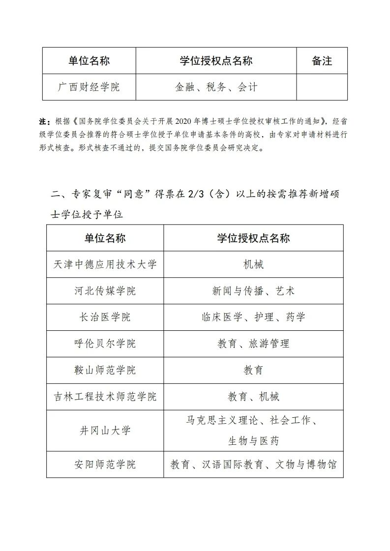
2020年学位授权审核结果公示名单如下:

1.2020年新增博士学位授予单位审核结果
2.2020年新增硕士学位授予单位审核结果
3.2020年现有博士学位授予单位新增一级学科博士点审核结果
4.2020年现有博士学位授予单位新增专业学位博士点审核结果
5.2020年现有博士、硕士学位授予单位新增一级学科硕士点审核结果
6.2020年现有博士、硕士学位授予单位新增专业学位硕士点审核结果
7.2020年新增学位授权自主审核单位审核结果


打赏

微信扫一扫,转发朋友圈

已有 78 人转发至微信朋友圈

   本贴仅代表作者观点,与麻辣社区立场无关。
   麻辣社区平台所有图文、视频,未经授权禁止转载。
   本贴仅代表作者观点,与麻辣社区立场无关。  麻辣社区平台所有图文、视频,未经授权禁止转载。
高级模式 自动排版
您需要登录后才可以回帖 登录 | 注册

本版积分规则

复制链接 微信分享 快速回复 返回顶部 返回列表 关闭