麻辣社区-四川第一网络社区

校外培训 高考 中考 择校 房产税 贸易战
阅读: 32361|评论: 0

[健康四川] 成都12-17岁青少年新冠疫苗接种点公布

[复制链接]

发表于 2021-8-10 06:41 | 显示全部楼层 |阅读模式
成都12-17岁青少年新冠疫苗接种点公布
四川12-17岁学生新冠疫苗接种方案出炉
明确了从8月份到10月份
分三个阶段进行接种
成都金牛区、成华区、龙泉驿区
崇州市、大邑县、邛崃市
此前已公布了相关接种方案
那么
成都其他区(市)县的青少年
多久能接种疫苗呢?

四川天府新区、成都东部新区
高新区、锦江区、青羊区、武侯区
青白江区、新都区、双流区、新津区
简阳市、金堂县、蒲江县
已公布各自的
12-17岁青少年接种新冠疫苗相关安排
https://p6-tt.byteimg.com/origin/pgc-image/SdjHk1S6zavrRI?from=pc
四川天府新区
据“天府发布”消息,在校学生请等候学校通知,后续将以学校,班级为单位统一组织接种,后续苗源充足,请家长及学生不用着急,不建议现在无序自行在外接种。非在校青少年、高中毕业生以及12-17岁急需出国留学生,建议在社区进行登记,街道将有序组织安排接种。
注:天府新区12-17岁非在校未成年人已可接种,每天接种点位不同,请关注“天府发布”微信公众号获取接种点位信息。
成都东部新区
据“成都东部新区”消息,近日,成都东部新区12-17岁人群疫苗接种工作全面启动。目前有10个新冠病毒疫苗接种点为12-17岁人群接种新冠病毒疫苗。

成都东部新区
接种点位
https://p3-tt.byteimg.com/origin/pgc-image/Sfae7o949Gr1kB?from=pc
温馨提示:
由于接种人数较多,为提高接种效率,减少排队时间,监护人可打开微信→搜索“天府健康通”→ 点击“家庭健康码”→点击“添加家庭成员”→输入孩子身份信息→点击保存,生成健康码。

高新区
据“成都高新”消息,12-17岁人群接种工作将于近期开启。9月上旬启动12-14岁人群接种。
一、接种对象
12-17岁全体人员,含普通小学、初高中学校、技师学院等职业学校、非在校等所有适龄人群。
二、组织方式
在校学生由所在学校与辖区预防接种单位确定接种时间、地点,接种点位开通专场、绿色窗口或集中时间段接种,减少学生预约排队时间,提高接种效率。
三、接种种类
现阶段,12-17 岁人群使用灭活疫苗接种。
四、接种地点
1.区内学籍学生(含已放假的学生、当年毕业生,下同)原则上由学校统一组织,在学校所在街道新冠疫苗接种点位接种。
2. 非区内学籍学生和非在校生原则上在居住地就近高新区新冠疫苗接种点位接种。
3. 以上人群,也可根据实际情况,就近就便进行接种。
成都高新区接种点↓
https://p1-tt.byteimg.com/origin/pgc-image/Sfae7opDcxfsrT?from=pc
注意:非学校组织的学生接种请通过“成都高新区接种预约”微信小程序预约。

锦江区
据“锦江发布”消息,8月4日起,锦江区将启动为12-17周岁青少年接种新冠灭活疫苗工作(科兴或中生),此次接种共需接种两针剂,两针剂至少间隔3周,第2剂在8周内尽早完成。锦江区在校学生由学校统一组织前往指定新冠疫苗接种点进行接种,具体请等候学校通知。其余12-17周岁非锦江区学籍、非在校青少年朋友可自行预约前往。
https://p3-tt.byteimg.com/origin/pgc-image/Sfae7phBJER6J?from=pc
注意:
受种者应由其法定监护人全程陪同接种,若监护人无法到场则须签署《锦江区青少年新冠疫苗接种委托书》委托其他亲属带至现场并全程陪同或学校工作人员全程陪同。受种者请携带本人和监护人身份证、户口本。

青羊区
据“锦绣青羊”消息,青羊区已开始分时段组织开展12-17岁在校学生新冠病毒疫苗接种工作!
https://p6-tt.byteimg.com/origin/pgc-image/Sfae8Ss7lSmjq5?from=pc
接种点位↓
https://p1-tt.byteimg.com/origin/pgc-image/Sfae8TZ5mFWJIg?from=pc
在公布的5个点位中,成都市妇女儿童中心医院新冠疫苗临时接种点已经可以接种!但该点位在8月只提供12-17岁在校学生的新冠疫苗接种服务,暂停对成年人进行疫苗接种服务,成年居民可选择附近其他点位进行接种!
另外,成都市第三人民医院新冠疫苗临时接种点也已启动了这项服务!剩下的3个点位将于8月9日正式开始12-17岁在校学生的接种工作,家长和学生可提前电话咨询根据当天疫苗数量自行选择前往!
注意:家长(监护人)因特殊情况不能陪同的,须持监护人签字授权陪同接种委托书、接种知情同意书和上文要求的身份证明材料,受托人携带本人身份证复印件并全程陪同。
扫码下载
《青少年新冠疫苗接种委托书》(参考模板)

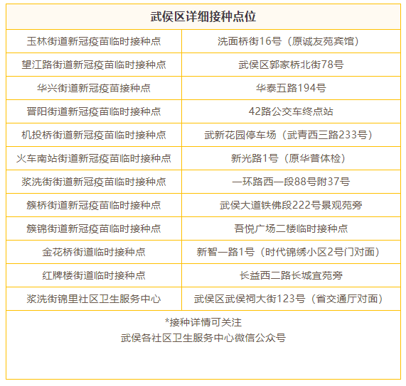
侯区
据“武侯发布”消息,武侯区自7月31日全面启动12-17岁青少年人群新冠疫苗接种,计划8月底前完成12-17周岁人群接种。年满12-17周岁的青少年,主要包括在校学生(含小学、普通初中、高中和中职学校学生)和社会人员。接种疫苗为北京生物制品研究所有限责任公司或北京科兴中维生物技术有限公司生产的新型冠状病毒灭活疫苗,接种两针,两剂间隔≥21天。
一、接种形式
武侯区本次采取两种接种服务形式。
1.就近到现居住地所在的新冠病毒疫苗接种单位进行接种;
2.设立集中接种点,学生在接种点进行接种。各地、各学校具体采取哪种接种服务形式,请各位家长等待当地相关部门或学校的具体通知。
二、接种点位
https://p6-tt.byteimg.com/origin/pgc-image/Sfae8UsBwNn0hG?from=pc

青白江区
据“成都青白江”消息,近日,青白江区已全面启动12岁-17岁人群新冠病毒疫苗接种工作。从8月3日至7日,在区内初高中校内开展集中接种。接种疫苗包括中国生物和北京科兴中维公司研制的新冠病毒灭活疫苗。
一、接种人群
1.区内就读的学生,由教育局统一安排组织在各学校接种;
2.区外就读的学生,由监护人陪同到区中医医院接种点进行接种。
https://p1-tt.byteimg.com/origin/pgc-image/Sfae8VL8FHWVVC?from=pc

新 都 区
据“这里是新都”消息,当前,新都区正在开展15-17岁新冠疫苗接种工作。后续将开展12-14岁新冠疫苗接种,请大家持续关注具体接种时间。新都本地就读学生,请遵循学校统一安排的接种时间。
新都区青少年接种新冠疫苗点位↓
https://p1-tt.byteimg.com/origin/pgc-image/Sfae97eCCd4ksp?from=pc
青少年只能使用灭活疫苗:国药集团和科兴,接种两针,中间间隔≥21天。
https://p6-tt.byteimg.com/origin/pgc-image/Sf6z7T460ZRINe?from=pc

双流区
据“双流发布”消息,8月开始至10月15日前,双流区逐步启动12-17岁青少年新冠疫苗接种。
一、如何接种
1.学籍在双流的学生:由学校统一组织到学校临时接种点接种。不建议自行到其它接种点接种。接种点位具体时间、地点请等待学校通知
2.学籍不在双流的学生及社会人员:在所在社区登记预约,由镇街组织到指定点位接种。(接种点位:黄水板桥点、西航港白家点、怡心荷韵怡苑点。)
二、疫苗类型
北京生物制品研究所有限责任公司、北京科兴中维生物技术有限公司生产的新冠病毒灭活疫苗(vero细胞)。
新津区
据“健康新津”消息,8月4日起,新津区开始为12-17周岁青少年接种新冠疫苗(疫苗类型包括北京生物制品研究所有限责任公司和北京科兴中维生物技术有限公司生产的新冠病毒灭活疫苗(vero细胞)。)

新津
一、接种对象
12-17周岁青少年,具体分为新津学籍和非新津学籍。
1.新津学籍
接种时间 :2021年8月4日—2021年8月7日;
接种地点:各学校校内临时接种点(具体地点请等待学校通知);
查漏补种:(学校集中接种完成后)地点:新津人民医院、新津妇幼保健院。
2.非新津学籍
接种时间 :2021年8月—2021年9月(需提前电话咨询接种疫苗事宜,做好接种准备);
接种地点:新津人民医院、新津妇幼保健院。
二、咨询电话
成都市新津区教育局:82517010
成都市新津区人民医院:82551921
成都市新津区妇幼保健院:82515645
注意:近期有中高风险等重点地区旅居史、健康码为黄色或红色、因疫情防控处于隔离期或健康监测期等情况者,不得前往接种点且暂缓接种。

简阳市
据“简阳发布”消息,7月29日简阳市全面启动12-17岁无禁忌人群新冠病毒疫苗接种工作,接种工作将分阶段进行。
一、接种时间
7月29日-8月5日:计划安排15-17岁未成年人疫苗接种;
9月:计划安排12-14岁未成年人疫苗接种。
二、接种疫苗及程序
现阶段针对简阳市15至17岁未成年人使用的新冠疫苗是北京生物和北京科兴新冠病毒灭活疫苗,免疫程序为两剂次,两剂间隔时间为21天。8月下旬,将陆续对15-17岁未成年人进行第二剂接种。
三、接种点位
因每天接种点位不同,具体接种点位请关注“简阳教育”微信公众号,实时关注当天接种点位信息;
咨询电话:028-27215514。

金堂县
据“金堂发布”消息,2021年8月1日-10月15日金堂县为12-17岁人群接种中生或科兴疫苗,其中金堂学籍在读学生由学校统一安排接种,请等候学校通知;其余12-17周岁非金堂县学籍的在校学生或非在校青少年朋友请在法定监护人陪护下,前往新冠疫苗接种点接种中生或科兴疫苗。
一、接种时间
第一阶段:8月份。15-17岁学生由监护人带领到就近的新冠病毒疫苗接种点,完成第一剂次灭活疫苗接种。
第二阶段:9月份。由县教育、卫生健康行政部门结合当地实际,共同研究制定本地本校在校学生接种安排。将采取在学校规范设置临时接种点、在接种机构设立学生接种专场、开辟学生接种“绿色通道”等多种形式,完成15-17岁学生第二剂次灭活疫苗接种和12-14岁学生第一剂次灭活疫苗接种。
第三阶段:10月中旬前。根据接种进展和全县实际查漏补缺、调整安排,确保10月15日前完成12-17岁无禁忌症学生两剂次灭活疫苗接种。
二、接种点位
因每天接种点位会有所变化,请大家关注“印象金堂”微信公众号获取当天接种点位信息。

蒲江县
据“绿色蒲江”消息,8月4日起,蒲江县启动12-17周岁人群新冠病毒疫苗接种工作。
一、接种对象
12-17周岁青少年,主要包括在校学生(含小学、普通初中、高中和中职学校学生)和非在校青少年。
二、预约方法
原则上蒲江县在校学生由学校统一安排前往接种,可等候学校通知,如有紧急接种需求可前往以下3家新冠疫苗接种点接种(详情咨询接种点)。
其余12-17周岁非蒲江县学籍、非在校青少年朋友,可前往以下3家新冠疫苗接种点接种(详情咨询接种点)。
https://p1-tt.byteimg.com/origin/pgc-image/Sfae98lBgkzy4V?from=pc
三、接种疫苗及程序
新冠灭活疫苗,共接种2剂次,两剂次间隔3-8周。
https://p6-tt.byteimg.com/origin/pgc-image/SeRqMPG1h6zwmA?from=pc
12-17岁人群接种新冠病毒疫苗要特别注意什么?
1.一定要有家长陪伴
接种实施的全过程,12-17岁人群应由学校工作人员或监护人全程陪同,准备好个人身份证或家庭户口簿,以及监护人身份证。(一定要按各地要求备好所需材料。)接种前,请监护人配合接种人员做好健康询问和知情告知工作,仔细阅读并签署知情同意书。
2.接种前避免劳累和空腹
接种前避免青少年空腹、劳累,要让青少年在一个放松的状态下进行疫苗接种。
3.接种后一定要留观30分钟
接种后一定要在接种现场留观30分钟,如出现不适,请及时联系留观现场的工作人员。
青少年不能接种的几种情况:
1.既往接种疫苗出现严重过敏反应者(如急性过敏反应、血管神经性水肿、呼吸困难等)不能接种。
2.对疫苗成分及辅料过敏者不能接种,灭活新冠疫苗辅料主要包括:磷酸氢二钠、氯化钠、磷酸二氢钠、氢氧化铝。
3.慢性疾病的急性发作期,或未控制的严重慢性病患者,不能接种。
4.发热患者不能接种。


打赏

微信扫一扫,转发朋友圈

已有 258 人转发至微信朋友圈

   本贴仅代表作者观点,与麻辣社区立场无关。
   麻辣社区平台所有图文、视频,未经授权禁止转载。
   本贴仅代表作者观点,与麻辣社区立场无关。  麻辣社区平台所有图文、视频,未经授权禁止转载。
高级模式 自动排版
您需要登录后才可以回帖 登录 | 注册

本版积分规则

复制链接 微信分享 快速回复 返回顶部 返回列表 关闭