麻辣社区-四川第一网络社区

校外培训 高考 中考 择校 房产税 贸易战
阅读: 16885|评论: 49

[即时新闻] 四川通江车管所内建机动车检测站 当地多部门称“不合法”

[复制链接]

发表于 2022-4-15 16:59 | 显示全部楼层 |阅读模式
                                  四川通江车管所内建机动车检测站 当地多部门称“不合法”
“同一个地块,我们多次申请建设机动车检测站,均被相关部门以‘划拨土地不得用于商业用途’为由驳回,现在这家检测站又是如何建成的?我们呼吁有关部门彻查。”近日,巴中市道路运输协会检测分会(以下简称“协会”)一负责人向界面四川反映。
该负责人表示,2019年至2021年,协会旗下多家企业向通江县自然资源和规划局(以下简称“通江县自规局”)提出申请,希望租用通江县车管所内的一块土地,用以建设机动车检测站,但均被驳回,同时《通江县公安局车管所建筑设计方案》中,也无机动车检测站。令人费解的是,不久前,该地块上新冒出一家检测站,目前即将开业。该负责人质疑,这家不合法检测站,势必严重影响行业规划用地建设秩序,引发行业不正当竞争,对通江县营商环境也造成一定程度破坏,在行业内产生不正当竞争。
                                                       8828a7ffbc12498cc200fed9437b508.png
现场探访:
主体已完工 暂未挂牌
        4月12日,在位于通江县高明新区周子坪车辆考训场内,界面四川找到了这家检测站。该检测站由三栋建筑物构成,其中两栋建筑物用钢棚搭建而成,里面放置了部分崭新的车辆检测设备,一栋建筑物是砖混修建的办公用房。
在设置的业务大厅内,界面四川注意到,通江县长铖检测在墙上公示了检测站工作人员的名单、检测站的组织机构图,以及各类型车的检测标准和相关部门的监督举报电话。
在检测站外,尚未悬挂任何广告牌。
部门说法:不合法 多次要求整改
这块土地是怎样的性质,究竟能否用来建检测站?为什么协会内多家企业多次向通江县自规局申请租用这块土地建检测站会被拒?现在的检测站又是谁修建的?带着协会负责人的疑问,界面四川走访了通江县的相关部门。
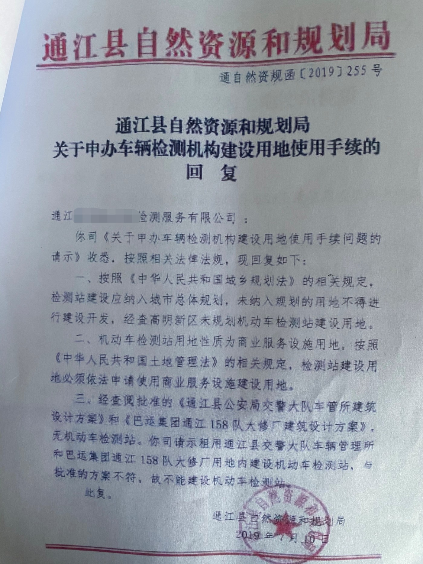
A,自规局:该检测站用地不合法且不合规
“这块土地所属是通江县公安局考训基地,2016年由通江县人民政府划拨给县公安局使用,划拨土地不能用于商业用途,所以不能修建机动车检测机构”,通江县自规局专家组组长唐学军告诉界面四川,2016年,县政府总共划拨给县公安局82.5亩土地,当时规划的是修建考训基地。
“按照国家相关法律,划拨用地只能用于办公或公共事业用改变,所以不能修建机动车检测机构,“之前有多家企业向我们书面申请租用考训基地内剩余的土地修建检测站,我们局里都以土地性质不合法和不符合城市综合规划为由书面拒绝了申请”。
对于现在考训基地内即将建成使用的检测站,唐学军介绍,经县自规局核查,该检测站用地不合法且不符合规划。“按照职能职责,我们已将该问题移交给了县执法局,由执法局依法处理”。
         
                                           ef0a64a822c7d57d1ea5dad8fb9f8c7.png
B,执法局:已责令停工
“我们巡查发现,这家检测站是由通江县长铖机动车驾驶员培训有限公司于2021年8月开始修建,其并未办理相关规划和建设手续,也没有县自规局相关审批文件,我们已多次向该企业发出了停工通知,责令停止建设”,通江县执法局副局长许明云介绍,因该地块是县政府划拨给县公安局的,所以执法局也给公安局去了函,要求整改。
C,公安局:按合同修建 已停工完善手续
“通江县车管所考训基地是采用BOT模式建设,现在修建的检测站是按合同约定来的”通江县公安局一负责人表示,2015年建设通江县车管所考训基地时,与通江县长铖机动车驾驶员培训有限公司签订了合同,合同约定由该公司投资建设运行考训基地,预估使用年限是20年,同时合同还约定该公司在经得公安局允许后,可以根据实际经营需要调整经营项目。
“收到县执法局的函件后,我们已经要求检测站停工建设,依法完善相关手续”,该负责人说。
律师:虽有合同约定但经营行为必须合法
     “公安局与投资公司签订的合同本身没有问题,但是经营行为必须要在合法前提下开展”,四川中奥巴中律师事务所律师庞佑军表示,合同约定可以依据经营需要调整经营项目没有问题,但经营行为必须要合法,没有规划就建设是不合法的行为。
                        a57e8bfc1b94bb6fcfedc67d9c9716d.jpg
法律延伸:
《城市用地分类与规划建设用地标准》规定:机动车检测用地应使用商业服务业设施用地,未使用商业服务业设施用地以及土地用途不符合具体使用要求的,不得从事建设、经营机动车检测活动。

《中华人民共和国城乡规划法》规定:机动车检测所使用的土地应纳入城市总体规划,符合片区控规和规划条件。不符合规划的土地,不得从事机动车检测建设项目使用。机动车检测项目在城乡规划确定的建设用地范围以外的,城乡规划主管部门不予作出规划许可。


打赏

微信扫一扫,转发朋友圈

已有 135 人转发至微信朋友圈

   本贴仅代表作者观点,与麻辣社区立场无关。
   麻辣社区平台所有图文、视频,未经授权禁止转载。
   本贴仅代表作者观点,与麻辣社区立场无关。  麻辣社区平台所有图文、视频,未经授权禁止转载。

2024年优秀版主

发表于 2022-4-15 19:57 | 显示全部楼层
那就必须整改了

发表于 2022-4-16 19:22 来自麻辣社区客户端 | 显示全部楼层
有钱拿的时候 和不合法对于他们来说~是个事吗

发表于 2022-4-17 09:42 | 显示全部楼层
既然必须使用商业用地建检测站:建议查处之前巴中枣儿垭及通木垭山上那两家检测站。看看土地使用性质是不是商业用地。

发表于 2022-4-18 13:35 来自麻辣社区客户端 | 显示全部楼层
这些行业都给相关部门的领导都有利息关系,否则怎能让划拨土地作为经商使用,这显然是政府不作为。

发表于 2022-4-18 13:47 来自麻辣社区客户端 | 显示全部楼层
通江政府大老虎都落马了,还有部分小鬼继续猖狂,敢把国家划拨土地作经商使用来赚钱,如果都是这样,各行政机关都向政府要块地,一来增加公务员收入,二来领导也可收一些不正当收入,这不是两全其美吗?

发表于 2022-4-18 14:22 来自麻辣社区客户端 | 显示全部楼层
通江国土局看也在申张正义。其他部门在干什么。这中间肯定有大老虎在当保护伞。否则敢大张其古搞建设。无人看见无人管。敢把国家无尝划给的土地搞钱。这不显然有大老虎在运作吗?如果巴中每个事业单位都这样。不讲规划,不讲用地性质。随意使用。大家都用工业地建房卖,经商。行政事业都这样搞都无人管。将来巴中会烂的什么样哟

发表于 2022-4-19 01:38 来自麻辣社区客户端 | 显示全部楼层
巴中的检测站的确太多了。这样下去对黄牛产生了生存之道。在建设过程中应该符合政府规划。使用商业土地才行。否则都会乱套。现在市政府广场下也有门市出租大家也可以去建。这种行业车多很乱。尾气也严重必须统一规划。不得随意乱建。上次市国土局对机动车检测专门发了文件。必须要符合条件才能建设。但其他相关部门只要有好处。有利可图。都不管违不违法都给审批。搞得到乱修乱建。政府部、纪委部门你们在干什么。难道你们也得了好处的吗?也不管不问。到处都在反应你们也装着没看见。巴中呀巴中!!!各级领导要好好管管。各级官员还在到处找好处。处表看起是人其实大多都是鬼。只要有好处费什么违法都敢办。听着看着真让人疼心呀。

发表于 2022-4-19 01:43 来自麻辣社区客户端 | 显示全部楼层
???
发表于 2022-4-19 09:02 来自麻辣社区客户端 | 显示全部楼层
希望政府尽到监管职责

发表于 2022-4-19 09:49 来自麻辣社区客户端 | 显示全部楼层
发表于 2022-4-19 10:02 来自麻辣社区客户端 | 显示全部楼层
发表于 2022-4-19 10:02 来自麻辣社区客户端 | 显示全部楼层
是吧?

发表于 2022-4-19 10:09 来自麻辣社区客户端 | 显示全部楼层

发表于 2022-4-19 10:09 来自麻辣社区客户端 | 显示全部楼层
?????

发表于 2022-4-19 11:05 来自麻辣社区客户端 | 显示全部楼层
(匿名发布)
(匿名发布)  发表于 2022-4-19 11:50
举报人也不去打听一下背后老板是哪一个?你也敢举报???有用不??可以说非一般人是阻止不了的。

发表于 2022-4-20 00:51 来自麻辣社区客户端 | 显示全部楼层
看文件通江国土局还是在依法办事,划拨土地做经商使用真是乱套了。巴中这么多事业单位都这样干后果会是什么?这些单位领导真无法无天。纪委你们在什么去了。这里面没鬼才怪了?

发表于 2022-4-20 07:39 来自麻辣社区客户端 | 显示全部楼层
看了以上事实经过,才发现通江存在黑恶势力重点区域,纪委应该严查重处,千万不要放过贪赃枉法这些的官员。

发表于 2022-4-20 15:38 来自麻辣社区客户端 | 显示全部楼层
高级模式 自动排版
您需要登录后才可以回帖 登录 | 注册

本版积分规则

复制链接 微信分享 快速回复 返回顶部 返回列表 关闭