麻辣社区-四川第一网络社区

校外培训 高考 中考 择校 房产税 贸易战
阅读: 66989|评论: 30

[四川群众呼声] 广安公交线路优化建议[已回复]

[复制链接]

发表于 2022-9-16 17:24 | 显示全部楼层 |阅读模式
1路(城北汽车站——官盛)
首班:06:30,末班:22:00
城北汽车站——人工湖——北辰办事处——洪州大道西段——洗脚溪——北门口——东门码头——新南门——高岩——广宁北路——重百商场——市政府——中桥——利民市场——市农业发展银行——莲花中路——市人民医院——朝阳大道二段南——励志中学——市二幼——市检察院——吾悦广场——广安区政务中心——广安中学实验学校——官盛市场——外塔路——凤凰大道东——爱众运营中心——官盛

2路(广安南站——护安)
首班:06:30,末班:21:30
现有线路不变

3路(港前大道——协兴五一村)
首班:06:30,末班:20:00
港前大道——深广产业园——深广大道——深广仁恒四季——川师大九中——奎阁办事处——半岛公园——白塔大桥北——白塔大桥南——综合训练馆——广安实验幼儿园——朝阳大道二段——朝阳大道二段南——市人民医院——莲花桥——市工行——中桥(市政务中心)——市政府——广宁市场——思源酒店——市民广场——寨子新村——游客中心——界坡村——乐活城——金广小学——三八蚕房——翰林小镇——小平故里——牌坊村——兴华路——小平干部学院——协兴五一村

4
路(城北汽车站——广安南站)
首班:06:30,末班:21:00
现有线路不变

5路(城北汽车站——广安南站)
首班:06:30,末班:21:30
线路不变

6路(市人民医院——市人民医院)
首班:06:30,末班:20:00
线路不变

7路(新南门——红庙)
首班:06:30,末班:19:30
线路不变

8路(广安南站——小平故里)
首班:06:30,末班:20:00
线路不变

9路(官盛——佛手山)
首班:06:30,末班:19:50
官盛——爱众运营中心——凤凰大道东——外塔路——官盛市场——官盛春天——滨江东路——渠江红滩音乐公园——滨江路小学——市六幼——中桥卫生院——广职院南门——锦绣山河——思源中学——广安中学——兴国寺——东门码头——滨江路——区人大——北辰办事处——五星街——广二中东门——建华路口——福兴大道南——骑游道——玛瑙城酒店——翰林实验幼儿园——三八蚕房——翰林小镇——小平故里——牌坊村——道台院子——兴华路——协兴派出所——协兴老街——广花路口——战旗村——佛手山

10路(城北汽车站——广安港)
首班:06:30,末班:19:50
城北汽车站——人工湖——北辰办事处——洪州大道西段——洗脚溪——北门口——东门码头——新南门——高岩——广宁北路——重百商场——市政府——中桥——利民市场——市农业发展银行——莲花中路——市人民医院——朝阳大道二段南——朝阳大道二段——实验学校——凌云东路——宏志大道北——广安职业学院——滨江公园——白塔大桥北——奎阁办事处——奎阁派出所——深广人才公园——深广产业园——比亚迪——广安港

11路(广安职业学院——牌坊新村)
夏季:首班:06:30,末班:19:50;冬季:首班:06:30,末班:19:00
广职业学院——滨江公园——白塔——思源中学——广安中学——兴国寺——新南门——东门码头——龙马广场——区建设银行——四九滩电站——渠江北路口——奎阁大桥西——花园路公交站——杨森花园——腰鼓溪大桥——广安水厂——八一村——天赐园——大龙路口——华福村——佛手山——战旗村——广花路口——协兴老街——协兴派出所——牌坊新村

12路(城北汽车站——官盛)
首班:06:30,末班:19:50
城北汽车站——景山学校——区人民医院——环城北路二段——思源小区——北辰小学——广二中东门——广二中——恒丰村镇银行——浓洄办事处——萃屏山隧道——市民广场东——建安北路——思源广场——凌云路口——凌云路——凌云桥——凌云东路——实验学校——河堰路——莲塘街口——天下豪庭——市公共资源交易中心——吾悦广场——加德天街——广安中学实验学校——官盛春天——污水厂——官盛

13路(广职院医卫学院——红星美凯龙)
首班:06:30,末班:21:30
广职院医卫学院——华泰医院——临港新城——奎阁大桥东——奎阁大桥西——城北汽车站——人工湖——北辰办事处——洪州大道西段——浓洄办事处——翠屏山隧道——市民广场——富源街——在水一方——华都农贸市场——希望小学二校区——五福西路——五福桥——迎宾大道——广三中——广武东路(华美立家)——未来城——广安客运枢纽站——广安南站——枣山大道西——旭岩美好家园——临港大市场——红星美凯龙
火山大道下穿铁路通道建成前暂时开通至广安南站。

14路(广安职业学院——兴华路)
夏季:首班:06:30,末班:19:50;冬季:首班:06:30,末班:19:00
广安职业学院——滨江公园——白塔——思源中学——广安中学——兴国寺——新南门——东门码头——龙马广场——区建设银行——四九滩电站——渠江北路口——奎阁大桥西——邓家湾码头——杨森花园——腰鼓溪大桥——广安水厂——八一村——天赐园——广恒路口——广安数字经济学院——协兴大道——北山小学堂——兴华路

15路(广职院医卫学院——广安南站)
夏季:首班:06:30,末班:20:00;冬季:首班:06:30,末班:19:30
线路不变。

16路(翠屏公园——方坪(友谊中学官盛校区))
夏季:首班:06:30,末班:20:00;冬季:首班:06:30,末班:19:30
翠屏公园——区委——人民路——东门码头——新南门——高岩——正元星辰——重百商场——市政府——双桥(摩尔春天)——百业街——万盛四街——东方街口——市卫生局——神龙山风景区——市档案馆——市公安局——石佛岩——前进·美好家园——凤凰大道西——官盛湖西——文家湾——官盛园区管委员——友谊中学官盛校区

17路(区水务局——皮革城)
夏季:首班:06:30,末班:20:00;冬季:首班:06:30,末班:19:00
线路不变

18路(神龙山生态城——西溪学校)
夏季:首班:06:30,末班:20:00;冬季:首班:06:30,末班:19:00
神龙山生态城(市妇女儿童医院)——前进·美好家园——广安区政务中心——加德天街——吾悦广场——世贸广场——利民市场——滨河路二段——友谊中学高中部——市工商局——西溪市场——五福桥——福源医院——思源酒店——西溪路——华珂水景城——紫云府——鸿鑫商城——西溪学校

19路(神龙山生态城——广安区人民医院)
夏季:首班:06:30,末班:20:00;冬季:首班:06:30,末班:19:00
神龙山生态城(市妇女儿童医院)——市公安局——吾悦广场——市检察院——市二幼——励志中学——朝阳大道二段西——市人民医院——莲花桥——市工行——中桥——市政府——广宁市场——市交警支队——市民广场——翠屏山隧道——洪州大道西段——洪州大道中段——北辰办事处——人工湖——城北汽车站——景山学校——广安区人民医院

20路(城北汽车站——城北汽车站)(环路)
夏季:首班:06:30,末班:23:00;冬季:首班:06:30,末班:22:00
城北汽车站——人工湖——北辰办事处——洪州大道西段——浓洄办事处——翠屏山隧道——市民广场——市交警支队——广宁市场——市政府——中桥——金安大道二段——世贸广场——市公共资源交易中心——吾悦广场——加德天街——金安大道三段——马家湾——官盛大桥南——官盛大桥北——深广产业园——深广大道——深广仁恒四季——深广大道北——奎阁大桥东——奎阁大桥西——城北汽车站

21路(广安东站——城北汽车站)
首班:06:30,末班:23:00
广安东站——黄麻渡——友谊中学官盛校区——官盛园区管委员——官盛湖南——官盛湖——官盛小学——内塔路——广安中学实验学校——加德学校——实验学校——凌云东路——凌云桥——凌云路——凌云路口——思源广场——高岩——新南门——东门码头——滨江路——区人大——北辰办事处——人工湖——城北汽车站

22路(广安东站——小平故里北门)
夏季:首班:06:30,末班:21:00
广安东站——黄麻渡——友谊中学官盛校区——官盛园区管委员——官盛湖西——前进·美好家园——石佛岩——吾悦广场——市公共资源交易中心——世贸广场——金安大道二段——中桥——市政——广宁市场府——市交警支队——市民广场——寨子新村——游客中心——界坡村——乐活城——金广小学——三八蚕房——翰林小镇——小平故里——牌坊村——道台院子——兴华路——新和路——小平故里北门
23路(广安东站——广安南站)
首班:06:30,末班:22:00
广安东站——黄麻渡——友谊中学官盛校区——官盛园区管委员——官盛湖西——凤凰大道西——前进·美好家园——石佛岩——吾悦广场——市公共资源交易中心——世贸广场——金安大道二段——滨河路二段——友谊中学高中部——市工商局——西溪市场——广三中——石谷梁子美好家园——枣山大道东段——广安客运枢纽站——广安南站

24路(广安东站——西溪学校)
首班:06:30,末班:22:00
广安东站——黄麻渡——友谊中学官盛校区——官盛园区管委员——官盛湖西——凤凰大道西——前进·美好家园——石佛岩——吾悦广场——市公共资源交易中心——世贸广场——金安大道二段——中桥——市政府——广宁市场——思源酒店——西溪路——华珂水景城——紫云府——鸿鑫商城——西溪学校

25路(区老干局——平安驾校)
首班:06:30,末班:19:00
区老干局——市中医院——广安区委——人民路——新南门——高岩——广宁北路——重百商场——市政府——摩尔春天——市工商局——西溪市场——迎宾大道——广三中——石谷梁子美好家园——枣山园区管委会——站前大道东段——未来城——帝谷公园——奥迪奔驰宝马4S店——川渝家居建材城北——义乌国际小商品城——临港大市场西——临港大市场南——川渝家居建材城南——轻工博览城——市车管所——捷运车业——黄桷湾——插旗村——平安驾校
现11路优化。

打赏

微信扫一扫,转发朋友圈

已有 535 人转发至微信朋友圈

   本贴仅代表作者观点,与麻辣社区立场无关。
   麻辣社区平台所有图文、视频,未经授权禁止转载。
   本贴仅代表作者观点,与麻辣社区立场无关。  麻辣社区平台所有图文、视频,未经授权禁止转载。
发表于 2022-9-23 11:16 | 显示全部楼层
尊敬的网友:
    您好!您的建议我公司已收悉。我公司将根据您提出的线路建议积极的向上级管理部门反映,经上级管理部门同意后我公司就方案进行调研及优化。
    感谢您对公交服务工作的关注和监督!若您有公交服务方面的建议和意见,欢迎致电服务热线0826-2659666、2659888,我们将及时研究并反馈,力争为广大市民朋友提供更加优质、便捷的服务。


                                                                                              广安市广泰公共交通有限责任公司
                                                                                                           2022年9月23日

image.png
满意(0)
不满意(0)

 楼主| 发表于 2022-9-24 13:54 | 显示全部楼层
欢迎广大网友提意见,帮公交公司完善广安公交线路规划!

gagj_页面_01.jpg gagj_页面_02.jpg
gagj_页面_03.jpg

gagj_页面_04.jpg

gagj_页面_05.jpg





 楼主| 发表于 2022-9-24 13:58 | 显示全部楼层
gagj_页面_06.jpg
gagj_页面_07.jpg
gagj_页面_08.jpg
gagj_页面_09.jpg
gagj_页面_10.jpg
gagj_页面_11.jpg
gagj_页面_12.jpg
gagj_页面_13.jpg
(匿名发布)
(匿名发布)  发表于 2022-9-16 17:28
岩头片区目前就17路公交车,广大居民出行非常不便,须增加公交路线。

 楼主| 发表于 2022-9-16 18:19 | 显示全部楼层
26路:官盛经吾悦广场、岩头片区、小平大道至浓溪

27路:官盛经城南、枣山至石垭

28路:新南门至穿石

29路:市工商局经枣山至普安(服务机场建设期)

30路:市工商局经枣山、广罗至罗渡
发表于 2022-9-16 22:38 来自麻辣社区客户端 | 显示全部楼层
广安东站~广安南站夜班可以23.00收车就好了,毕竟京昆高铁晚上最晚12.00高铁末班车

发表于 2022-9-17 09:51 | 显示全部楼层
屁大点地盘穷到扣脚,这么多年也才开到17路,你这是规划到30年后吗

发表于 2022-9-17 12:27 | 显示全部楼层
半面devil 发表于 2022-9-17 09:51
屁大点地盘穷到扣脚,这么多年也才开到17路,你这是规划到30年后吗

不好意思,现在已经18路了

发表于 2022-9-17 12:32 | 显示全部楼层
看来楼主对广安公共交通的发展很是上心,提的这些建议都很有参考价值。只是我觉得后面到广安东站的公交会由1、3、9、10、12、16等有条件的线路直接延伸过去,当然也需要新开线路,只是不用那么多。

 楼主| 发表于 2022-9-17 13:09 | 显示全部楼层
gj_页面_1.jpg gj_页面_2.jpg
gj_页面_3.jpg
gj_页面_4.jpg
gj_页面_5.jpg
gj_页面_6.jpg
gj_页面_7.jpg

以上线路仅供参考,欢迎提建议,共同完善,广安公交公司不给力,只有靠大家了!

 楼主| 发表于 2022-9-17 13:14 | 显示全部楼层
念梦园 发表于 2022-9-17 12:32
看来楼主对广安公共交通的发展很是上心,提的这些建议都很有参考价值。只是我觉得后面到广安东站的公交会由 ...

你不觉得只要线路沿广安一环走的20路一开通,换乘就方便多了?广安公交线路就是太绕了

发表于 2022-9-17 13:38 | 显示全部楼层
把到华蓥,岳池,前锋的都统计上去噻

 楼主| 发表于 2022-9-17 14:25 | 显示全部楼层
别...别开枪 发表于 2022-9-17 13:38
把到华蓥,岳池,前锋的都统计上去噻

广安——前锋:
101
102
103
104
105(前锋经港前大道至吾悦广场)

广安——华蓥:
401
402
广安——岳池:
501
502(岳池至吾悦广场、快线)

广安——武胜:
601(武胜至市工商局
602(武胜至吾悦广场、快线)

广安——邻水:
701(邻水至吾悦广场)
702(邻水至吾悦广场、快线)

广安——高竹新区:
801




红色为已开通线路。








 楼主| 发表于 2022-9-17 14:35 | 显示全部楼层
@广安运管处


@广安公交公司
发表于 2022-9-17 15:37 来自麻辣社区客户端 | 显示全部楼层
手机用户4681lE 发表于 2022-9-16 22:38
广安东站~广安南站夜班可以23.00收车就好了,毕竟京昆高铁晚上最晚12.00高铁末班车

广安东站?在哪里?

 楼主| 发表于 2022-9-17 17:58 | 显示全部楼层
(西溪路——穿石小学)
首班:06:30,末班:19:00
西溪路——火山大道南——火山大道——火山庙——三合铺——长甘岭——新迪眼科医院——光正实验学校——广南西路——木桥村——枣山小学南——枣山大道东段——石谷梁子美好家园——阳光城——华美立家——观音桥——友谊锦艺学校——堰塘院子——杨家沟——雷家院子——土地梁子——穿石小学
此线路也可以考虑开通,方便枣山园区的娃儿读书。

1.png

发表于 2022-9-17 18:55 来自麻辣社区客户端 | 显示全部楼层
半面devil 发表于 2022-9-17 09:51
屁大点地盘穷到扣脚,这么多年也才开到17路,你这是规划到30年后吗

25条线好吗1 2 3 4 5 6 7 8 9 9a 10 11 12 13 15 16 17 18 101 102 103 104 401 402 501

发表于 2022-9-17 23:07 来自麻辣社区客户端 | 显示全部楼层
10开头的公交跑前锋,40开头的跑华莹,50开头的跑岳池,20开头的是不是留给广安区北部,以后跑花桥的

发表于 2022-9-18 07:07 来自麻辣社区客户端 | 显示全部楼层
关注

发表于 2022-9-18 18:16 来自麻辣社区客户端 | 显示全部楼层

 楼主| 发表于 2022-9-24 13:49 | 显示全部楼层
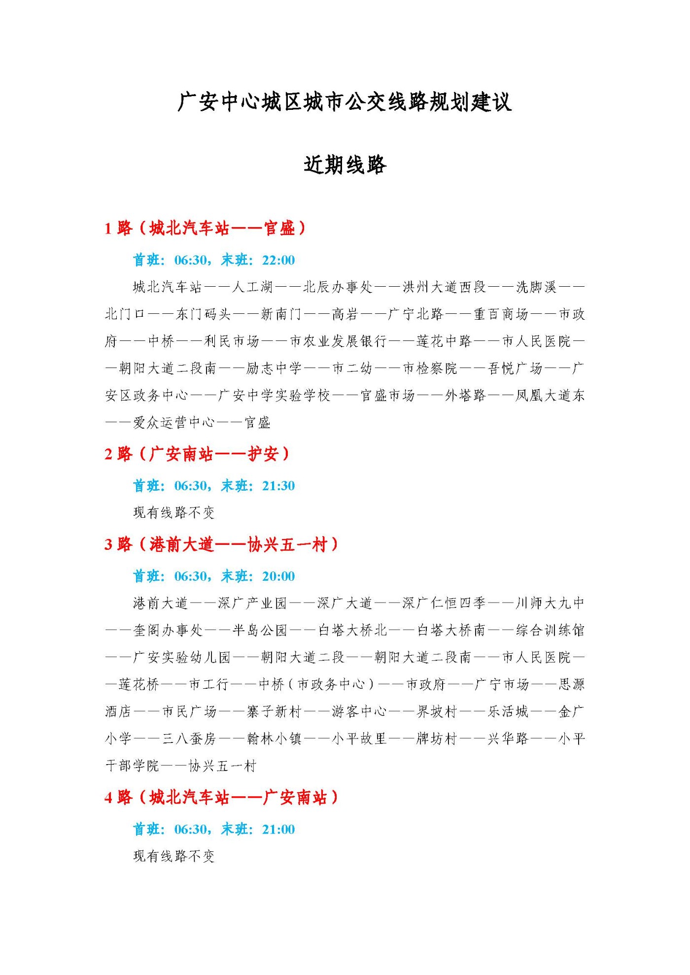
广安中心城区城市公交线路规划建议
近期线路
1路(城北汽车站——官盛)
首班:06:30,末班:22:00
城北汽车站——人工湖——北辰办事处——洪州大道西段——洗脚溪——北门口——东门码头——新南门——高岩——广宁北路——重百商场——市政府——中桥——利民市场——市农业发展银行——莲花中路——市人民医院——朝阳大道二段南——励志中学——市二幼——市检察院——吾悦广场——广安区政务中心——广安中学实验学校——官盛市场——外塔路——凤凰大道东——爱众运营中心——官盛
2路(广安南站——护安)
首班:06:30,末班:21:30
现有线路不变
3路(港前大道——协兴五一村)
首班:06:30,末班:20:00
港前大道——深广产业园——深广大道——深广仁恒四季——川师大九中——奎阁办事处——半岛公园——白塔大桥北——白塔大桥南——综合训练馆——广安实验幼儿园——朝阳大道二段——朝阳大道二段南——市人民医院——莲花桥——市工行——中桥(市政务中心)——市政府——广宁市场——思源酒店——市民广场——寨子新村——游客中心——界坡村——乐活城——金广小学——三八蚕房——翰林小镇——小平故里——牌坊村——兴华路——小平干部学院——协兴五一村
4路(城北汽车站——广安南站)
首班:06:30,末班:21:00
现有线路不变
5路(城北汽车站——广安南站)
首班:06:30,末班:21:30
线路不变
6路(市人民医院——市人民医院)
首班:06:30,末班:20:00
线路不变
7路(新南门——红庙)
首班:06:30,末班:19:30
线路不变
8路(广安南站——小平故里北门)
首班:06:30,末班:20:00
线路不变
9路(官盛——佛手山)
首班:06:30,末班:19:50
官盛——爱众运营中心——凤凰大道东——外塔路——官盛市场——官盛春天——滨江东路——渠江红滩音乐公园——滨江路小学——学府路——中桥卫生院——广职院南门——锦绣山河——思源中学——广安中学——兴国寺——东门码头——滨江路——区人大——北辰办事处——五星街——广二中东门——建华路口——福兴大道南——骑游道——玛瑙城酒店——翰林实验幼儿园——三八蚕房——翰林小镇——小平故里——牌坊村——道台院子——兴华路——协兴派出所——协兴老街——广花路口——战旗村——佛手山
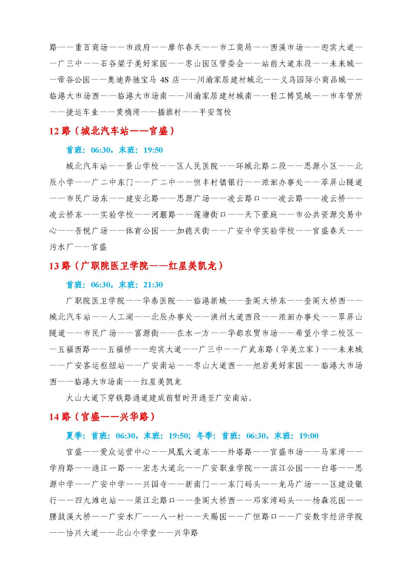
10路(城北汽车站——广安港)
首班:06:30,末班:19:50
城北汽车站——人工湖——北辰办事处——洪州大道西段——洗脚溪——北门口——东门码头——新南门——高岩——广宁北路——重百商场——市政府——中桥——利民市场——市农业发展银行——莲花中路——市人民医院——朝阳大道二段南——朝阳大道二段——实验学校——凌云东路——中桥美好家园——宏志大道北——广安职业学院——滨江公园——白塔大桥北——奎阁办事处——奎阁派出所——深广人才公园——深广产业园——比亚迪——广安港
11路(区老干局——平安驾校)
首班:06:30,末班:19:00
区老干局——翠屏公园——人民路——东门码头——新南门——高岩——广宁北路——重百商场——市政府——摩尔春天——市工商局——西溪市场——迎宾大道——广三中——石谷梁子美好家园——枣山园区管委会——站前大道东段——未来城——帝谷公园——奥迪奔驰宝马4S店——川渝家居建材城北——义乌国际小商品城——临港大市场西——临港大市场南——川渝家居建材城南——轻工博览城——市车管所——捷运车业——黄桷湾——插旗村——平安驾校
12路(城北汽车站——官盛)
首班:06:30,末班:19:50
城北汽车站——景山学校——区人民医院——环城北路二段——思源小区——北辰小学——广二中东门——广二中——恒丰村镇银行——浓洄办事处——萃屏山隧道——市民广场东——建安北路——思源广场——凌云路口——凌云路——凌云桥——凌云桥东——实验学校——河堰路——莲塘街口——天下豪庭——市公共资源交易中心——吾悦广场——体育公园——加德天街——广安中学实验学校——官盛春天——污水厂——官盛
13路(广职院医卫学院——红星美凯龙)
首班:06:30,末班:21:30
广职院医卫学院——华泰医院——临港新城——奎阁大桥东——奎阁大桥西——城北汽车站——人工湖——北辰办事处——洪州大道西段——浓洄办事处——翠屏山隧道——市民广场——富源街——在水一方——华都农贸市场——希望小学二校区——五福西路——五福桥——迎宾大道——广三中——广武东路(华美立家)——未来城——广安客运枢纽站——广安南站——枣山大道西——旭岩美好家园——临港大市场西——临港大市场南——红星美凯龙
火山大道下穿铁路通道建成前暂时开通至广安南站。
14路(官盛——兴华路)
夏季:首班:06:30,末班:19:50;冬季:首班:06:30,末班:19:00
官盛——爱众运营中心——凤凰大道东——外塔路——官盛市场——马家湾——学府路——通江一路——宏志大道北——广安职业学院——滨江公园——白塔——思源中学——广安中学——兴国寺——新南门——东门码头——龙马广场——区建设银行——四九滩电站——渠江北路口——奎阁大桥西——邓家湾码头——杨森花园——腰鼓溪大桥——广安水厂——八一村——天赐园——广恒路口——广安数字经济学院——协兴大道——北山小学堂——兴华路
15路(广职院医卫学院——广安南站)
夏季:首班:06:30,末班:20:00;冬季:首班:06:30,末班:19:30
线路不变。
16路(区老干局——方坪(友谊中学官盛校区))
夏季:首班:06:30,末班:20:00;冬季:首班:06:30,末班:19:10
区老干局——翠屏公园——人民路——东门码头——新南门——高岩——广宁北路——重百商场——民安中街——双桥(摩尔春天)——百业街——万盛四街——东方街口——市卫生局——神龙山风景区——市档案馆——市公安局——石佛岩——前进·美好家园——官盛湖西——文家湾——官盛园区管委员——友谊中学官盛校区
17路(区水务局——寰亚皮革城)
夏季:首班:06:30,末班:20:00;冬季:首班:06:30,末班:19:00
线路不变
18路(神龙山生态城——西溪学校)
夏季:首班:06:30,末班:20:00;冬季:首班:06:30,末班:19:00
神龙山生态城(市妇女儿童医院)——石佛岩西——前进·美好家园——皂角路(市七幼)——广安区政务中心——加德天街——体育公园——吾悦广场——市公共资源交易中心——世贸广场——利民市场——滨河路二段——友谊中学高中部——市工商局——西溪市场——五福桥——福源医院——思源酒店——西溪路——华珂水景城——紫云府——鸿鑫商城——西溪学校
19路(神龙山生态城——广安区人民医院)
夏季:首班:06:30,末班:20:00;冬季:首班:06:30,末班:19:00
神龙山生态城(市妇女儿童医院)——石佛岩西——石佛岩——市公安局——吾悦广场——市检察院——市二幼——励志中学——朝阳大道二段西——市人民医院——莲花桥——市工行——中桥——市政府——广宁市场——市交警支队——市民广场——翠屏山隧道——洪州大道西段——洪州大道中段——北辰办事处——人工湖——城北汽车站——景山学校——广安区人民医院
20路(城北汽车站——城北汽车站)(环路)
夏季:首班:06:30,末班:23:00;冬季:首班:06:30,末班:22:00
城北汽车站——人工湖——北辰办事处——洪州大道西段——浓洄办事处——翠屏山隧道——市民广场——市交警支队——广宁市场——市政府——中桥——金安大道二段——世贸广场——市公共资源交易中心——吾悦广场——体育公园——加德天街——金安大道三段——马家湾——官盛大桥南——官盛大桥北——深广产业园——深广大道——深广仁恒四季——深广大道北——奎阁大桥东——奎阁大桥西——城北汽车站
21路(西溪路——穿石小学)
首班:06:30,末班:19:00
西溪路——火山大道南——火山大道——火山庙——三合铺——长甘岭——新迪眼科医院——光正实验学校——广南西路——木桥村——枣山小学南——枣山大道东段——石谷梁子美好家园——阳光城——华美立家——观音桥——友谊锦艺学校——堰塘院子——杨家沟——雷家院子——土地梁子——穿石小学
22路(西溪学校——奎阁)
首班:06:30,末班:19:30
西溪学校——紫月湖公园——火山大道南——西溪路——环溪二路东——兴安上街——友谊中学初中部——建安北路——思源广场——凌云路口——凌云路——莲花北路——莲花中路——市农业发展银行——世贸广场——市公共资源交易中心——吾悦广场——体育公园——广安区政务中心——广安中学实验学校——官盛春天——滨江东路——官盛大桥南——官盛大桥北——深广产业园——深广大道——深广仁恒四季——川师大九中——奎阁办事处——经开区一小——奎阁
23路(三合铺——广安区人民医院(精神卫生康复病区)
首班:06:30,末班:19:30
三合铺——火山庙——火山大道——火山大道南——西溪路——市交通局——兴安中街——市建行——兴安下街——紫金街——市法院——凌云桥东——实验学校——凌云东路——加德学校——广安中学实验学校——内塔路——官盛小学——官盛湖——官盛湖南——官盛园区管委员——友谊中学官盛校区——长河——世友木业——河山村——南浔大道南——南浔大道——南浔大道北——广安区人民医院(精神卫生康复病区)
24路(锦绣山河——广门立交)
首班:06:30,末班:19:00
锦绣山河——广职院南门——中桥卫生院——市特殊教育学校——内塔路——市六幼——加德学校——加德天街——广安中学实验学校——官盛市场——外塔路——凤凰大道——凤凰大道西——官盛湖北——前进·美好家园——石佛岩西——桂花院子——康家院子——红箭村——龙家院子——陈家沟——穿石路口——滴水岩——广南高速路口——华美立家——帝谷公园——奥迪奔驰宝马4S店——侏罗纪乐园——临港大市场南——银峰村——桂花湾——广门立交——南峰山公园
凤凰大道西延至广武路段暂时未建成暂不具备条件、该线路远期延伸至南峰山公园。
25路(广安东站——城北汽车站)
首班:06:30,末班:23:00
广安东站——黄麻渡——市养老中心——长河——友谊中学官盛校区——官盛园区管委员——官盛湖南——官盛湖——官盛小学——内塔路——广安中学实验学校——加德学校——凌云东路——实验学校——凌云桥东——凌云桥——凌云路——凌云路口——思源广场——高岩——新南门——东门码头——滨江路——区人大——北辰办事处——人工湖——城北汽车站
26路(广安东站——小平故里北门)
夏季:首班:06:30,末班:21:00
广安东站——黄麻渡——市养老中心——长河——友谊中学官盛校区——官盛园区管委员——官盛湖西——前进·美好家园——石佛岩——市公安局——吾悦广场——市公共资源交易中心——世贸广场——金安大道二段——中桥——市政——广宁市场府——市交警支队——市民广场——寨子新村——游客中心——界坡村——乐活城——金广小学——三八蚕房——翰林小镇——小平故里——牌坊村——道台院子——兴华路——新和路——小平故里北门
27路(广安东站——广安南站)
首班:06:30,末班:22:00
广安东站——黄麻渡——市养老中心——长河——友谊中学官盛校区——官盛园区管委员——官盛湖西——前进·美好家园——石佛岩——市公安局——吾悦广场——市公共资源交易中心——世贸广场——金安大道二段——滨河路二段——友谊中学高中部——市工商局——西溪市场——广三中——石谷梁子美好家园——枣山大道东段——广安客运枢纽站——广安南站
28路(广安东站——西溪学校)
首班:06:30,末班:22:00
广安东站——黄麻渡——市养老中心——长河——友谊中学官盛校区——官盛园区管委员——官盛湖西——官盛湖北——皂角路(市七幼)——广安区政务中心——体育公园——吾悦广场——市公共资源交易中心——世贸广场——金安大道二段——中桥——市政府——广宁市场——思源酒店——西溪路——华珂水景城——紫云府——鸿鑫商城——西溪学校
29路(市工商局——普安)
市工商局经枣山、齐福至普安(广安机场建设期服务专线)




远期线路
30路(吾悦广场——机场)
首班:06:30,末班:23:00
吾悦广场——神龙山生态城——穿石路口——市车管所——齐福——机场
快线公交,8元一人。

101路(城北汽车站——大龙)
城北汽车站经洪州大道、广二中、内江大桥、西溪学校、扯渡村、先锋村、四新村、小平干部学院、协兴、广安数字经济学院、广恒路至大龙

102路(城北汽车站——石笋)
城北汽车站经洪州大道、花园路、广恒路至石笋

103路(协兴——兴平)
协兴沿小平大道、广花路经彭家、悦来、至兴平

104路(新南门——穿石)
新南门经市政府、吾悦广场、神龙山生态城至穿石

105路(官盛——浓溪)
官盛经吾悦广场、思源酒店、火山大桥、岩头片区、小平大道至浓溪

106路(官盛——石垭)
官盛经吾悦广场、城南、枣山、广门至石垭

107路(吾悦广场——罗渡)
吾悦广场经、市工商局、枣山、广罗至罗渡

108路(广安南站——庆华)
广安南站经广罗、罗渡、伏龙至庆华

109路(吾悦广场——禄市)
吾悦广场经官盛大桥、港前大道至禄市

110路(吾悦广场——永兴)
吾悦广场经官盛湖、广华大道、清溪口大桥至禄市



广安市域城际公交线路广安——前锋201(广安南站——广安站)
已开通。
202(市工商局——广安站)
已开通。
203(西溪路——广安站)
已开通。
204(城北汽车站——广安站)
已开通。
205(吾悦广场经港前大道至前锋)
广安——华蓥401(广安南站——游击队广场)
已开通。
402(城北汽车站——游击队广场)
已开通。

广安——岳池501(广安商业中心——岳池)
已开通。
502(吾悦广场至岳池、快线)
广安——武胜601(市工商局至武胜)
待广武快速通道建成后开通。
602(吾悦广场至武胜、快线)
待广武快速通道建成后开通。
广安——邻水701(吾悦广场至邻水)
待广邻快速通道建成后开通。
702(吾悦广场至邻水、快线)
待广邻快速通道建成后开通。

广安——高竹新区801 广安经溪口至高竹新区
待广渝快速通道通车后开通。


机场、高铁站——区县
901 广安东站——前锋


902 广安东站——岳池

903 广安东站——武胜


904 广安东站——华蓥


905 广安东站——邻水

901 广安机场——前锋

902 广安机场——岳池

903 广安机场——武胜

904 广安机场——华蓥

905 广安机场——邻水


区市县公交线路
前锋城区
前锋城区内公交线路以22X开始编号。
华蓥城区
华蓥城区内公交线路以42X开始编号。
岳池城区
岳池城区内公交线路以52X开始编号。
武胜城区
武胜城区内公交线路以62X开始编号。
邻水城区
邻水城区内公交线路以72X开始编号。





高级模式 自动排版
您需要登录后才可以回帖 登录 | 注册

本版积分规则

复制链接 微信分享 快速回复 返回顶部 返回列表 关闭