麻辣社区-四川第一网络社区

校外培训 高考 中考 择校 房产税 贸易战
阅读: 11954|评论: 5

广安市医保局撒谎不打草稿

[复制链接]

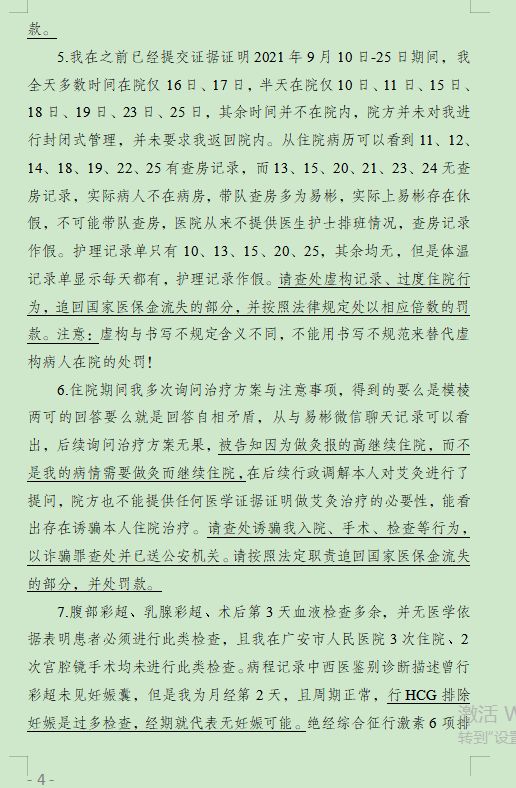
我那么多次到访、那么多次电话,我没有反应诉求,市医保局在瞎扯什么?我没有诉求你为什么在7月要处罚中医院术前过度住院行为,我没说过要追回国家医保金吗?我没说不存在腹痛、对方无手术资格、我没有手术适应症吗?我没有说中医院过度住院、检查、手术、治疗骗取医保金吗?我这里有录音!市医保局真是撒谎撒到法院去了,前锋区法院胡全胜竟然不信我的录音,要信医保局的一面之词,胡全胜竟然是帮凶!医保局说要求我提供书面材料,把证据放出来大家看看,不要仗着是行政机关就可以随便撒谎,我这里的录音没有关于要求我提供书面材料的话,相反,我反复要求医保局提供书面受理书、回复,医保局撒谎不能赖在我头上,我承受不起!
请广安市医保局注意,我昨天已经把书面履职申请递交,请在60日内完成处理!请接受人民群众监督。
20230111161300front2_0_7528191_Fqj8pbuW0DiOzOxRgFdAXfrOYhmA.jpg
20230111161301front2_0_7528191_Fp_f_zQ3hsxrrXUaEvkjsaD1j9Ov.jpg
20230111161300front2_0_7528191_FtAVUIV2jt8GrBjJ1hTETqQfDmbg.jpg
20230111161300front2_0_7528191_Fiuhat9LPyGBJ_68bhODREtkMwPx.png
20230111161300front2_0_7528191_FoMYHrf1OyW_naOQomJLqaDZwwh7.png
20230111161300front2_0_7528191_FmzQfEmX1eadfRPuZWisOGuTHBdz.png
20230111161300front2_0_7528191_Fv7SL1si_6Bc6Z1k4hIDsSPdqpxQ.png

20230111161259front2_0_7528191_FsgMsRMuaNxFSuYM5xTBSiaopE3T.png
20230111161300front2_0_7528191_FmzQfEmX1eadfRPuZWisOGuTHBdz.png
打赏

微信扫一扫,转发朋友圈

已有 95 人转发至微信朋友圈

   本贴仅代表作者观点,与麻辣社区立场无关。
   麻辣社区平台所有图文、视频,未经授权禁止转载。
   本贴仅代表作者观点,与麻辣社区立场无关。  麻辣社区平台所有图文、视频,未经授权禁止转载。

 楼主| 发表于 2023-1-11 16:26 来自麻辣社区客户端 | 显示全部楼层
第一页倒数第十排写错了单位,是请广安市医保局履行职责,我在书面申请上已经修改过。
手机网友
手机网友  发表于 2023-1-11 16:32
区医疗保险服务中心已经处理了,可以向区医疗服务中心和区医保局申请信息公开

 楼主| 发表于 2023-1-12 07:22 来自麻辣社区客户端 | 显示全部楼层
匿名者 发表于 2023-1-11 16:32
区医疗保险服务中心已经处理了,可以向区医疗服务中心和区医保局申请信息公开

不需要申请信息公开了,我直接按照胡全胜的意思申请履职,处罚中医院骗取医保金的所有行为,你们履行职责就行,我懒得跟你们兜圈子,一天只知道骗我,撒谎都撒到法院去了!过分至极,国家医保金和人民群众的信任都是被市医保局这么玩弄的吗?我倒要看看有几个人愿意你们把国家医保金送给这“杀人”的中医院!履职申请已经公开,静待60日就可以起诉了

 楼主| 发表于 2023-1-19 14:06 来自麻辣社区客户端 | 显示全部楼层
市医保局拖到最后期限移交区医保局了,多了一家行政机关表演了,中医院还是厉害,有这么多行政机关罩着,估计平时没少送钱给他们,这些钱都是从病人和国家医保金里骗出来的吧?

 楼主| 发表于 2023-2-2 00:50 来自麻辣社区客户端 | 显示全部楼层
医保局不认真审查,我倒要看看市卫健委这次要怎么处理,医保局可不要再说等卫健委处理了再处理的话了,医保局回复了纸质的,未完全履职我可以提起行政诉讼了。
高级模式 自动排版
您需要登录后才可以回帖 登录 | 注册

本版积分规则

复制链接 微信分享 快速回复 返回顶部 返回列表 关闭