麻辣社区-四川第一网络社区

校外培训 高考 中考 择校 房产税 贸易战
阅读: 5281|评论: 12

[情感·交友] 关于“家住三湾堰”提出问题的个人观点,重新发帖

[复制链接]

发表于 2023-11-21 12:03 | 显示全部楼层 |阅读模式
    经仔细研读了楼主(问题反映人)在帖文https://bbs.mala.cn/thread-16554587-1-1.html 中所描述的事件,本人也非专业人士,仅从个人所学所知谈下个人观点,以下只代表个人观点只供参考,以官方回复为准(快堵住彩云的臭嘴吧):
    第一:从楼主描述的问题,完全没有描述清楚整个事件的前因后果,有点无厘头的感觉。比如具体是什么房产需要分割?比如是离婚要分割?比如是赠送给子女要分割?比如是一套房子要分割给多人权属还是什么具体情况?完全没有描述清楚。在楼主另一个帖子https://www.mala.cn/thread-16550807-1-1.html中,第15楼我也有留言请把具体的材料,来龙去脉分享给大家,只有清晰整个事件,才能有准确的判断,而不是像彩云追月只是表达个人情绪,而非理性分析问题。建议楼主将有事件相关资料分享给大家,大家才能提出合理建议。
    第二:建议楼主,不宜采用带情绪地诋毁政府,煽动群众情绪的方式处理问题,那样更不利于解决问题。虽然很理解楼主需要解决问题的心情,从楼主回帖中的“耍霸签字权”“没卵用”等词语中,不利于沟通处理问题。蓬安县不动产登记中心11月7日在另帖进行了回复,个人对该回复是比较认可的。如果发同现群众办理过程中有领导干部有违反群众纪律(对涉及群众生产、生活等切身利益的问题依照政策或者有关规定能解决而不及时解决,庸懒无为、效率低下;对符合政策的群众诉求消极应付、推诿扯皮,损害党群、干群关系;对待群众态度恶劣、简单粗暴,造成不良影响;弄虚作假,欺上瞒下,损害群众利益,以及有其他不作为、乱作为等损害群众利益的行为),建议向纪检部门实名进行举报。
    第三: 《不动产登记暂行条例》第三十三条和《不动产登记暂行条例实施细则》第一百零五条规定,宅基地确权“不变不换”。自然资源部《关于加快宅基地和集体建设用地使用权确权登记工作的通知》,在2016年9月18日实行不动产统一登记制度前,已办理了的《房屋所有权证》与《国有土地使用权证》依旧有效,若原权证齐全的,根据“不变不换”的原则。如楼主原房产不涉不动产转移登记、变更登记的建议可不换证。
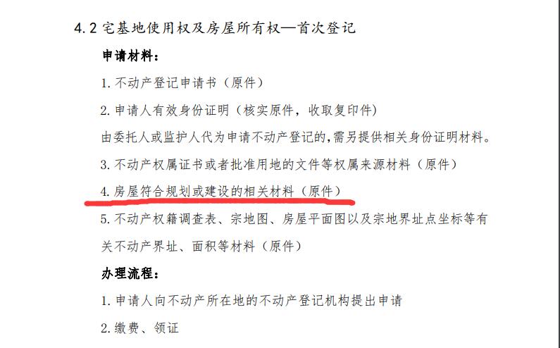
    第四:根据《四川省不动产登记服务指南(试行)》川自然资发(2021)28号,第4.2条中申请材料要求“4..房屋符合规划或建设的相关材料(原件)”,根据《南充市不动产登记办事指南(2023年版)》第4.2条中申请材料要求“4.房屋符合规划或建设的相关材料(原件)”,即是不动产登记中心要求的自规局批准文件。
    第五:2022年8月自然资源部出台《关于开展不动产登记队伍作风常态化建设的通知》(链接:http://gi.mnr.gov.cn/202209/t20220901_2758188.html),规定严禁违法违规办理登记,特别是涉及不动产用途变化、分割或者合并等情形,必须依据相关批准文件办理,不得以不动产登记代替审批管理。自然资源部《不动产登记操作规范》第8.2.3条(链接:https://www.mnr.gov.cn/gk/tzgg/201707/t20170731_1992587.html)规定,同一权利人分割或者合并不动产的,要按有关规定提交相关部门同意分割或者合并的批准文件。
    综合上所述,不动产登记中心相关要求均是按程序办理。(只代表个人观点,以官方回复为准)

11.jpg

22.jpg

33.jpg



国土资源部关于印发《不动产登记操作规范(试行)》的通知.pdf

640.18 KB, 下载次数: 0, 下载积分: 小米椒 -1 个

售价: 1 金币  [记录]  [购买]

《南充市不动产登记办事指南(2023年版)》.pdf

837.69 KB, 下载次数: 0, 下载积分: 小米椒 -1 个

售价: 1 金币  [记录]  [购买]

《四川省不动产登记服务指南(试行)》.pdf

416.92 KB, 下载次数: 0, 下载积分: 小米椒 -1 个

售价: 1 金币  [记录]  [购买]

打赏

微信扫一扫,转发朋友圈

已有 42 人转发至微信朋友圈

   本贴仅代表作者观点,与麻辣社区立场无关。
   麻辣社区平台所有图文、视频,未经授权禁止转载。
   本贴仅代表作者观点,与麻辣社区立场无关。  麻辣社区平台所有图文、视频,未经授权禁止转载。

发表于 2023-11-21 13:45 | 显示全部楼层
赞赏楼主此帖,有理有据,比较公正中肯。

 楼主| 发表于 2023-11-21 14:13 来自麻辣社区客户端 | 显示全部楼层

发表于 2023-11-21 14:15 | 显示全部楼层
老百姓办事,无义务,也无道理需要先前学法律法规。办理部门应做的就是完全不保留的告知办事群众所需提交的资料,而不是先告知一部分,待办事群众花了一大笔钱,再告知还需要什么什么资料。不动产中心这种做法,是楼主上面引用的法律法规条文中都不允许的。

发表于 2023-11-21 14:37 | 显示全部楼层
办事群众和政府部门,是个人都知道谁弱势谁强势。如果沟通有用,老百姓吃多了用胳膊去拐大腿?国家还用得着年年搞层层抓专项整治群众办事难的问题吗。恐怕国家比你更懂国情。

还有更恶劣的事,本人暂时不公开,但保留向各级纪检监察部门投诉举报的权力,材料都写好了《XXX问不动产中心》。所以请不明详情的网友谨慎留言招引误会,甚至让人感觉你的屁股不对,带节奏。

你不知道的细节,不动产中心心知肚明。

 楼主| 发表于 2023-11-21 14:47 | 显示全部楼层
家住三湾堰 发表于 2023-11-21 14:37
办事群众和政府部门,是个人都知道谁弱势谁强势。如果沟通有用,老百姓吃多了用胳膊去拐大腿?国家还用得着 ...

第二条有“建议向纪检部门实名进行举报“,所有行政机构都接受群众监督,欢迎群众监督。不动产登记中心11月7日回复中也表示“同时希望您可将详细情况反映出来并致电0817-8765335进行投诉”。

发表于 2023-11-21 19:54 | 显示全部楼层
国土资源部关于印发《不动产登记操作规范(试行)》的通知(国土资规〔2016〕6号)文末载明“本通知有效期5年”,亦即该通知2021年就失效了。

你那位叫”彩云追月7278“的好友在另一帖说你是法学博士,当时我还不知真假。但现在我觉得他是带嘲讽之意。

 楼主| 发表于 2023-11-21 20:33 | 显示全部楼层
家住三湾堰 发表于 2023-11-21 19:54
国土资源部关于印发《不动产登记操作规范(试行)》的通知(国土资规〔2016〕6号)文末载明“本通知有效期5 ...

本人也非专业人士,仅从个人所学所知谈下个人观点,以下只代表个人观点只供参考,以官方回复为准(最大字体了)。

 楼主| 发表于 2023-11-21 20:37 | 显示全部楼层
家住三湾堰 发表于 2023-11-21 19:54
国土资源部关于印发《不动产登记操作规范(试行)》的通知(国土资规〔2016〕6号)文末载明“本通知有效期5 ...

请参见自然资源部关于修改印发《不动产登记操作规范(试行)》的通知(2021)(自然资函〔2021〕242号)。附件下载。




自然资源部关于修改印发《不动产登记操作规范(试行)》的通知(2021)(自然资函〔2021〕.pdf

1.2 MB, 下载次数: 0, 下载积分: 小米椒 -1 个

售价: 1 金币  [记录]  [购买]

 楼主| 发表于 2023-11-21 20:56 | 显示全部楼层
家住三湾堰 发表于 2023-11-21 19:54
国土资源部关于印发《不动产登记操作规范(试行)》的通知(国土资规〔2016〕6号)文末载明“本通知有效期5 ...

你可以向他请教,但他“裁决”“裁定”“判决”都分不清楚的,可能会让你失望。
我本不想回复你帖子的,主要看到你那句“没卵用”就不得不回应一下了,第二也就是为了堵下彩云的臭嘴。

 楼主| 发表于 2023-11-21 22:10 来自麻辣社区客户端 | 显示全部楼层
家住三湾堰 发表于 2023-11-21 19:54
国土资源部关于印发《不动产登记操作规范(试行)》的通知(国土资规〔2016〕6号)文末载明“本通知有效期5 ...

任何人都是站【理】而不是站【你】,不要觉得跟你不是站一面的就是“敌人”。

 楼主| 发表于 2023-11-24 10:30 来自麻辣社区客户端 | 显示全部楼层

 楼主| 发表于 2023-11-24 17:33 | 显示全部楼层
接郭武骑《【三问】县不动产中心》,关于在该帖中反映的问题,如果属实,可依据《四川省行政审批违法违纪行为责任追究办法》第六条第(二)款“申请人提交的申请材料不齐全、不符合法定形式,未一次告知申请人必须补正的全部内容的。”对有关责任人员,给予责令作出书面检查、通报批评、行政告诫、调离岗位、降职或者免职处理。投诉人应尽相关举证义务,向上级主管部门或县纪检部门依法依规进行举报。
行政.jpg



四川省行政审批违法违纪行为责任追究办法.pdf

146.14 KB, 下载次数: 0, 下载积分: 小米椒 -1 个

售价: 1 金币  [记录]  [购买]

高级模式 自动排版
您需要登录后才可以回帖 登录 | 注册

本版积分规则

复制链接 微信分享 快速回复 返回顶部 返回列表 关闭