麻辣社区-四川第一网络社区

校外培训 高考 中考 择校 房产税 贸易战
阅读: 18689|评论: 99

[四川群众呼声] 八问阆中市治平乡党委,政府[已回复]

[复制链接]

发表于 2018-1-4 21:48 | 显示全部楼层 |阅读模式
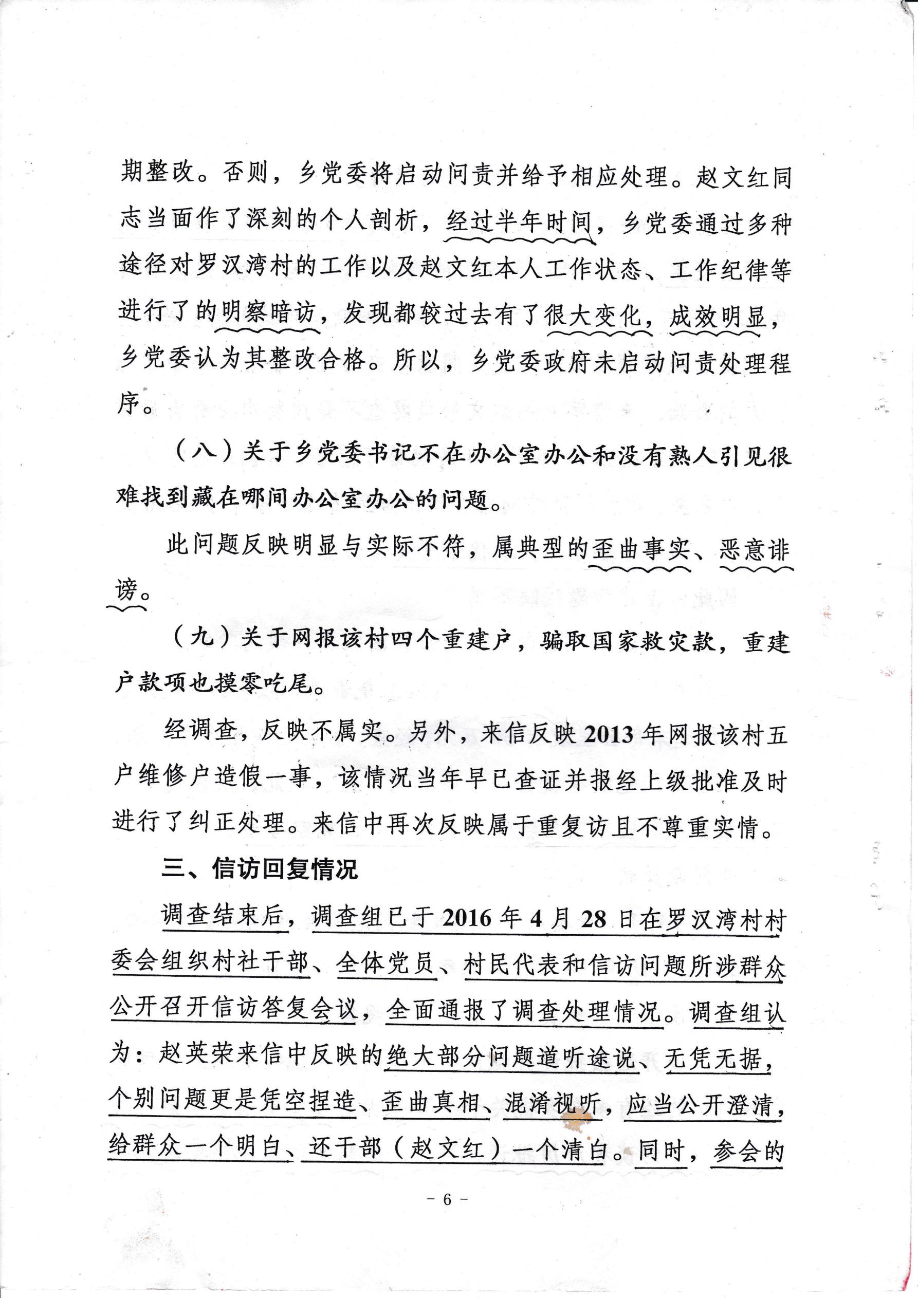
乡纪委造假包庇村支书  假扶贫  扶假贫
  八问阆中市治平乡党委,政府(此事只能靠市委纪委督办问责!!!)
    罗汉湾村村支书赵文红以权谋私。优亲厚友,欺上压下,腐败等
  问题令人发指   
    一问:为何乡党委、乡政府对罗汉湾村村支书赵文红,作出的辞
  职和免职处分决定不执行?(证据效能问责简报)
   20 1 51 01 4 日,治平乡党委、乡政府针对当时全乡部分乡
  村干部,组织纪律涣散,工作履职尽责不力等现象印发《效能问责》
  简报,给予警示。乡党委书记(兼效能办主任)黄毅,在全乡乡村干、
  部大会上公开宣布对赵文红效能问责处理决定:“辞职或免职"
    请问市纪委,时隔两年多了,为何赵文红不但没辞职或免职,反
  20 1 7年元月2 1日连任第三届村支书了,为何乡党委乡政府,有令
  不行,言行不一呢?你们又是依据党纪政规哪一条哪一款,保住赵文
  红官帽呢?赵文红给你们多少好处?对照今年4月惩治“不作为、慢
  作为、乱作为”南充阆中出台的1 2项铁规和今年6月曝光台,南充
  市纪委对9起侵害群众身边利益的不正之风和腐败问题典型案例爆
  光。治平乡党委、乡政府乡纪委是否该被阆中市纪委问责呢?
    二问:罗汉湾村村支书赵文红学历造假、履历造假证据(中共治
  平乡纪委2016年一号文件)是否欺骗组织?是否在赵文红操纵下搞
  出的1号文件呢?
    赵文红本来就是初中学历,而他却编造民高中学历,20035
  月到200811月这期间在上海打工,可是却胆敢说自己在这期间任
  罗汉湾村九社社长,可以随时调查村民,而今眼下党中央、国务院、
  国家纪委对那些学历造假、履历造假,重拳出击严惩不怠。因为这关
  系到是否对党的忠诚问题,难道治平乡党委、乡纪委的领导不懂政策
  ?或者为何一致包庇,保护此人呢?
三问:我村九社社道路,赵文红以权揽工程,2013年修建没有
公开招标至今没有验收,道路存在偷工减料,以权谋私、坑蒙拐骗、
  乱集资多集资、集资款收支不平衡和去向不明等问题,为何乡党委、
  乡政府、乡纪委不敢亮剑?
    A20 1 3年,赵文红声称有项目指标,自导自演假装找一个顶包
  的修路老板杜苏林,以发包人的身份签订施工合同(施工合同附后)
项目长15公里(其中九社:900)4米宽、1 8公分厚,以l 5万元
/公里的标准向村民收取集资款,水泥路修好后实际测量,其宽度
平均约为33 5米宽,而且厚薄不一,难达到1 8公分厚。
    B、在修路的过程中有面子的赵文红送入户路到家,他自己私自
搞一条60米入户路占集体便宜,可赵文海修20米入户路路老板收
7 200元,赵文见交钱7000元,赵文高交钱4800元入户土毛坯路都
没有,找赵文红他不管。赵英荣交钱12万元占生产队集资人数九分
之一,入户毛坯路一百米一寸水泥路都没有。
    C、九社人数少,集资人数为90人收取集资款标准不统一有7
个标准,分别是5 00元/人,1 000元/人,1 200元/人,1 5 00元/人,1 600
元/人,1 800元/人,2000元/人。900米路应该集资1 35万元,目前
实际已集资1 3 4400元,下欠20000多未收缴,精准扶贫之际撒谎说
公路集资款下差30000元。多计划搞这多钱干什么呢?其它地方修水
泥路集资是不是像这样集资的呢?
    D、该集资对象不集资,不该收取的狠心收取如:退修教师赵X
汉夫妇两个儿子有工作和收入,4人讲人情改成3个人只收取5400
元,而孤儿赵双之子又狠心收取1600(赵文垫付)
    E9社社道路已集资134400元,与施工合同约定1 3 5 000元,
相差600元,请问这1 3 4400元给了修路者,还是在赵文红手中,若
已经支付,赵文红面对没有按合同施工,为何一手遮天擅自作主,一
个人胆敢把9社村民血汗钱乱开支呢?若还在赵文红手中(据了解,
还有20000余元集资款未收缴上来)就还该把修路帐的收支公开还9
社村民一个明白。
    四问:为何精准扶贫扶“死人”?为何扶贫造假?   
    我社五组赵培松地震后去世多年,在201642 8日文件中,
造假成扶贫户,享受市政协扶贫化肥两包。赵文红亲家母赵X琴不
种庄稼其儿子是气象局局长、公务员家属,家庭殷实也化成分贫困户,
享受扶贫化肥两包,赵文红亲自开车将化肥送人情,村民要求公布花
名册治平乡党委政府为什么一直掩盖着?
五问:为何灾后重建款项优亲厚友
赵文红的二爸赵清林,灾后再建一栋楼房。老房未拆,上届村干
部部认可为重建户,不够资格享受补助,赵文红空降成支书后,造假
成重建户享爱1-2万元补助,而真正重建户赵文松只享受三千元补助,
合理科学吗?你们召开过党员干部群众会吗?
    六问:拖欠农民工资,九年是否是渎职行为?
   200 84月我村农网改造,全村一千多人,人平集235元,
二十多万集资款。村民抬电杆、挖窝、拉线,男工3 0元/每天,女工
20元/每天,  2009年换届赵文红成支书后,新官不理旧帐,农网集
资任人占用,不主持公道,至今工钱未付清,全村一千多人才有一个
村支书,你不管该谁管?
    七问:为何信访答复会变成批斗,羞辱会?
   20 1 642 8日,治平乡原纪委书王天茂,代表乡党委乡政府
在罗汉湾村村委员办公室,主持召开村民赵英荣信访答复会,乡宣传
干部全程录像,参加人员全体党员、村社干部、村民代表和利益相关
人员约一百人。王天茂不伸张正义坚持真理,反而污蔑赵英荣乱告状,
捏造事实,道听途说,当场唆使不明真相的党员、社员代表起哄,纷
纷批评、指责、羞辱赵英荣。这是法制社会,难道还要使用文化大革
命的批斗式打压上访人吗?难道人权就这样被你们这样践踏吗?
何况赵英荣从来是讲事实、摆道理,上访材料真实,敢于承担法律责
任,从来不是为个人利益告状。
    请问王天茂副书记?盖有治平乡纪委公章的201 6年治平乡纪委
一号文件,有乡纪委、乡财政、乡民政局、乡信访、乡扶贫工作站组
成的联合调查组,历时几个月、查原始资料、询问当事人看似公平、
公正的结论,为什么文凭造假、干部履历造假、死人成扶贫户、集资
款账目造假等,请问王天茂收了赵文红多少好处这么干?请问治平乡
党委书记黄毅?你手下官员王天茂真正具备共产党员最起码的素质
?难道你不该管一管吗?造假的一号文件是否赵文红给予提供的。
    八问:为何造价50万元的“山平塘"项目资金,花费在与河水
相伴赵文红承包的私人鱼塘上呢?
    现在我村改水保土的“山平塘"并未在原有的几口集体陛质的山
平塘的改造扩建,而是活生生估到修到属于别人的稻田养鱼这难道不
是典型的以权谋私、移花接木、玩弄权术吗?这种“山山平塘"实为赵
文红承包的鱼塘,紧邻河道,在蓄水石堰下游,难道还要用河水往所
谓的山平塘放水抗旱吗?
    请问市国土局土地整理中心的官员和治平乡党委、政府官员你们
去实地勘测了吗?应该选址更合理,更有实用价值的地方行吗?你们
这样选址科学合理吗?你们到我村召开党员、干部、群众会了吗?
目向全村人公示了吗?更不可思议的是所谓“山平塘"项目,我们村
“二委"都不知情,乡上很多干部不知情,试问你们这种与赵文红串
通一起狼狈为奸的行为,证明你们或许有钱权交易,或许还有不可告
人的目的。
    据我们初步了解,本“山平塘"改水保土项目是阆中市土地整理
中心规划设计,项目72.62亩,预算资金50万元,实际招标40多万
元,而我们实地测量实摘约40多亩,与规划7262亩相差甚远,这
说明什么?是否存在“偷工减料"欺上瞒下中饱私囊?这“回扣’’有
?
    赵文红连社长都不是靠关系成为村支书根基不稳,两届村支书政
绩是我村落后村、散涣村、问题村村领导班子不团结,20 1 5l 0
1 4曰效能问责后,不知悔改,20 1 5年冬季精准扶贫化肥分配中违背
政策,精准扶贫死人成扶贫户,置乡纪委于泥潭,20 1 6年夏季,全
村人民拟目以待,意见最大的保水改土项目成了以权谋私证据,屡屡
损害集体利益,损害群众利益,是带领全村人民致富奔小康村支书所
干的事吗?不能正视自己问题反而与治平乡党委、纪委串通一气,以
一个错误掩盖另一个错误,以权欺民,以权压民,人在做,天在看,
不是百姓刁蛮,而是官员不作为,乱作为,官官相护,逼人上访,你
们一天不调查处理实事求是,我们将发扬长征精神将上访揭露到底。




======================================
编辑备注:阆中市治平乡于1月5日回复,内容如下:
180221y9go5atgibrhn4gy.jpg

打赏

微信扫一扫,转发朋友圈

已有 149 人转发至微信朋友圈

   本贴仅代表作者观点,与麻辣社区立场无关。
   麻辣社区平台所有图文、视频,未经授权禁止转载。
   本贴仅代表作者观点,与麻辣社区立场无关。  麻辣社区平台所有图文、视频,未经授权禁止转载。

发表于 2018-1-5 17:07 来自麻辣社区客户端 | 显示全部楼层
满意(0)
不满意(0)

 楼主| 发表于 2018-1-15 20:41 | 显示全部楼层
12.jpg 1111.jpg

 楼主| 发表于 2018-1-4 22:26 | 显示全部楼层
以上事件绝对真实,有大量证据。

 楼主| 发表于 2018-1-4 22:33 来自麻辣社区客户端 | 显示全部楼层
以上事件,是真实发生的,当事人有大量证据。

 楼主| 发表于 2018-1-4 22:33 | 显示全部楼层
以上事件是真实发生的,当事人有大量证据。

 楼主| 发表于 2018-1-4 22:35 | 显示全部楼层
以上事件是真实发生的,当事人有大量证据。

 楼主| 发表于 2018-1-4 22:35 来自麻辣社区客户端 | 显示全部楼层
以上事件是真实发生的,当事人有大量证据。

发表于 2018-1-5 07:48 来自麻辣社区客户端 | 显示全部楼层
纪委成纪维是政府耻辱,是共同腐败具体表现,天府之国成为天腐之国。

发表于 2018-1-5 08:53 | 显示全部楼层
太长了没看 不过也帮你问一下

发表于 2018-1-5 09:28 | 显示全部楼层
无聊,这些都是纪委早就调查,已经做信访了结处理。相关问题纯属于扑风做影,无中生有。

发表于 2018-1-5 10:04 来自麻辣社区客户端 | 显示全部楼层
精准扶贫扶到阴曹地府,反应出中央讲的一套,地方政府干的又是一套。从严治党是说给老百姓听.。

发表于 2018-1-5 10:09 | 显示全部楼层
既然纪委早就调查,并已做信访了结处理。那还在那儿说有啥意义,估计又是什么目的没达成……
现在有些人以上访告状为生,真是没事干了

发表于 2018-1-5 10:09 来自麻辣社区客户端 | 显示全部楼层
农村基层党员和干部素质普遍低下,咋入党?网友可向关系特好的党员打听一下,不是讲为社会多大贡献,素质多好。咋当村官?要么上级有关系,要么花钱,付出了代价不想办法捞回来,你会干吗?上级领导肯定会维护下级干部的利益,这就是农村政治生态,这是一个大染缸,不查就是孔繁森,一查就是王宝森。

发表于 2018-1-5 10:15 来自麻辣社区客户端 | 显示全部楼层
请问战旗,纪委是怎样回复的,省纪委责成阆中市纪委就八问乡政府,调查处理至今没书面回复,乡纪委张全成只口头回复,苛刻限制:不准录音,不准拍照,不准复印,纪委调查结论发在网上,网名看一下。我有证据,盖`有纪委神圣章的文件都是假的。

发表于 2018-1-5 10:26 来自麻辣社区客户端 | 显示全部楼层
战旗5,扑风捉影你有证据吗,证据会一一发布,实事求是是检验真理唯一标唯。

发表于 2018-1-5 10:38 来自麻辣社区客户端 | 显示全部楼层
20l6年《中共治平乡纪委1号文件》是假的,同年7月29,乡纪委又出回复又是假的,2017年3月28曰乡政府回复还是说慌,2017年12月20曰,口头回复书面拒绝出,村民上访实名具实上访,纪委口头回复有担当吗,敢于回复负责吗?

发表于 2018-1-5 11:17 来自麻辣社区客户端 | 显示全部楼层
首先想一下,在纪委已经调查信访了结的情况下,这种帖子为什么还要在网上发表,无外乎为解决自己的相关利息没有达到自己的目的,而不断上访。在现在这种情况下,无论哪级纪委在调查中都会实事求是,公正公开公平的处理。

发表于 2018-1-5 13:31 来自麻辣社区客户端 | 显示全部楼层
战旗5,省纪委责成阆中市纪委调查结果,发在网上,让事实检验一下,不给当事人出书面,又是怎样搪塞南充市纪委和四川省纪委的。

发表于 2018-1-5 19:25 来自麻辣社区客户端 | 显示全部楼层
|同.一个造假问,治平乡纪委,政府出了四个回复,一个新回复推翻一旧回复,前言不对后语,扶贫是在电脑上扶贫吗?对象都没搞清,调查查什么,年近8旬老人冤蒙,伤天心害理,你们有没有父母,你父母被<冤枉>你们有何感想

高级模式 自动排版
您需要登录后才可以回帖 登录 | 注册

本版积分规则

复制链接 微信分享 快速回复 返回顶部 返回列表 关闭