麻辣社区-四川第一网络社区

校外培训 高考 中考 择校 房产税 贸易战
阅读: 2961|评论: 6

[另类心情] “失控奔驰车”其实一切正常, 失控的“撒谎精”才是最大危险

[复制链接]

发表于 2018-4-9 21:00 | 显示全部楼层 |阅读模式
“失控奔驰车”其实一切正常, 失控的“撒谎精”才是最大危险
前段时间,关于“失控奔驰时速120公里狂奔1小时”的新闻在网上刷屏了,最终车主通过反复开关车门才得以安全停靠。
事件一出,网友们讨论的声音从未停止。
有人说这简直就是现实版“速度与激情”啊,
也有人表示120码狂奔1小时,简直就是天方夜谭。
还有人猜测这个车主是不是别的公司派来黑奔驰的?
除了网友们的声音,明星也参与其中。
韩寒就曾发文质疑事件的真实性:


5b33dabb8e2893b8c2b99eb4d8cde182x550x343x35.jpeg
0805b6bf2d2b3c1b5f679cac09be4a2dx580x1032x127.jpeg
打赏

微信扫一扫,转发朋友圈

已有 0 人转发至微信朋友圈

   本贴仅代表作者观点,与麻辣社区立场无关。
   麻辣社区平台所有图文、视频,未经授权禁止转载。
   本贴仅代表作者观点,与麻辣社区立场无关。  麻辣社区平台所有图文、视频,未经授权禁止转载。
 楼主| 发表于 2018-4-9 21:01 | 显示全部楼层
一时间,奔驰车主被推向了舆论的风口浪尖。
是事实?是说谎?还是毒驾?
后来奔驰车主出面接受了某媒体的视频采访。
记者问他你的行车记录仪能给我看看吗?
他说:现在还不行,到必要的时候我也会给,我得先看看有没有这段视频,电子的东西,有可能行车记录仪也死机,万一它没有录上。它要是没录上那就是我倒霉,要是录上了就是我幸运。

7c6681d5890fbda9930290194b2b203ax640x355x20.jpeg
 楼主| 发表于 2018-4-9 21:02 | 显示全部楼层
虽然不知道他口中的“倒霉”与“幸运”到底指的是什么,但直到今天行车记录仪的视频公众也一直没看到。
6b0b9a81160a06c745f6868373edbe08x640x355x20.jpeg
 楼主| 发表于 2018-4-9 21:02 | 显示全部楼层
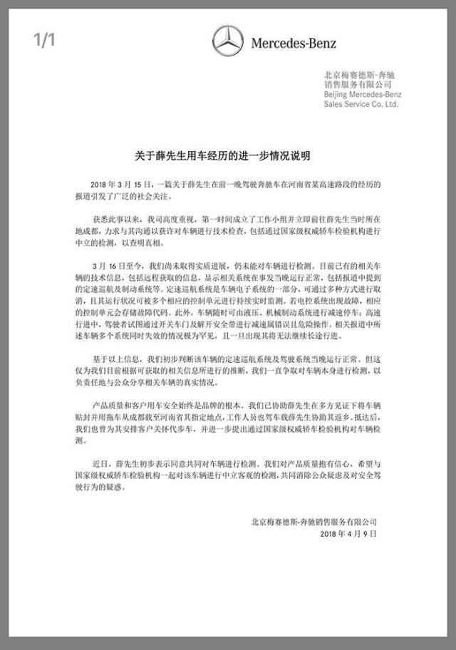
今日,奔驰方面就“奔驰高速失控”一事发布情况说明称,目前已有的相关车辆的技术信息,包括远程获取的信息,显示相关系统在事发当晚运行正常。
7ae5d98ae152ef37be9e2789431a6b23x640x912x60.jpeg
 楼主| 发表于 2018-4-9 21:03 | 显示全部楼层
说明中提及,定速巡航系统是车辆电子系统的一部分,可通过多种方式取消,且其运行状况可被多个相应的控制单元进行持续实时监测。若电控系统出现故障,相应的控制单元会储存故障代码。
此外,车辆随时可由液压、机械制动系统进行减速停车,高速行进中,驾驶者试图通过开关车门及解开安全带进行减速属错误且危险操作。车辆多个系统同时失效的情况极为罕见,且一旦出现其将无法继续长途行进。
基于以上信息,奔驰初步判断该车的定速巡航及驾驶系统当晚运行正常。

19df0e0f721179c686f6c3c2acd11875x640x360x26.jpeg
 楼主| 发表于 2018-4-9 21:04 | 显示全部楼层
今日下午,记者尝试联系当事人薛先生,对方以“自己正在忙”为由拒绝接受采访。
在这场关于失控的奔驰车事件中,虽然关于车辆的最后检测还没出,但在这一场“罗生门”中,我们看到了远比真相更重要的事情。
那就是真诚。
如果一开始车主能配合地交出行车记录仪,将车辆送去检查,真诚地还原事件的过程,也就不会有后面这一系列的“反转”。

689e85eaf130b827b2cf4e2dd5df462fx577x159x8.png
 楼主| 发表于 2018-4-9 21:04 | 显示全部楼层
真相或许会迟到,但从不会缺席。
若是车主果真撒谎了,如此“折腾”警察、愚弄网民、浪费社会资源、污蔑奔驰公司名誉,难道不该受到制裁吗?

e31eeae64f3515ec53878c07e8ceaea1x640x362x24.jpeg
高级模式 自动排版
您需要登录后才可以回帖 登录 | 注册

本版积分规则

复制链接 微信分享 快速回复 返回顶部 返回列表 关闭