麻辣社区-四川第一网络社区

校外培训 高考 中考 择校 房产税 贸易战
阅读: 2272|评论: 0

[教育天地] 国家药监局发文:儿童禁用柴胡注射液

[复制链接]

发表于 2018-5-30 11:49 | 显示全部楼层 |阅读模式
https://img.t.sinajs.cn/t4/appstyle/expression/ext/normal/48/2018new_huatong_org.png家长注意!国家药监局发文:儿童禁用柴胡注射液】

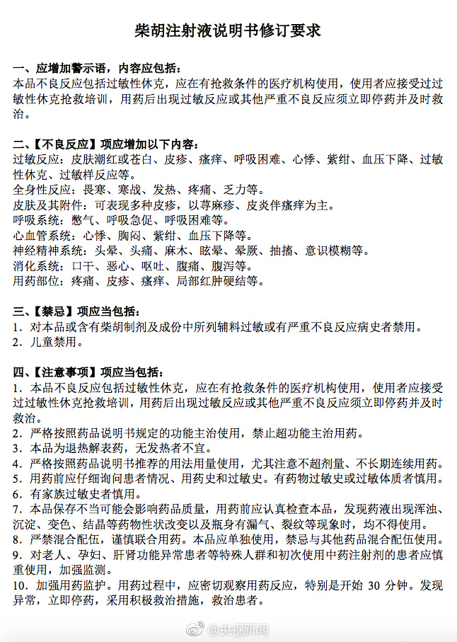
       国家药监局昨日发布公告,要求柴胡注射液修订说明书,在禁忌项下须列出“儿童禁用”,并增加警示语“本品不良反应包括过敏性休克”。此前,柴胡注射液作为“退烧针”在儿童发热治疗中应用普遍。

1.jpg
      

        国家药品监督管理局关于修订柴胡注射液说明书的公告(2018年第26号)

   根据药品不良反应监测和安全性评价结果,为进一步保障公众用药安全,国家药品监督管理局决定对柴胡注射液说明书增加警示语,并对【不良反应】【禁忌】【注意事项】等项进行修订。现将有关事项公告如下:

  一、柴胡注射液生产企业应依据《药品注册管理办法》等有关规定,按照柴胡注射液说明书修订要求(见附件),提出修订说明书的补充申请,于2018年7月31日前报省级食品药品监管部门备案。

  修订内容涉及药品标签的,应当一并进行修订;说明书及标签其他内容应当与原批准内容一致。在补充申请备案后6个月内对已出厂的药品说明书及标签予以更换。
  柴胡注射液生产企业应当对新增不良反应发生机制开展深入研究,采取有效措施做好柴胡注射液临床使用和安全性问题的宣传培训,指导医师合理用药。

  二、临床医师应当仔细阅读柴胡注射液说明书的修订内容,在选择用药时,应当根据新修订说明书进行充分的效益/风险分析。

  三、柴胡注射液为处方药,患者应严格遵医嘱用药,用药前应当仔细阅读说明书。

  特此公告。


  附件:柴胡注射液说明书修订要求

国家药品监督管理局
2018年5月23日


2.jpg




打赏

微信扫一扫,转发朋友圈

已有 0 人转发至微信朋友圈

   本贴仅代表作者观点,与麻辣社区立场无关。
   麻辣社区平台所有图文、视频,未经授权禁止转载。
   本贴仅代表作者观点,与麻辣社区立场无关。  麻辣社区平台所有图文、视频,未经授权禁止转载。
高级模式 自动排版
您需要登录后才可以回帖 登录 | 注册

本版积分规则

复制链接 微信分享 快速回复 返回顶部 返回列表 关闭