麻辣社区-四川第一网络社区

校外培训 高考 中考 择校 房产税 贸易战
楼主: 四川人雄起

[四川群众呼声] 三坝乡大石塘村恶霸村支书盗卖村集体河沙破坏河道影响防洪谁来管??

[复制链接]

发表于 2018-9-26 21:44 来自麻辣社区客户端 | 显示全部楼层

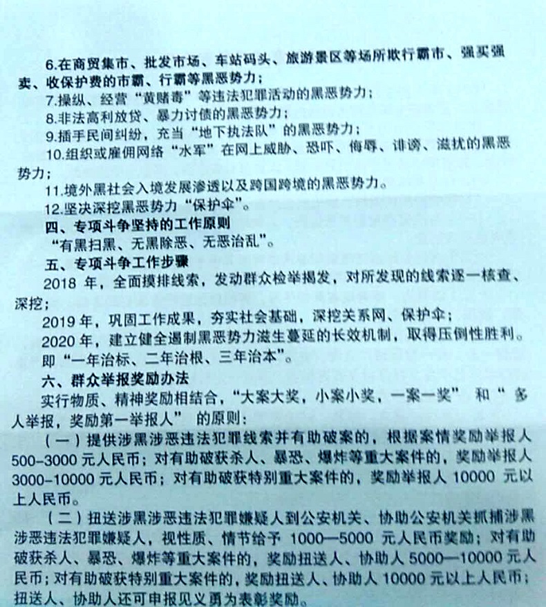
发表于 2018-9-26 21:45 来自麻辣社区客户端 | 显示全部楼层

发表于 2018-9-26 21:54 来自麻辣社区客户端 | 显示全部楼层

发表于 2018-9-27 08:08 来自麻辣社区客户端 | 显示全部楼层

发表于 2018-9-27 08:24 | 显示全部楼层
关于故意造谣的,要判刑,请大家不要相信,也不要转发。

 楼主| 发表于 2018-9-27 08:31 | 显示全部楼层
QQ图片20180927082322.png
发贴内容图片事实清楚经得起调查,反应的问题社员群众可以作证。

 楼主| 发表于 2018-9-27 08:50 | 显示全部楼层
再大的手也遮不了天,要想人不知,除非己莫为,到现在为止还没有认识到自己的行为超出了一个基层党员领导的权利了吗?

发表于 2018-9-27 10:27 来自麻辣社区客户端 | 显示全部楼层

发表于 2018-9-27 10:30 来自麻辣社区客户端 | 显示全部楼层

 楼主| 发表于 2018-9-27 10:55 | 显示全部楼层
微信图片_20180927104359.jpg 微信图片_20180927104352.jpg 微信图片_20180927104348.jpg 微信图片_20180927104339.jpg

发表于 2018-9-27 14:39 | 显示全部楼层
这事情到底是怎样的麻,请管事的单位还是出来做个说明

 楼主| 发表于 2018-9-27 17:51 | 显示全部楼层
45675WER 发表于 2018-9-27 14:39
这事情到底是怎样的麻,请管事的单位还是出来做个说明

不急,这两天在开会讨论怎么回复这个贴子的内容,目前已经派推土机作业部份恢复了被采挖过的河滩地的。相信我们的上级主管领导是英明的,是有党性的修养的,他们举过拳头宣读过入党誓词的。在党的领导下三坝乡大石塘村不是法外之地。还容不得一些基层官员乱来,想当土皇帝可能还有点难度,群众的眼睛是雪亮的现在的人都不傻。
发表于 2018-9-27 19:49 | 显示全部楼层
发表于 2018-9-27 19:51 | 显示全部楼层
如实的话,要实名举报。

 楼主| 发表于 2018-9-28 08:09 | 显示全部楼层

小伙子不要语言威胁,更不要耍霸王,你这句话一出来,可以这样说三坝乡大石塘村的村民在10年之内有任何一个人遭受到意外伤残,意外伤亡,可能你都脱不了干系,因为你公开在论坛里面威胁过发贴人,这个贴子会记录在案,中国中央政府,四川省公安系统,南充市公安系统,蓬安县公安局的领导是有正义感的。

发表于 2018-9-29 07:58 来自麻辣社区客户端 | 显示全部楼层
这就是蓬安黑势力,三坝黑势力,应该扫黑除恶。

发表于 2018-9-29 07:59 来自麻辣社区客户端 | 显示全部楼层

 楼主| 发表于 2018-9-29 08:26 | 显示全部楼层
9月24号在蓬安论坛发的贴子内容时至今日,并未见到县乡两级主管单位派人核实情况,等来的是今天下午现任村支书召集社员群众开会用最狂妄的语言恐吓社员群众,你们在网上发贴子举报我,把我能怎么样!!!!支书我照样当!!!!沙石照样卖!!!!!,60元一车支书说了算(一车装13个立方)现在在蓬安论坛贴子舆论的影响下,村上原来向全村人均集资100元修村道的钱退还给社员,并通知六社社员于9月29日与全社社员签合同,卖完河滩的河沙款后再硬化这条拖了两年多的290m长的社道。
这些年国家的扶贫资金早就下拨到社上,可能涉嫌贪污和挪用公款,占用原来集资资金和国家精准扶贫资金,现如今要盗卖村社集体沙石破坏河道,破坏生态环境,影响防洪换资金来填补这个资金缺口。(原来国家下下拨精准扶贫资金不知去向)

这些年他担任村支书以来,
1.利用自己家族四兄弟团结,把控村级换届选举,恐吓威胁村民,
2.底保户成了人情户,关系户,跟他关系好的人不是底保户,也成为吃底保的对象,请核实底保户的名单,再实地走访了解真实底保情况。
3.利用职务之便给自己亲属承建冷冻库享受国家资金支持,
4.农电改造资金去向,也是全村人都给过钱,国家也一样有资金支持,收去的钱也不知去向。
5危房改造国家补助款要拿回扣,请认真核实。
村民敢怒不敢言,都怕事后遭到报复,再次肯请上级主管单位进行民间走访调查情况是否属实,为民伸张正义!!

发表于 2018-9-29 08:46 | 显示全部楼层
这么久的帖子没人理,说明有问题
高级模式 自动排版
您需要登录后才可以回帖 登录 | 注册

本版积分规则

复制链接 微信分享 快速回复 返回顶部 返回列表 关闭