麻辣社区-四川第一网络社区

校外培训 高考 中考 择校 房产税 贸易战
阅读: 6310|评论: 2

南部法院可直接在微博上看庭审了!

[复制链接]

发表于 2018-12-20 16:43 | 显示全部楼层 |阅读模式
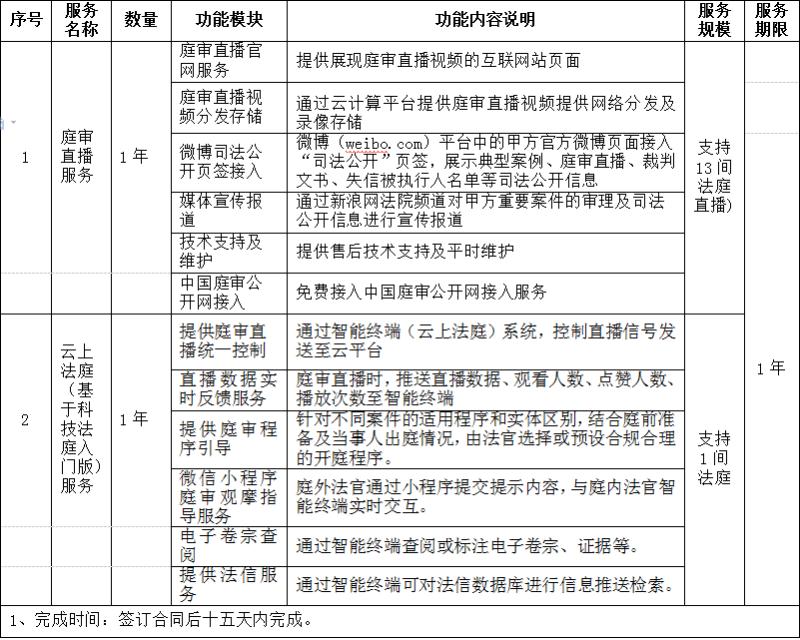
南部法院最近花约14万对庭审进行网络化升级,以后部分庭审可直接在微博上围观了。

微信图片_20181220164041.jpg

打赏

微信扫一扫,转发朋友圈

已有 50 人转发至微信朋友圈

   本贴仅代表作者观点,与麻辣社区立场无关。
   麻辣社区平台所有图文、视频,未经授权禁止转载。
   本贴仅代表作者观点,与麻辣社区立场无关。  麻辣社区平台所有图文、视频,未经授权禁止转载。

发表于 2018-12-20 20:22 | 显示全部楼层

发表于 2018-12-21 09:06 | 显示全部楼层
好事,点赞!
高级模式 自动排版
您需要登录后才可以回帖 登录 | 注册

本版积分规则

复制链接 微信分享 快速回复 返回顶部 返回列表 关闭