麻辣社区-四川第一网络社区

校外培训 高考 中考 择校 房产税 贸易战
12
返回列表 发新帖
楼主: LiuJing028

[四川群众呼声] 2500/月,成都住宅最高停车费!!交子大道33号华商小区天价停车费谁来管?[已回复]

[复制链接]

2018年十佳政务机构

发表于 2019-10-30 11:04 | 显示全部楼层
网友,您好!您留言反映的问题,经市场监督管理局调查处理,现答复如下:
  经调查,物业于2019年9月30号来现场协调,该停车费实行市场调节价,产权归开发商所有,不在政府定价目录范围内。
满意(1)
不满意(7)

 楼主| 发表于 2019-10-31 09:56 | 显示全部楼层
昨天下午,在成都市高新区相关部门的召集下,华商金融中心的6名来自住宅和写字楼的业主代表与高新区街道办、社区、派出所领导、开发商(成都格兰西亚置业有限公司)李姓代表、物业管理(四川力宝企业管理有限公司)负责人陈静共同参与了协调会议。长达3个多小时的会议中,领导及开发商代表听取了业主们对于目前华商金融中心存在的各项问题,主要集中在:1)天价停车费(即非固定车位月租执行价格900元,临停前2个小时20元、后续每小时10元);2)物业服务品质差,与所收物业服务价格(住宅5.5元/平米,商住及写字楼23元/平米)严重不匹配(包括但不限于物业人员对业主提出的正常要求或问题采取忽视、回避甚至欺瞒,未到达承诺的24小时管家服务,目前人员配比无法为业主及时提供服务,物管人员极不专业、住宅门禁不严格、安保力量不足等众多问题);3)目前住宅楼存在非法经营酒店。
在听取业主的诉求以后,高新区的相关部门领导要求开发商和物业正视问题,在下周以内拿出解决方案。开发商代表表示已知悉业主提出的问题,但自己并没有权限当场决定权,回公司向领导如实汇报。对于业主提出的在停车费协商期间暂不收取停车费或者采取记账方式的要求,开发商代表并未同意。物管负责人陈静表示在本周五将对各位业主提交一份物业服务整改计划。同时,社区领导也表示对于业主成立业委会的合法诉求应予以支持。
非常感谢高新区的各部门为此次会议做出的努力,我们期待在下一周的会议中能体现出实际效果。

 楼主| 发表于 2019-11-3 22:32 | 显示全部楼层
在等待回复期间,华商小区业主也自发到周边楼盘搜集了一下停车费用,如下:

周边停车费对比一

周边停车费对比一


周边停车费对比二

周边停车费对比二


楼盘分布地图

楼盘分布地图

近期也有记者去采访了华商的物业经理,根据她的说法华商的定位是综合体,所以停车场收费高(成都一住宅楼停车费每月2500元 业主只有认了吗)。但目前的实际情况距离所宣传的商住综合体相去甚远,楼下无任何开业的商业存在。何况附近的综合体包括悠方、奥克斯广场、银泰in99的停车场价格都明显低于华商。无论是住宅的业主还是租户,都很难接受一个这样高的价格。

发表于 2019-11-5 15:12 | 显示全部楼层
简直就是制造社会矛盾

 楼主| 发表于 2019-11-10 01:51 | 显示全部楼层
11月8日下午,在街道办、派出所的组织下,10名华商金融中心住宅和办公楼业主代表再次和开发商成都格兰西亚置业有限公司总经理谭某、物业四川力宝企业管理有限公司总经理刘某进行了会谈。会议中,谭某提出:900元/月的月租和20元起价,每小时10元停车费定价的原因在于1)华商的定位是商住一体,为了满足商业开发的需求,停车场的修建成本高于普通住宅小区。2)停车场目前运营费用高,收业主的停车费也不足以支付所有费用;3)华商金融中心的定位是高端定位,停车费标准定得相对高是为了减少外来车辆停放,保证业主车辆停放。对于开发商的说法,业主代表表示:1)车位是住宅和办公应有的配套,在不征求业主意见的情况下,开发商单方面制定价格不妥;2)商业开发造成的停车场投建成本高不应由住宅、写字楼业主来承担,毕竟住宅业主和写字楼业主不享受商业开发带来的任何收益。3)商住综合体的地产开发通过停车场收费来收回投建成本毫无逻辑可言。4)单方面将华商定位为一个堪比IFS、银泰in99的综合体完全没有依据,毕竟目前华商楼下没有任何商业存在。5)通过高昂的停车费从一些不得不选择缴费的业主头上来获取利益无异于杀鸡取卵,长久来说会影响整个楼盘的租售及整体价值。
对于业主提出的备案价格分别为2500元/月(固定车位)、1800元/月(非固定车位)、3000元/月(子母车位)是否表示后期会将费用上涨至此,谭某回答只能保证900元/月的执行价格在2年内不作调整。对于业主提出的停车场、小区内保安、监控头及其他工作人员的人数配置、工作时间等问题,谭某和刘某均未回答。
在几个小时的会议以后,开发商拒绝根据业主诉求和业主提供的周边楼盘停车费统计来下调月租停车费用,同意取消预缴物业费与车费优惠捆绑的做法,同意在协商期间“暂时”将临停费用降低到6元/小时,并在20日内制定出新的临停收费计划。也就是说月租费用依然按照900元/月执行,一次性缴纳一年的停车费可享受实际停车15个月。业主代表当即表示就算按照所谓优惠,一个月停车费也是720元,仍然是周边最高费用,临停算下来一天也是144元,这与大家的诉求差距较大,因此不能接受。
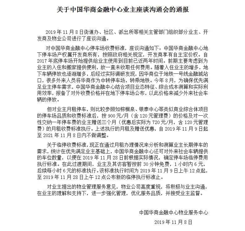
11月9日,业主们收到了物业发出的通告如下:
1979182712.jpg

发表于 2019-11-20 11:14 | 显示全部楼层
2500一个月的停车费,太黑了!成立业委会,罢免物业!
12
返回列表 发新帖
高级模式 自动排版
您需要登录后才可以回帖 登录 | 注册

本版积分规则

复制链接 微信分享 快速回复 返回顶部 返回列表 关闭