|
3470| 0
|
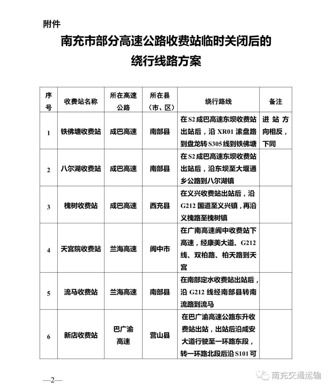
南充市交通运输局关于全市部分高速公路收费站临时关闭后绕行线路方案的公告 |

|
赞
打赏
微信扫一扫,转发朋友圈 已有 0 人转发至微信朋友圈 本贴仅代表作者观点,与麻辣社区立场无关。麻辣社区平台所有图文、视频,未经授权禁止转载。 本贴仅代表作者观点,与麻辣社区立场无关。 麻辣社区平台所有图文、视频,未经授权禁止转载。
| ||