麻辣社区-四川第一网络社区

校外培训 高考 中考 择校 房产税 贸易战
阅读: 5722|评论: 1

无症状感染者到底算不算确诊?

[复制链接]

发表于 2020-3-17 15:15 | 显示全部楼层 |阅读模式
不管是新冠肺炎诊断和治疗方案,还是新冠肺炎防控方案,都在不断修订和完善,前者已经更新到了第七版,后者也到了第六版。由于连续几天看到了绵阳甚至四川的新增确诊病例都为零,但是今天看到各大媒体的新闻:3月13日从西班牙返绵人员为无症状感染者。

西班牙.jpg


无症状感染者到底算不算确诊


中国疾控中心流行病学首席专家、研究员吴尊:检测呈阳性并不一定意味着一个人感染了病毒。因为实验室检测通常会在咽喉或鼻腔拭子中检测到病毒的遗传物质,但在一些人身上,病毒可能没有进入细胞并开始复制。即这些人的病毒检测呈阳性,但实际上并没有被感染。“这是一个重大的科学问题。”


澳大利亚昆士兰大学病毒学家Ian Mackay说,官方统计忽略这些病例给人的印象是,这种病毒比实际情况更为严重Mackay说,这可能会让一些应对新冠病毒疾病的国家低估病毒潜在的影响。
瑞士日内瓦世界卫生组织发言人Tarik Jasarevic表示,从公共卫生的角度来看,中国关注有症状患者的数量是有意义的,因为这些人可能才是病毒传播者。哈佛大学公共卫生学院专家Mina也表示,从临床角度来看,将无症状患者不包括在确诊病例数中是合理的,因为如果一个人没有症状,他们就不需要治疗。


看看权威文件和程序:


而贯穿中国新冠肺炎整个诊疗和防控,最具指导意义的两份文件,就是最开头提到的《新型冠状病毒肺炎防控方案 》和《新型冠状病毒肺炎诊疗方案 》。与此争论相关的内容增订可见2月7日发布的《新型冠状病毒肺炎防控方案 (第四版)》,核酸检测呈阳性的病例被分为两类——确诊病例和无症状感染者,而非统一称为确诊病例;中国国家卫健委2月19日发布的《新型冠状病毒肺炎诊疗方案(第六版)》,诊断标准取消了湖北省和湖北省以外其他省份的区别,统一分为“疑似病例”和“确诊病例”两类。
截止2020年3月17日,根据两份方案的最新版本:
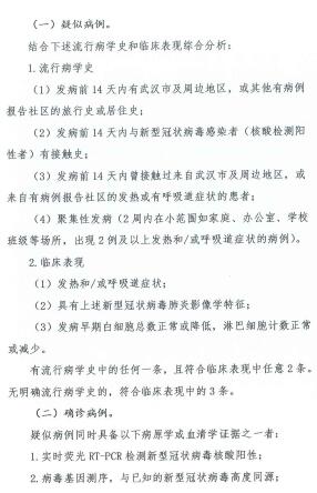
《新型冠状病毒肺炎诊疗方案(试行第七版)》:诊断标准分类为疑似和确诊;临床分型为轻型、普通型和重型。也就是根据这个诊疗方案,有病毒反应但是无须治疗。
286x444.jpg     无症状2.jpg
根据国家疾病预防控制局对《新型冠状病毒肺炎防控方案(第六版)》的解读:依然分为,疑似、确诊、无症状感染。无症状感染者出现临床表现,再订正为确诊病例。
无症状1.jpg
报告1.jpg
防控和诊疗方案没有相关内容修订的情况下,无症状感染者暂不纳入确诊病例,但须上报和隔离观察。



打赏

微信扫一扫,转发朋友圈

已有 45 人转发至微信朋友圈

   本贴仅代表作者观点,与麻辣社区立场无关。
   麻辣社区平台所有图文、视频,未经授权禁止转载。
   本贴仅代表作者观点,与麻辣社区立场无关。  麻辣社区平台所有图文、视频,未经授权禁止转载。

发表于 2020-3-17 15:30 | 显示全部楼层
懵懵懂懂,就想知道,安全不
高级模式 自动排版
您需要登录后才可以回帖 登录 | 注册

本版积分规则

复制链接 微信分享 快速回复 返回顶部 返回列表 关闭