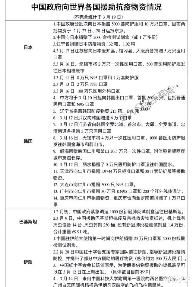
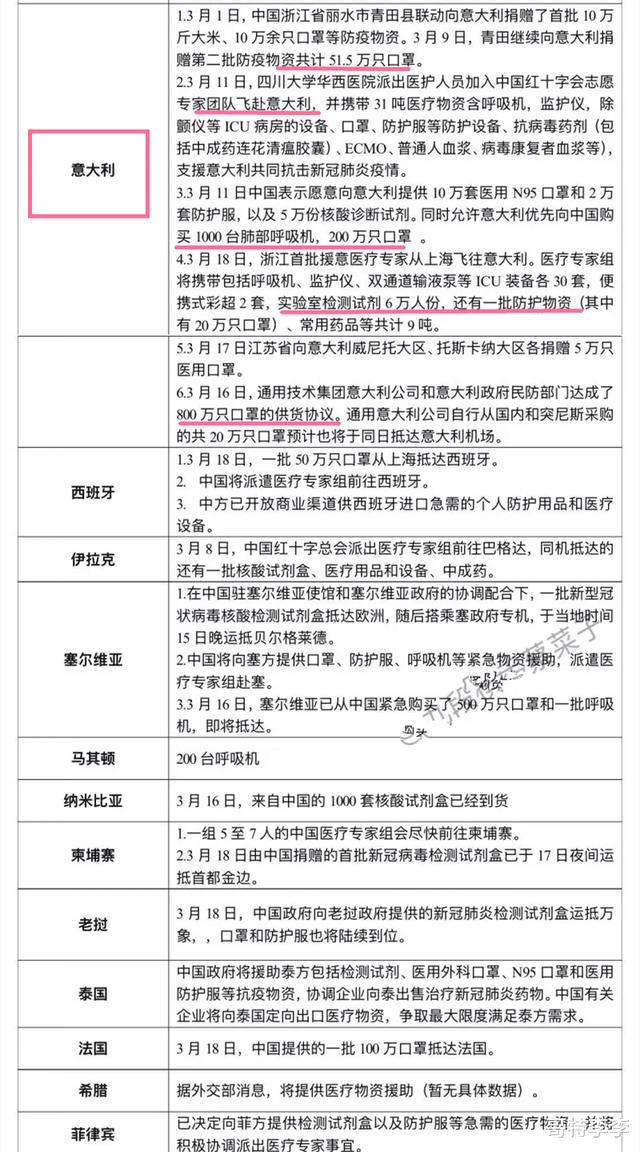
| 
 3165| 1
 | 中国援助塞尔维亚专家医疗队受最高礼遇迎接 塞总统深情亲吻五星红旗 | 
| 
 赞 打赏 微信扫一扫,转发朋友圈 已有 0 人转发至微信朋友圈  本贴仅代表作者观点,与麻辣社区立场无关。 麻辣社区平台所有图文、视频,未经授权禁止转载。  本贴仅代表作者观点,与麻辣社区立场无关。  麻辣社区平台所有图文、视频,未经授权禁止转载。 | ||