麻辣社区-四川第一网络社区

校外培训 高考 中考 择校 房产税 贸易战
阅读: 2299|评论: 2

[四川群众呼声] 请巴州区纪委介入世纪花园违规使用维修基金!业委会李斌涉黑,

[复制链接]

本人于2020年5月26号在世纪花园业主群里跟业主说我们的维修基金动用了!我就招致本小区业委会主任李斌公然在群里威胁,辱骂,侮辱人格!我这里有几份盖有业委会公章的资料,请有关部门调查资料上人员是否有资格代表全体业主的利益,房顶设计是5公分,而做出来不到1公分,业委会可以签字盖章,视为合格同意验收,报价单上的拆除是7万(小区门口原来有个门卫室拆了)这个就值7万,还有47万的工程是否走过正常的招标程序,是否涉嫌利益输送!还有像本小区业主李玉莲等人被他打,还有在疫情期间党和国家要求勤洗手,业委会主任敢停未缴纳物业费的水电,回风派出所知道此事,社区领导此事!甚至他在群里说他在派出所备过案!跟社区领导打过招呼,只有自来水公司的工作人员警告过他,疫情期间不能停水,出了一切问题自来水公司概不负责任,我想问问这些职能部门为什么可以置疫情不顾,置未交物业费的人身安全不顾!更可恨的事:他利用疫情逼交物业费,未交物业费的不开证明,不开出入证!不开外出务工健康证明,这种黑心的业委会成员还能继续?以上说的完全是事实,如有不实本人愿意承担一切法律责任!联系电话:18728715551

http://pic.app.mala.cn/20200529_7705074_1590684358203.jpg
20200529_7705074_1590684358397.jpg
20200529_7705074_1590684358574.jpg
20200529_7705074_1590684358773.jpg
20200529_7705074_1590684358995.jpg


打赏

微信扫一扫,转发朋友圈

已有 0 人转发至微信朋友圈

   本贴仅代表作者观点,与麻辣社区立场无关。
   麻辣社区平台所有图文、视频,未经授权禁止转载。
   本贴仅代表作者观点,与麻辣社区立场无关。  麻辣社区平台所有图文、视频,未经授权禁止转载。

 楼主| 发表于 2020-5-29 01:26 来自麻辣社区客户端 | 显示全部楼层
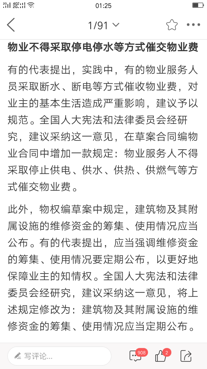
我看人大代表专门为某些人打造了一部法律!值得信赖,我的国,我骄傲!
20200529_7705074_1590686809809.png

 楼主| 发表于 2020-5-29 17:10 来自麻辣社区客户端 | 显示全部楼层
会议纪要上的参与人员否认自己没有参与,签名也不是本人的,这说明了什么?_?
20200529_7705074_1590743438714.jpg
20200529_7705074_1590743438941.png
高级模式 自动排版
您需要登录后才可以回帖 登录 | 注册

本版积分规则

复制链接 微信分享 快速回复 返回顶部 返回列表 关闭