麻辣社区-四川第一网络社区

校外培训 高考 中考 择校 房产税 贸易战
阅读: 5699|评论: 6

[四川群众呼声] 南部县楠木镇小学初中收费问题,乱收费现象[已回复]

[复制链接]

发表于 2020-9-11 10:58 | 显示全部楼层 |阅读模式
我的两个孩子在南部县楠木镇一个上中学一个小学,报名费乱收费一个小学学费就是三百多初中就是四百多这不是一个钱的问题说实话让人感觉到好像我们家长被坑的感觉,报名费交了一百三又要保险跟那啥读与写又是一百多小学就这么多的费用,九年义务学费高的吓人,希望领导们多多了解一下至少,让我们也知道到底是啥费用。谢谢了

=====================
编辑备注:南部教科体局https://img.mala.cn/common/c8/common_2_verify_icon.gif于9月14日回复,内容见2楼。
打赏

微信扫一扫,转发朋友圈

已有 45 人转发至微信朋友圈

   本贴仅代表作者观点,与麻辣社区立场无关。
   麻辣社区平台所有图文、视频,未经授权禁止转载。
   本贴仅代表作者观点,与麻辣社区立场无关。  麻辣社区平台所有图文、视频,未经授权禁止转载。
发表于 2020-9-14 09:47 | 显示全部楼层
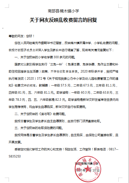
南部县楠木镇小学
关于网友反映乱收费留言的回复

尊敬的网友:您好!
    您在人民网给南充市委朝华书记留言,反映楠木镇所属中学、小学乱收费的问题,我校行政班子成员立即深入学生及家长中进行调查了解,现将有关情况答复如下:
一、关于您反映的小学收学费300多元的问题。
国家对义教阶段学生实行“三免一补”(免课本费、免学杂费、免作业本费和补助住校困难学生生活费)政策,不存在收取学生学费。2020年秋季开学,我校严格执行南发改(2020)372号《关于规范我县公办中小学及幼儿园收费管理工作的通知》收费文件的规定。教辅费:一年级57.5元,二年级67.5元,三年级81.1元,四年级81元,五、六年级81.1元。助学读物:一年级60.3元,二年级63.8元,三年级78.3元,四、五、六年级都是82.3元。助学读物是新华文轩在省审定目录内向学生推荐使用,均由学生自愿购买,新华文轩自行收取费用。
二、关于您反映的《读与写》收费问题。
我校本着学生及学生家长自主自愿原则,由发行部门派员直接收取。
三、关于您反映的收取保险费的问题。
我校同样是本着学生及学生家长自愿原则,自主购买,由保险公司直接收取,且开具发票。
感谢您对我们学校工作的关心和支持!祝您生活、工作愉快!联系电话:0817--5835253
                                         南部县楠木镇小学
                                         2020年9月10日
楠木.png
满意(1)
不满意(0)

发表于 2020-9-11 13:57 | 显示全部楼层
如果属实建议微信搜小程序:国务院客户端  直接举报,找地方的没有用。 141310e9pzte9qddunlvad.jpg
发表于 2020-9-11 14:56 | 显示全部楼层
看你的帖子,一会在成都发帖,一会又在南充发帖。你能在成都论坛里发帖,说明你不是土农民嘛,那你该晓得成都的私立收费是多少,成都的公立这些收费又是多少。不要说你是南部乡下纯洁的连网都不会上的 几十岁老大爷哈!
呵呵,你们累不累啊?轮流上阵,一唱一和的。
那我问你,保险是那个公司的,多少钱。到时候你娃儿在学校里断了胳膊断了手或者溺水啥子,出了意外,你找学校闹?反正你没投保。
你到时候不延时服务,就你们南部这些土农民,你能去接你娃儿上学放学吗?
要不要桶装水的钱都不给了啊!
读与写都不买,你还准备读高中不,不读高中,建议你提前读职高反正男的不打架,女的不打胎就行,到时候提前出去打工多巴适的,读啥书嘛!
最后,你作为家长,老师在群里发这些具体明细,你不知道??真为你感动啊!
发表于 2020-9-11 14:57 | 显示全部楼层
scnczb 发表于 2020-9-11 13:57
如果属实建议微信搜小程序:国务院客户端  直接举报,找地方的没有用。

也建议举报这样的恶意打击学校教学的行为。
这几天论坛里已经来了四五波,到底你们收了利益方多少黑钱啊!
装个家长都装不像,太失败了!

发表于 2020-9-14 17:30 | 显示全部楼层
我去   我就是南部的


这个学费这么便宜都在吆喝;你来县城读岂不是要骂爹骂娘了;还读锤子书哟    教育本事就是一种投资


高级模式 自动排版
您需要登录后才可以回帖 登录 | 注册

本版积分规则

复制链接 微信分享 快速回复 返回顶部 返回列表 关闭