麻辣社区-四川第一网络社区

校外培训 高考 中考 择校 房产税 贸易战
阅读: 6473|评论: 1

驾照身份证等95个事项,川渝通办!

[复制链接]

发表于 2020-11-6 16:13 | 显示全部楼层 |阅读模式
好消息!川渝居民注意!今后驾照、身份证等证件可两地通办,再也不用两地来回跑了!
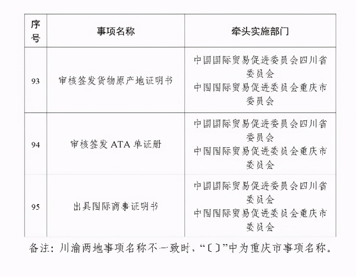
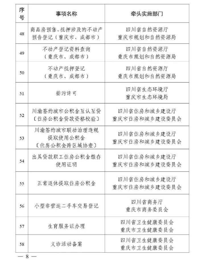
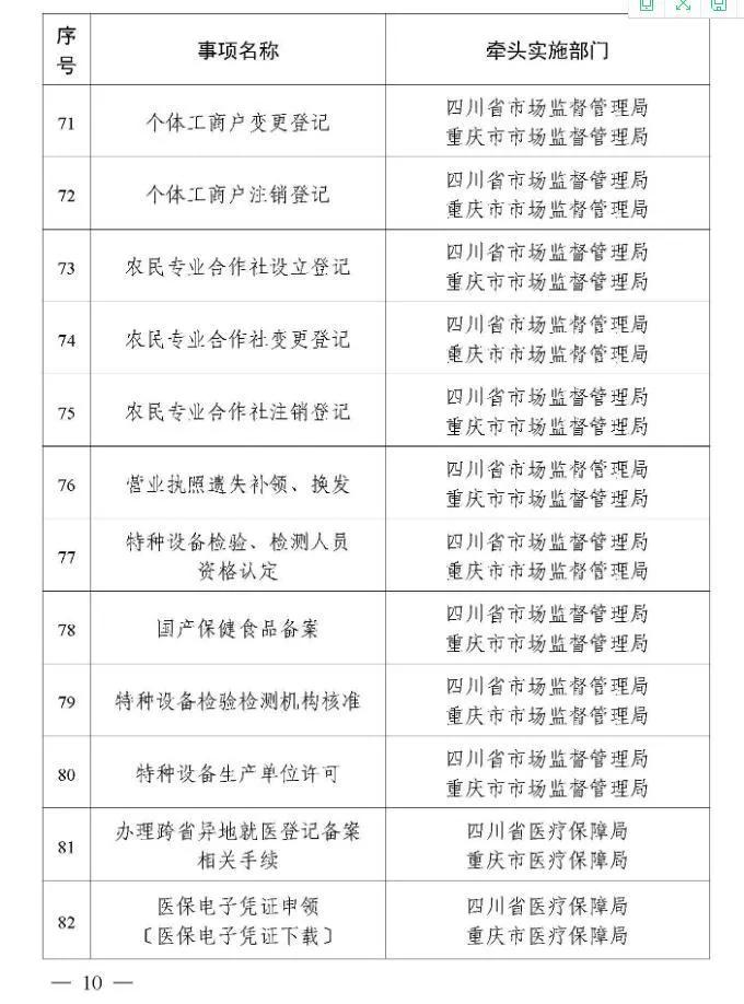
11月3日,从四川省人民政府网站获悉,10月30日四川省人民政府办公厅、重庆市人民政府办公厅印发川渝通办事项清单(第一批)的通知。其中,涉及身份证换证、补办;电子监控违法处理以及普通护照签发等95项通办事项。

原文如下
四川省各市(州)、重庆市各区县(自治县)人民政府,四川省政府和重庆市政府各部门、各直属机构,有关单位:

为贯彻落实《国务院办公厅关于加快推进政务服务“跨省通办”的指导意见》(国办发〔2020〕35号)要求和《四川省人民政府办公厅重庆市人民政府办公厅关于协同推进成渝地区双城经济圈“放管服”改革合作协议》精神,川渝两省市在全国高频政务服务“跨省通办”事项清单基础上,进一步拓展“跨省通办”范围和深度,梳理形成了川渝通办事项清单(第一批),经两省市政府同意,现印发给你们,请结合实际认真贯彻执行。

一、两省市相关部门(单位)要加快推动第一批川渝通办事项标准化、规范化建设,统一事项受理条件、申请材料、办理流程等要素,编制规范化办事指南,明确线上线下办理方式,实现同一事项在川渝两地无差别受理、同标准办理。

二、两省市相关部门(单位)要加快推动第一批川渝通办事项网上受理、审批、制证等环节全流程网上办理,及时将有关业务系统接入四川省、重庆市一体化政务服务平台及“天府通办”“渝快办”移动端,通过成渝地区双城经济圈网上政务服务专区集中对外展示,实现川渝通办事项线上“一地认证、全网通办”。

三、两省市相关政务服务大厅要将涉及本地区的第一批川渝通办事项纳入窗口统一受理办理,明确“全程网办”“异地代收代办”“多地联办”业务模式。有条件的地方开设“一窗通办”专窗、开辟审批服务“绿色通道”,推动第一批川渝通办事项线下“异地受理、两地可办”。

四、两省市各地各部门(单位)要强化组织领导,加大推进力度,于2020年12月31日前全面实现第一批川渝通办事项线上“全网通办”、线下“异地可办”。要加强宣传引导,用好用活线上线下宣传平台,主动回应公众关切,不断提升川渝通办事项知晓度和参与度。

川渝通办事项清单(第一批)有哪些?
具体如下
↓↓
https://p6-tt.byteimg.com/origin/pgc-image/d5d5f800e40b4654af5244eb13889fda?from=pc

https://p1-tt.byteimg.com/origin/pgc-image/bdd112f3182241d2a8b9f9a1226c5d47?from=pc

https://p1-tt.byteimg.com/origin/pgc-image/444221a26a7b45b7ad04f9d6e6c068da?from=pc

https://p3-tt.byteimg.com/origin/pgc-image/f0b8dfc21f4f48e9afffb1292731a244?from=pc

https://p3-tt.byteimg.com/origin/pgc-image/5f6175975cd34833bd4932079a52d07f?from=pc

https://p1-tt.byteimg.com/origin/pgc-image/bc0c4ea27c864fe8a63a0e2d3082aa0a?from=pc

https://p6-tt.byteimg.com/origin/pgc-image/0fc70cd2187546e48fe48b72964ed0e0?from=pc

https://p1-tt.byteimg.com/origin/pgc-image/c6af6e55fc534954a0432c9aa32c564c?from=pc

https://p6-tt.byteimg.com/origin/pgc-image/39af92045181448e8105873ab875bbd2?from=pc

太棒了!期待!

打赏

微信扫一扫,转发朋友圈

已有 51 人转发至微信朋友圈

   本贴仅代表作者观点,与麻辣社区立场无关。
   麻辣社区平台所有图文、视频,未经授权禁止转载。
   本贴仅代表作者观点,与麻辣社区立场无关。  麻辣社区平台所有图文、视频,未经授权禁止转载。
满意(0)
不满意(0)

2021年优秀版主 2020年优秀版主

发表于 2020-11-6 22:02 来自麻辣社区客户端 | 显示全部楼层
成渝经济圈的打造,让四川重庆再无形在一起了。
高级模式 自动排版
您需要登录后才可以回帖 登录 | 注册

本版积分规则

复制链接 微信分享 快速回复 返回顶部 返回列表 关闭