麻辣社区-四川第一网络社区

校外培训 高考 中考 择校 房产税 贸易战
阅读: 17883|评论: 1

[及时新闻] 那些层层加码的防疫政策,该洗刷洗刷了!

[复制链接]

发表于 2021-2-1 15:22 | 显示全部楼层 |阅读模式
那些层层加码的防疫政策,该洗刷洗刷了!




任福燊的遭遇并非个例。有网友如是调侃疫情防控层层加码:“上级政策是持核酸证明低风险地区之间自由通行;到了省里就变成了不承认外地检测结果,需入住指定酒店再检测一次;到了市里就变成了全家人居家隔离14+7,测两次核酸;到了县里就变成了一概别回来……”


层层加码是当前疫情防控工作中的一个较为突出问题,体现的是“唯己不唯民、唯官不唯事”的懒政思想,脱离了实际,消耗了政府公信力。



国务院联防联控机制31日举行新闻发布会对近期部分地方在执行返乡防疫政策时出现的“层层加码”甚至“一刀切”现象也明确表态,这既是一种“懒政”,也是对宝贵防疫资源的浪费。


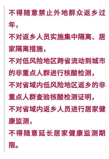
对明显违反返乡加码“六不准”的地方,国务院联防联控机制综合组将予以通报,要求立即整改。



“六不准”直戳防疫工作中的热点、难点、痛点,及时回应人民群众期盼关切。


春节临近,外出游子归家心切,各地方政府要拿出担当,切切实实把这“六不准”落到实处,既要精准防控,又要及时纠偏“加码政策”,让人民群众的返乡之路更安全、更温暖。




打赏

微信扫一扫,转发朋友圈

已有 143 人转发至微信朋友圈

   本贴仅代表作者观点,与麻辣社区立场无关。
   麻辣社区平台所有图文、视频,未经授权禁止转载。
   本贴仅代表作者观点,与麻辣社区立场无关。  麻辣社区平台所有图文、视频,未经授权禁止转载。
发表于 2021-2-2 16:37 | 显示全部楼层
这帖子该洗刷洗刷一下再发出来
高级模式 自动排版
您需要登录后才可以回帖 登录 | 注册

本版积分规则

复制链接 微信分享 快速回复 返回顶部 返回列表 关闭