麻辣社区-四川第一网络社区

校外培训 高考 中考 择校 房产税 贸易战
阅读: 7566|评论: 3

[四川手机报] @川籍农民工:被欠薪 打这些电话可免费获法律服务

[复制链接]

发表于 2021-2-5 16:57 | 显示全部楼层 |阅读模式
2月7日,为进一步保障川籍农民工各项合法权益,维护社会公平正义,构建社会和谐稳定,四川省农民工工作领导小组办公室在前期公布省市县三级农民工服务保障电话、拖欠农民工工资集中接访电话的基础上,再次公布全省各地法律援助机构地址及联系电话。农民工朋友如需法律援助,可及时就近到法律援助机构咨询、救助。

附:四川省农民工法律援助机构地址及联系电话

QQ截图20210208164137.jpg

QQ截图20210208164152.jpg

QQ截图20210208164205.jpg

QQ截图20210208164219.jpg

QQ截图20210208164230.jpg

QQ截图20210208164242.jpg

QQ截图20210208164258.jpg

QQ截图20210208164313.jpg 1.jpg




四川省委省政府为2500万川籍农民工建“网上家园”

2月5日,记者从四川省农民工工作领导小组办公室了解到,作为省委省政府部署的重点项目,我省正在着力打造建设四川农民工服务专属平台,致力于为2500万川籍农民工提供专业化、精准化、人性化、高品质的线上服务,打造农民工“网上家园”。

四川农民工服务专属平台包括网站、手机客户端、微信小程序三种服务形式。平台具有信息服务、在线办事、互动交流三大功能,还量身定制了农民工最关心的证照办理、就业招聘、返乡创业、家乡发展等20个方面的信息服务内容,可为农民工提供精准、及时、便捷的服务事项。

下一步,平台将建设“地方专区”栏目,开通“一村一页”“望乡”等丰富多样的地方特色服务,为远在他乡的农民工朋友提供家乡的动态信息。同时,平台将推出岗位推荐、技能培训、创业指导、金融服务、积分商城等一系列核心应用,进一步增强用户黏性、优化用户体验,为农民工提供优质精准高效便捷的“一站式”服务,打造农民工能用、好用、爱用的专属品牌。

一、四川农民工服务平台网站网址:http://www.scnmgfw.org.cn


二、平台APP下载二维码(安卓平台)
1612516702395082178.png

三、平台微信小程序二维码
1612516708067058400.png

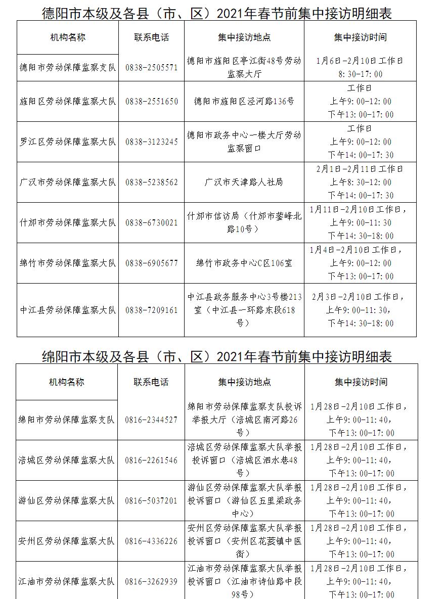
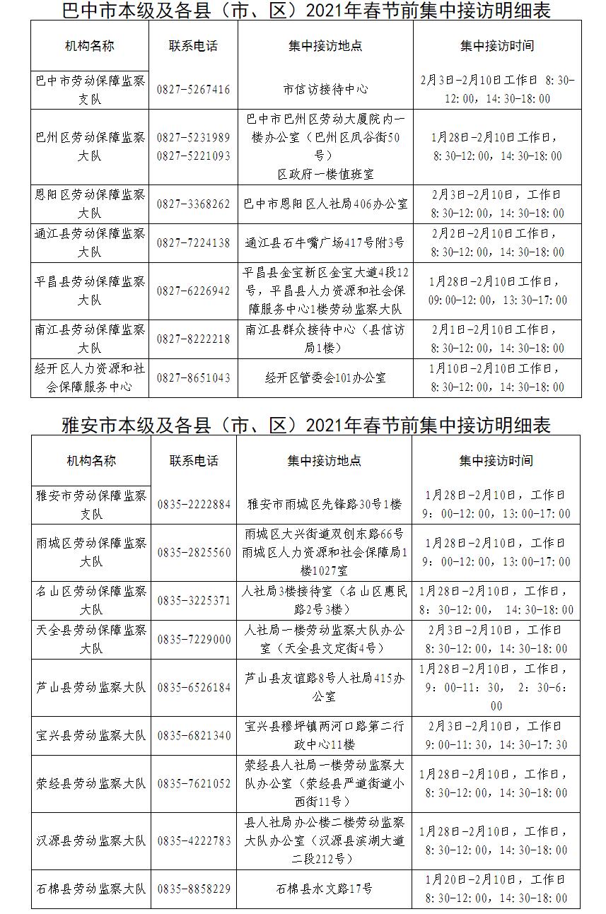
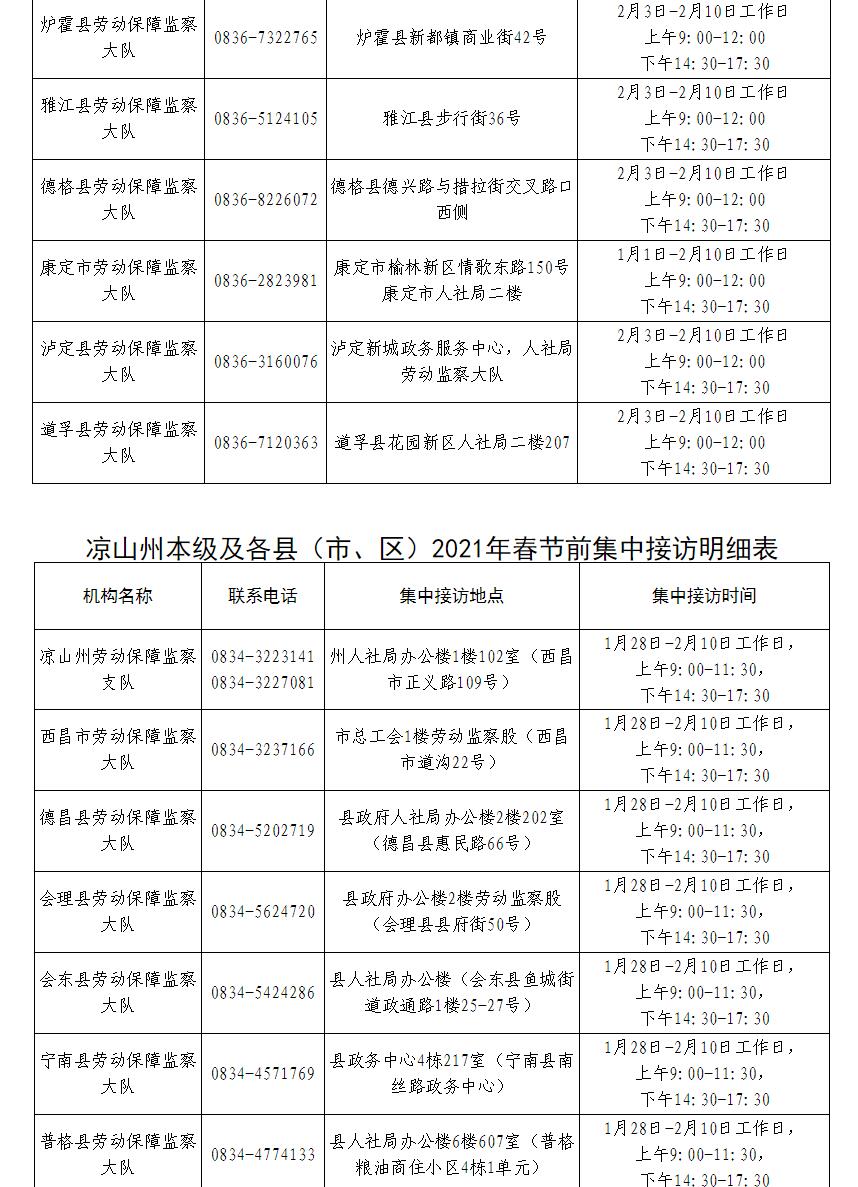
四川省市县三级开展拖欠农民工工资集中接访

2月5日,记者从省人社厅了解到,为切实维护农民工劳动报酬权益,进一步畅通拖欠农民工工资问题举报投诉渠道,持续推进根治欠薪冬季专项行动,省、市(州)、县(市、区)人社部门联合根治拖欠农民工工资工作领导小组成员单位在2021年春节前联动开展拖欠农民工工资问题集中接访活动,并向社会公布三级集中接访相关信息,公布内容涵盖省、21个市(州)和各县(市、区)集中接访的联系电话、具体接访地址、接访时间安排。

农民工如遇到欠薪问题,可在接访安排的时间段拨打务工所在地的接访电话进行投诉举报,或者到集中接访地进行咨询寻求帮助。农民工到集中接访点咨询时,需携带身份证件及欠薪证据材料,并全程佩戴口罩,遵守接访地新冠疫情防疫的有关规定。


2.jpg
3.jpg
4.jpg
5.jpg
6.jpg
7.jpg 8.jpg
9.jpg
10.jpg
11.jpg
12.jpg
13.jpg
14.jpg
15.jpg
16.jpg
17.jpg
18.jpg
19.jpg
保存二维码
微信扫一扫
立即加入“四川手机报&麻辣社区” 社会热点交流群
联合大群.png



打赏

微信扫一扫,转发朋友圈

已有 60 人转发至微信朋友圈

   本贴仅代表作者观点,与麻辣社区立场无关。
   麻辣社区平台所有图文、视频,未经授权禁止转载。
   本贴仅代表作者观点,与麻辣社区立场无关。  麻辣社区平台所有图文、视频,未经授权禁止转载。

发表于 2021-2-5 17:49 来自麻辣社区客户端 | 显示全部楼层
都跑社会保障局好些次了,都是各种推脱,市里让去找区上、区里又让找地方,还希望相关职能部门真正把工作做实,建议省里随时抽查暗访看看地方做事咋样,不是吐槽有些地方父母官办事真不咋滴,百姓跑断腿最终事情还是没有个结果。

发表于 2021-2-5 22:35 来自麻辣社区客户端 | 显示全部楼层
绵阳涪城区的电话打了也没用,劳动部门提皮球的,解决不了实际问题喔,农民工可怜啊,干了活,收不钱

发表于 2021-2-7 05:10 来自麻辣社区客户端 | 显示全部楼层
我们是白鹤滩水电站宁南县武星移民安置点的建筑工人,为了支援国家建设,也为了自己挣一点血汗钱,在寒冷的冬季,没日没夜,加班加点的干,为的是确保电站在2021.07.01日正式发电,向伟大的中国共产党成立100周年献礼能够如期实现,能够让为建设电站作出贡献的移民能早日搬进新家,泥,木,钢以及各行各业的施工队都在奋力一战。
然而,活路好做钱难拿,都年底了混帐公司还以种种借口与工头扯皮,拒不支付工人工资,昨天都扯到宁南县劳动保障监察大队了,到现在也不知道结果怎样,明天能不能拿到钱?
我们是守法的爱囯公民,我们真希望政府职能部门能为农民工作主,让那些无德公司滚出招标行业,他们开豪车,吃香喝辣,年底了,连工人工资都恶意拖欠,他们就是蚕食国家政策的浊虫,政府政策那么好,可他们就是这样藐视法律,真不知道他们是怎么样中的标?
但愿明天能拿到钱,让所有的农民工兄弟能够过一个欢乐祥和的春节。

高级模式 自动排版
您需要登录后才可以回帖 登录 | 注册

本版积分规则

复制链接 微信分享 快速回复 返回顶部 返回列表 关闭