麻辣社区-四川第一网络社区

校外培训 高考 中考 择校 房产税 贸易战
楼主: 张JG

打人的冯东文,西山街道舵爷,人民的公仆,你欺负残疾人老百姓算什么男人。

[复制链接]

 楼主| 发表于 2021-5-2 06:43 来自麻辣社区客户端 | 显示全部楼层

 楼主| 发表于 2021-5-2 08:11 来自麻辣社区客户端 | 显示全部楼层
药店购药。为了减少痛苦,没有办法的办法。
front2_0_FgtlKE9xyg3hidFSmRnf65SXXfy_.1619915261.jpg

 楼主| 发表于 2021-5-2 11:07 来自麻辣社区客户端 | 显示全部楼层
有本事你去打父亲。道德沦丧!你去打年轻正常人啊。打残疾人是三代缺德的事。

 楼主| 发表于 2021-5-2 13:12 来自麻辣社区客户端 | 显示全部楼层
就舵爷冯东文这样的人,还有领导用他,悲哀,悲哀啊!………人民悲哀!

 楼主| 发表于 2021-5-2 18:11 来自麻辣社区客户端 | 显示全部楼层

 楼主| 发表于 2021-5-3 06:42 来自麻辣社区客户端 | 显示全部楼层

 楼主| 发表于 2021-5-3 12:13 来自麻辣社区客户端 | 显示全部楼层
你本事大,关系硬,身体硬,出来走几步,大家看一下。

 楼主| 发表于 2021-5-3 17:52 来自麻辣社区客户端 | 显示全部楼层
把你家人的工作单位介绍一下嘛?群众等结果呢?

 楼主| 发表于 2021-5-4 07:09 来自麻辣社区客户端 | 显示全部楼层

 楼主| 发表于 2021-5-4 10:01 来自麻辣社区客户端 | 显示全部楼层
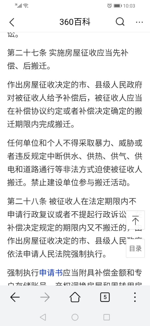
国有土地房屋征收和补偿条例部分内容。
front2_0_Fpvs14WaCwFhW3SyBWN13b02mO9l.1620094641.jpg
front2_0_FoGCTPVydRhdQl2WTMkIt-QtsnZH.1620094641.jpg
front2_0_Flz6AKghI8Pxb9FvQsnfqpYg0UI8.1620094641.jpg
front2_0_FoyuXVs0ESIAQrTdSg2lc5oyH5AP.1620094641.jpg
front2_0_FuS6amVibefr1ykkbEju3i56d_kz.1620094641.jpg
front2_0_FlkvlRVXm_AZ0059piXN-Dvad1Vx.1620094641.jpg
front2_0_Fh3HsWkFWjgl-gLTcCcdalNwAGTW.1620094641.jpg

 楼主| 发表于 2021-5-4 15:34 来自麻辣社区客户端 | 显示全部楼层
上述材料上的兵马堂社区一组土地,二零零五年经省政府批准统征,早变为城市国有土地了。

发表于 2021-5-4 16:23 | 显示全部楼层
什么时代了还有舵爷。

 楼主| 发表于 2021-5-4 19:28 来自麻辣社区客户端 | 显示全部楼层
秋高气爽李 发表于 2021-5-4 16:23
什么时代了还有舵爷。

不信你去西山街道问一下就清楚了。西山街道大小公务员都不敢说重话的。

 楼主| 发表于 2021-5-4 21:52 来自麻辣社区客户端 | 显示全部楼层

 楼主| 发表于 2021-5-5 06:50 来自麻辣社区客户端 | 显示全部楼层

 楼主| 发表于 2021-5-5 11:16 来自麻辣社区客户端 | 显示全部楼层
胆肥的舵爷,顺庆头号角色。露露头出来。

 楼主| 发表于 2021-5-5 19:28 来自麻辣社区客户端 | 显示全部楼层
欺上瞒下,天理不容。不是不报,时候未到。

 楼主| 发表于 2021-5-6 07:37 来自麻辣社区客户端 | 显示全部楼层

 楼主| 发表于 2021-5-6 09:14 来自麻辣社区客户端 | 显示全部楼层
舵爷一帮欺上瞒下的东西。太阳始终是要出来的,霞光万丈。

 楼主| 发表于 2021-5-6 10:07 来自麻辣社区客户端 | 显示全部楼层
高级模式 自动排版
您需要登录后才可以回帖 登录 | 注册

本版积分规则

复制链接 微信分享 快速回复 返回顶部 返回列表 关闭