麻辣社区-四川第一网络社区

校外培训 高考 中考 择校 房产税 贸易战
阅读: 6397|评论: 9

[转帖] 中国地产商为什么做不出环球影城、迪士尼?

[复制链接]

2021年优秀网友 2017年优秀网友

发表于 2021-10-11 21:29 | 显示全部楼层 |阅读模式
  动机不纯粹,外行管内行,后期不投入,是部分地产商做不好主题公园的主要原因。好在形势正在出现积极变化
打赏

微信扫一扫,转发朋友圈

已有 51 人转发至微信朋友圈

   本贴仅代表作者观点,与麻辣社区立场无关。
   麻辣社区平台所有图文、视频,未经授权禁止转载。
   本贴仅代表作者观点,与麻辣社区立场无关。  麻辣社区平台所有图文、视频,未经授权禁止转载。

2021年优秀网友 2017年优秀网友

 楼主| 发表于 2021-10-11 21:33 | 显示全部楼层
  文|陈嘉瑶杨立赟杨帆

  编辑|王博

  今年“十一”长假结束,一年一度最为壮观的以旅游为目的的人口大迁徙也落下帷幕。

  去哪儿平台数据显示,今年国庆Top50主题公园总出票量较去年同期增长16.7%。上海迪士尼乐园和开业不足一个月的北京环球影城在销售金额排行榜上位居前两名。

  相较国外品牌,本土开发商运营的主题公园稍显逊色。《财经》记者在采访中了解到,游客“十一”期间在华侨城旗下的北京欢乐谷仍然可以买到当日门票。

  融创中国旗下的融创乐园甚至在下午4点前免收门票。游客入园后,根据具体的游玩项目付费。在大众点评等网站上,《财经》记者看到,广州、无锡多家融创乐园的成人套票售价均在200元左右,广州融创乐园的成人年卡售价为588元。

  在中国,地方政府为了建设公共配套设施和拉动地方经济发展,常会在拍卖住宅用地时要求开发商配建主题公园。

  慢慢地,地产商成为了中国主题公园赛道的主要玩家。融创中国、蓝光发展、华侨城等房企都在布局这一领域。

  但是,与受消费者热捧的国际知名主题公园相比,地产商开发运营的主题公园鲜有成功案例。多位业内人士透露,本土主题公园中,盈利者不足一成。

  万达曾是业内知名玩家,2017年,公司遭遇资金危机时,其创始人王健林将主要文旅资产全部卖给了融创中国。

  现在万达虽有重回文旅产业的动作,但其商业管理业务板块的一位高管曾表示,公司不会再碰室外主题公园项目,理由是淡季不赚钱,而且中国南方室外太热,很难吸引游客。

  这只是表面原因。《财经》记者在调查中了解到,动机不纯粹,外行人管内行人,后期不投入,是中国地产商做不好主题公园的主要原因。

  01

  外行如何管内行?

  曾在北京环球影城担任制作艺术总监的美籍华人设计师方国文认为,国内外主题公园最大的区别在于谁来操盘,而这直接决定了一个主题公园是否能成功。

  美国主题公园的设计者一般是做戏剧出身,而中国则是做建筑和地产规划出身。一位前万达商管高管透露,万达曾经的主题公园操盘手主要来自原万达商管团队。

  方国文谈到,“我从迪士尼到环球影城,接触的都是喜欢看小说,热爱电影、戏剧的人。他们看完剧本后看表演,对表演中每一个细节都捕捉得非常精确,这些细节最终会直接体现到设计、景观、道具中去。”
9eef-34ebbf44f902448457e3d11cdf156eec.png

  在中国,主题公园的设计团队还是那群画房子图纸的工程师。他们更多的考虑是实现单位土地面积收入最大化。

  地产商在多年房地产开发中形成了很强的计划管控思维,强调标准化、节点文化、快速回本、严格管控。

  上述前万达高管称,房地产公司的基因是用指标和业绩说话。先设定投资回报年限,然后倒推每年主题公园项目要完成的利润指标。

  在严厉的考核制度下,经营动作很可能变形,工作人员会把重心放在如何完成指标,而不是研究消费者需求,提高服务质量上。

  万达官方资料显示,在建设武汉电影乐园项目时,王健林希望可以五年回本。2014年,乐园开园时挂牌票价为成人票平日320元/人,周末及节假日400元/人。如果一家三口去玩,就需要1200元左右,远超当地平均休闲消费水平。最终,武汉电影乐园开业不到两年就暂停营业了。

  一家千亿级地产公司的主题公园运营人员在工作过程中曾多次经历类似的无奈。

  比如涂鸦墙的成本核算:地产思维是按每平方米的涂料成本进行核算。但涂鸦和涂墙是两件事,涂鸦的主要成本是涂鸦艺术家的人工成本,这点很难被地产人的思维所理解。

  再比如音响设备的选择:专业人士了解不同品牌的品质差异,但他们很难用理性的语言阐述这种差异,因而经常受到成本审核人员的质疑。

  遇到这类情况,如果没有一个思维开放的领导,项目预算一般不容易被审批通过。

  该运营人员认为,主题公园是创意行业,需要不断吸纳新鲜事物。游乐设备在实时更新,新技术在不断出现,不宜完全按照地产思维进行成本核算和审核。

  但是,现在地产公司的文旅产业大部分是由商业管理部门的领导负责,而他们大都来自房地产开发、酒店、物业管理运营板块,没有运营主题公园的成功经验。

  一家头部地产商的主题公园从业者总结,行业目前缺乏结构化的人力层次。

  在很多主题公园,设计师是从地产转型过来的,只能摸索借鉴国外的先进经验;营销人员是从旅行社和酒店销售转型过来的,营销方式较为粗放;一线服务人员大多也没经过专门的培训。至于景区规划、IP实景开发等专业人才的培养,也仍有很长的路要走。

  另外,从人员配置上看,环球影城、迪士尼乐园这样的国际主题公园,一个公园就有上千人,岗位分工很细,可以做到精细化管理运营。但绝大多数国内主题公园,现阶段的营收和体量都没有达到这种程度,员工身兼多职自然也无法提供更专业的服务。

  02

  做主题公园还是拿地?

  浙江工商大学旅游系副教授管婧婧分析,从起源看,国内外主题公园最大的区别在于,国外主题公园的发展是市场行为,而国内主题公园的发展则是在政府推动下完成的。

53c9-896decbb9cb3d8cd86565d7780ed006a.png

  除公园自身的经济效益,政府也看重公园对旅游业、服务业的带动,希望公园能促进地区就业,增加政府税收。

  中南南京玄武湖乐园营运总经理邓凯分析,主题公园对地方经济有较好的拉动作用。2006年,芜湖方特乐园建设前,周边还是农村的高粱地。主题公园建成几年后,高楼就拔地而起。重庆方特建成后,周边房价在两年内从2000元/平方米上涨至9000元/平方米。

  地产商接下政府抛出的橄榄枝,躬身入局。但资本的逐利性,让本土主题公园的发展之路,并不像政府最初预期的那般完美。

  多位业内人士告诉《财经》记者,主题公园的特点是投入大,回报周期长。在国内,主题公园的投资回报率与房地产开发业务相比差距甚远。以欢乐谷的运营者华侨城为例,今年上半年,其旅游综合业务板块的毛利率为24.76%,远低于其房地产板块的73.12%。

  全联房地产商会商业地产会长王永平分析,过去20年,住宅地产高速发展,地产商不会愿意放弃快速赚取利润的机会去做主题公园这样的长线产品。所以,对于地产商来说,主题公园本身就是一个噱头,是讲故事用的。它们借此低价获取土地,然后在配套住宅的开发中获利。

  “没有配套住宅,地产商绝不会做主题公园。如果现金回流慢,一个项目就可能把公司拖个半死。”

  多位地产行业主题公园工作人员在采访中承认,目前行业缺乏成熟的融资环境,地产商与住宅配套建设的中小型主题公园,大多需要靠地产销售的利润来平衡运营支出。

  因为主题公园只是廉价拿地工具,所以地产商无论在前期设计还是后续建设运营环节,都不会在公园上花太多心思。

  在主题公园的位置选择上,地产商主要考虑的是该区位能匹配什么样的住宅,而不是客流量能否满足公园运营要求,这导致公园本身存在先天缺陷。

  景鉴智库创始人周鸣岐表示,一些开在三线及以下城市的主题公园,除了游客收入,政府的初期投资是其重要收入来源,因此,“游客买不买账,开发商无所谓,只要政府掏钱,它就敢在低线城市开乐园”。

  先天不足,后天投入也不足。多位从业人员透露,主题公园建设过程中,常受地产开发销售回款情况、负债产生的财务成本等影响,无法按前期预算足额投入,进而影响项目品质。

  以蓝光文旅2017年开业的都江堰水果侠项目为例,主题公园里只有几个水果侠形象的艺术装置,游乐设备上几乎没有水果侠IP的相关包装,主题包装因投入不足而没有做到位。

  邓凯曾参与过七个主题公园项目的策划,这些项目最初的规划方案都很完整,但很多在落地过程中会由于预算不足而夭折。

  行业里大家讲得最多的一句话是“先完成再完美”,但标准一降低,可能就和初衷背道而驰了。

  03

  如何奋起直追

  迪士尼创始人华特·迪士尼曾说过,迪士尼乐园永远没有建成的那一天。迪士尼的内容和产品总是在不断创新,品质也在不断提升,所以才能反复激发人们去游玩的欲望。

  主题公园往往在开业初期吸引大量体验客群,但随着新鲜感降低,游客会逐渐减少。

  这也是大多数主题公园选择分期开发的原因,逐步通过新IP、新主题区的开业持续形成新热度。即使没有新区域可开发,也要不断填充文体娱内容,避免仅依靠游乐设备吸引用户。

  国内地产商没有把主题公园当作生意在经营,缺乏后续投入的动力,也很难形成分期开发,维持热度。

  邓凯指出,地产商在主题公园项目落地后,在经营管理方面的再次投入一般比较少,这导致本土主题公园不能慢慢打磨项目,让其更符合消费者的需求。

  主题公园的后期投入主要包括人力、运维、营销三大部分。

  人力方面,中国开发商主题公园项目的中高层管理人员,在项目落成后一两年内基本会被全部更换。因为一般筹建期中高管的薪资比运营期高,以项目总经理为例,该岗位筹建期薪资可能是运营期的几倍甚至十几倍。

  另外,人力配备上本土公司也较薄弱。

  迪士尼乐园是三班倒工作制,管理者希望员工用一天中精力最旺盛的几个小时服务顾客。如果一台设备需要五个人操作,迪士尼会配备15个工作人员,但本土主题公园可能就只配备六七个人。

  运维方面,环球影城在规划阶段,会计划每隔几年增加新区域,本土主题公园则很少进行升级改造。

  营销方面,本土主题公园一般在项目发展初期宣传铺天盖地,后期则基本没有广告露出。

  上述前万达高管认为,本土主题公园建成后,很少进行更新。随着时间推移,设备老化陈旧,服务品质下降,顾客可能去两次后,就会对其丧失兴趣。

  邓凯认为,地产人做主题公园并非全无好处。艺术家做主题公园相对“佛系”,一个项目可能会反复研究打磨,耗时很久。地产商带来的计划管控思维,有助于项目推进,提高效率。

  环球影城修建花了六年时间,而本土主题公园从拿地到开业运营,一般只需要两三年时间,最短甚至可以压缩到几个月。

  在地产主业增长放缓的大背影下,文旅产业正成为头部房企多元化发展的重要一环。

  何况,中国游客的消费习惯已经被充分激发培养了起来,随着中国经济的发展,未来,文旅产业必然大有可为。作为产业最重要的业态之一,主题公园在房企心目中的地位也正在发生改变。

  虽然房企做主题公园几十年,一直没有可以匹敌“国际豪门”的代表作,但是也慢慢积累了一些运营经验。他们已经明白自己需要补哪些课了。

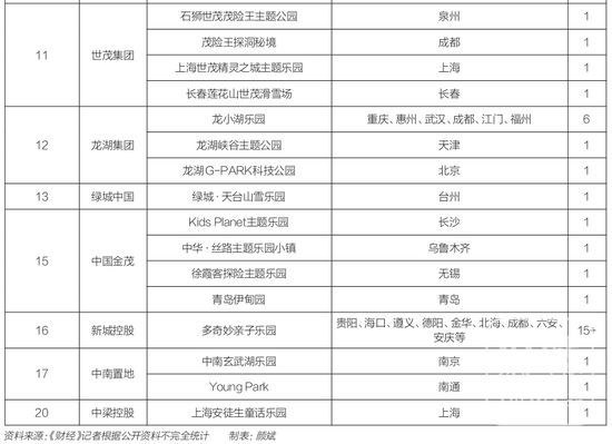
  2018年以来,越来越多房企意识到IP运营对主题公园的重要性,并争相布局。

de85-e425bd39071eef83ad867ba5187ea169.png

c17a-92df791d58a8167aa3dace43630ca8dc.png

  如世茂主题公园试水原创IP孵化、国际IP合作、IP资源整合的多维运营方式。目前,该主题公园持有的IP包括,自有IP《灵石茂险王》,全球知名IP肖像HelloKitty、蓝精灵TheSmurfs的官方授权等。

  2018年,定位长链IP运营的融创文化集团落地。现在,融创文化正在寻求与制作《哪吒之魔童降世》《姜子牙》等知名动漫工作室的合作,计划未来与主题公园形成联动。

  不仅如此,融创文化还相继战略控股了梦之城与BASE,前者为IP孵化及运营公司,后者为特效制作及动画公司。

  此外,老牌主题公园欢乐谷的运营商华侨城也将自身的游乐属性与电竞游戏相结合,引入《第5人格》《龙之谷》等多款超级电竞IP,将线上游戏内容还原到线下现实场景,用IP驱动主题公园与电竞产业的联动和升级。

  部分开发商已经跨出了追赶的第一步,能否后来居上,还有待观察。

2021年优秀网友 2017年优秀网友

 楼主| 发表于 2021-10-12 08:48 | 显示全部楼层
1000

上海迪士尼乐园的米奇正在表演。图/上海迪士尼乐园

发表于 2021-10-12 12:05 | 显示全部楼层
软实力文化跟不上。文化自信跟不上,硬件设施再好,消费者也不买账。去迪士尼也好,去环球影城也好,买的是美国文化。
lkq

发表于 2021-10-12 14:46 | 显示全部楼层
做主题公园一方面需要经济支持,更重要的是文化,IP支持。

发表于 2021-10-12 15:25 | 显示全部楼层
万达,可惜了?

2021年优秀网友 2017年优秀网友

 楼主| 发表于 2021-10-12 17:30 | 显示全部楼层
草书 发表于 2021-10-12 12:05
软实力文化跟不上。文化自信跟不上,硬件设施再好,消费者也不买账。去迪士尼也好,去环球影城也好,买的是 ...

2021年优秀网友 2017年优秀网友

 楼主| 发表于 2021-10-12 20:16 | 显示全部楼层
lkq 发表于 2021-10-12 14:46
做主题公园一方面需要经济支持,更重要的是文化,IP支持。

dxp

发表于 2021-10-12 23:05 | 显示全部楼层
要造出自己的环球影城,首先需要创造有影响的顶级IP

发表于 2021-10-13 16:13 | 显示全部楼层
人都是自私的
过去那种人群报团的生存方式
在现代互联网面前不存在了
都在抖音上抱团找钱找安全感
高级模式 自动排版
您需要登录后才可以回帖 登录 | 注册

本版积分规则

复制链接 微信分享 快速回复 返回顶部 返回列表 关闭