麻辣社区-四川第一网络社区

校外培训 高考 中考 择校 房产税 贸易战
阅读: 4068|评论: 9

[转帖] 央视网:1457名学生“被开银行卡”,谁吃了豹子胆?

[复制链接]

2021年优秀网友 2017年优秀网友

发表于 2021-12-14 10:52 | 显示全部楼层 |阅读模式
  近期,广西崇左幼儿师范高等专科学校

  2020届毕业生发现,

  账户中莫名多出了不少农业银行的

  二类、三类电子账户,

  每位学生名下都有近10个左右账户,

  涉及1457人之多。

  开户网点均为中国农业银行崇左江州支行。

  办理时间集中在6月,

  而6月底就是毕业离校的日子。

  有学生在其他农业银行支行办卡时,

  被告知“名下卡太多无法开具”,

  事件才算曝光。
打赏

微信扫一扫,转发朋友圈

已有 0 人转发至微信朋友圈

   本贴仅代表作者观点,与麻辣社区立场无关。
   麻辣社区平台所有图文、视频,未经授权禁止转载。
   本贴仅代表作者观点,与麻辣社区立场无关。  麻辣社区平台所有图文、视频,未经授权禁止转载。

发表于 2021-12-14 11:00 | 显示全部楼层
资本的黑手还有哪个空间没有伸手进去?

2021年优秀网友 2017年优秀网友

 楼主| 发表于 2021-12-14 11:08 | 显示全部楼层

1000

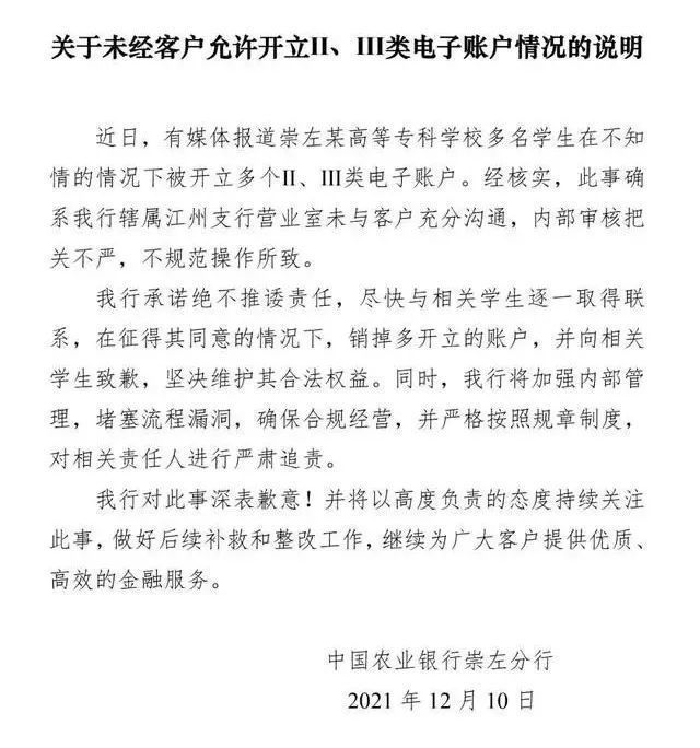
  12月11日,广西农行崇左分行发表声明称:

  经核实,此事确系该行辖属江州支行营业室

  未与客户充分沟通,

  内部审核把关不严,不规范操作所致。

  该行将与学生联系后,

  销掉多开立的账户,

  并向相关学生致歉,

  同时对相关责任人进行严肃追责。
1000

  崇左幼儿师范高等专科学校的工作人员则表示,

  学校从未向银行提供过学生信息名单,

  在学生反映情况之前,学校对此事也毫不知情。

  早在2019年,

  学校和该银行的业务合作已经结束,

  现在合作的是另一家银行。

  银行卡虽小,

  但涉及个人信息和金融行为,

  一旦被不法分子用来从事诈骗或者洗钱活动,

  将对个人征信等产生负面影响,

  甚至有“被负债”“被洗钱”

  “被参与网络诈骗”的风险。

  广西崇左这1400多名毕业生莫名其妙地“被开卡”,

  而且每人有近10张之多,

  这1万多张卡究竟被谁用来作何用途,

  让人浮想联翩,更“细思极恐”。

  农行崇左分行的声明,

  似乎“避重就轻”,

  对最核心的“学生个人信息的来源问题”只字未提。

  一个“不规范操作”,

  不是上千学生“被开卡”的理由,

  “未与客户充分沟通”,

  和“压根就没与客户沟通”有着质的区别。

  中国人民银行明确规定,

  存款人可以自主选择银行开立银行结算账户。

  除国家法律、行政法规和国务院规定外,

  任何单位和个人不得强令存款人

  到指定银行开立银行结算账户。

  此外,银行为个人开立III类户时,

  应当按照账户实名制原则

  通过绑定账户验证开户人身份。

  2020年10月起,

  最高检会同最高法、公安部、工信部、人民银行

  等部门开展“断卡”行动,

  依法严厉打击、治理、惩戒

  非法出租、出售银行卡等违法犯罪行为。

  同一客户名下的“超量账户”

  就属于银行清理范围。

  农行崇左江州支行海量开户的做法,

  显然违背了监管的精神。

1000

1000

  银行是众多百姓最信任金融机构之一。

  我国金融监管部门为了防范金融风险,

  设立了层层防线,

  农业银行崇左江州支行

  却在审批办理环节层层失守,

  这不只是不规范操作,

  也辜负了大众的信任。

  突击办理近万张银行卡有哪些利益驱动?

  会不会有更大的违法风险和漏洞存在?

  这些问题,需要银行回应社会关切。

  学生个人信息被滥用,

  学校不能做“甩手掌柜”。

  学校对学生有管理责任,

  但不意味着可以随意处置他们的个人信息。

  大规模、成批次的毕业生在同一时间段“被开卡”,

  很难用巧合来解释,

  学校应自查是否出现保管漏洞。

  如果是学校工作人员内外勾结,

  将个人信息盗卖给银行,

  需承担法律责任。

  学生的个人信息不是“待宰的羔羊”,

  学校应该善存、善用。

  如果确需向第三方机构提供,

  应征得学生同意,

  并限制第三方机构使用的次数、时间和范围。

  以防被滥用。

  即使学生毕业了,

  学校也要妥善保存学生的信息,

  锁好安全监管这道门。

  你是否有过“被开银行卡”的经历?

  评论区说一下

2021年优秀网友 2017年优秀网友

 楼主| 发表于 2021-12-14 15:39 | 显示全部楼层
1000

发表于 2021-12-14 21:40 | 显示全部楼层
  这个不是违规,而是违法,这个触犯了侵犯公民个人信息罪,也就是说在这起事件中,是一定有人犯了罪的,银行在没有得到客户允许的房子情况下,办了这么多卡,这种情节是多么严重?怎么可能一句审核不严就过去了?

最佳新人

发表于 2021-12-15 07:20 | 显示全部楼层
  是银行员工有任务还是办卡有提成?更过份的是学校和学生都不知情,他们是如何得到学生信息的?应当深究!

2021年优秀网友 2017年优秀网友

 楼主| 发表于 2021-12-15 11:25 | 显示全部楼层
保值男人 发表于 2021-12-14 11:00
资本的黑手还有哪个空间没有伸手进去?

2021年优秀网友 2017年优秀网友

 楼主| 发表于 2021-12-15 13:45 | 显示全部楼层
马戈勒壁 发表于 2021-12-14 21:40
  这个不是违规,而是违法,这个触犯了侵犯公民个人信息罪,也就是说在这起事件中,是一定有人犯了罪的, ...

2021年优秀网友 2017年优秀网友

 楼主| 发表于 2021-12-15 16:15 | 显示全部楼层
wert999 发表于 2021-12-15 07:20
  是银行员工有任务还是办卡有提成?更过份的是学校和学生都不知情,他们是如何得到学生信息的?应当深究 ...

lkq

发表于 2021-12-15 18:32 | 显示全部楼层
银行都靠不住了?
高级模式 自动排版
您需要登录后才可以回帖 登录 | 注册

本版积分规则

复制链接 微信分享 快速回复 返回顶部 返回列表 关闭