麻辣社区-四川第一网络社区

校外培训 高考 中考 择校 房产税 贸易战
阅读: 3394|评论: 0

白酒巨头大动作!茅台前脚刚投41亿,五粮液投资27.5亿元扩能

[复制链接]

2025优秀版主

发表于 2022-2-6 18:39 | 显示全部楼层 |阅读模式

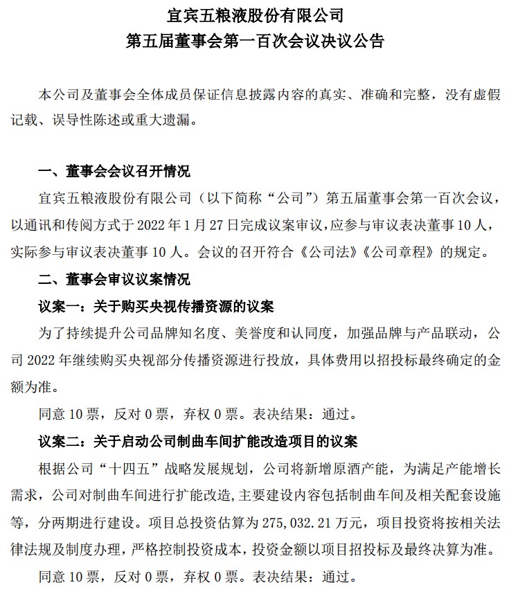
       财联社2月3日讯,春节前夕,白酒巨头五粮液在一则董事会决议公告中透露了未来产能增加的计划。

  1月28日晚间,五粮液发布第五届董事会第一百次会议决议公告,根据公司“十四五”战略发展规划,公司将新增原酒产能,为满足产能增长需求,公司对制曲车间进行扩能改造,主要建设内容包括制曲车间及相关配套设施等,分两期进行建设。项目总投资估算为27.5亿元。



D25284085814795592797_w748h855.png

       关于产能的提高,在去年6月18日的2020年股东大会上,公司党委书记、董事长,股份公司党委书记、董事李曙光提出,五粮液将加强优质产能建设,通过增加优质产能、提高五粮液名酒率,增加名酒产量。
     “十四五”期间,五粮液将新增12万吨原酒,白酒总产能力争达到22万吨,原酒储存能力将达100万吨,继续保持全国领先原酒储存基地的地位。

D25085754760878787016_w596h742.png

      而在去年末,五粮液公布了车间改造计划,总投资约为8452.6万元。

  值得注意的是,根据数据显示,五粮液的酒类产量自2018年后,出现了连续两年下滑,2020年的产能为15.88万吨,相比2018年的19.2万吨少了3.32万吨。

      然而,计划扩产能的并不止五粮液一家。

  另一家白酒巨头贵州茅台在1月26日发布公告称,公司将投资41.1亿元实施“十四五”酱香酒习水同民坝一期建设项目,所需资金由公司自筹解决。本项目建设地点位于贵州省习水县同民镇,项目建成后可形成系列酒制酒产能约1.2万吨、制曲产能约2.94万吨、贮酒能力约3.6万吨,建设周期为24个月。时间回到2018年9月,贵州茅台曾公告,根据上市公司发展战略,决定投资建设3万吨酱香系列酒技改工程及其配套设施项目,项目总投资估算不超过83.84亿元。

  1月26日,国务院印发《关于支持贵州在新时代西部大开发上闯新路的意见》。其中提到,发挥赤水河流域酱香型白酒原产地和主产区优势,建设全国重要的白酒生产基地。推动传统产业全方位、全链条数字化转型,引导传统业态积极开展线上线下、全渠道、定制化、精准化营销创新。

  平安证券表示,从消费端来看,据渠道调研,当前酱酒热相比前期显著降温,部分产品价格传导受阻,贴牌产品和二三线产品出现动销不顺、加剧甩货现象,但头部品牌表现依然良好,行业集中度有望提升。从供给端来看,国务院支持赤水河流域酱酒产区建设,头部酱酒企业积极扩产,开展相关配套措施建设,有望带动头部企业营收规模稳中有升。

文章来源:财联社


打赏

微信扫一扫,转发朋友圈

已有 0 人转发至微信朋友圈

   本贴仅代表作者观点,与麻辣社区立场无关。
   麻辣社区平台所有图文、视频,未经授权禁止转载。
   本贴仅代表作者观点,与麻辣社区立场无关。  麻辣社区平台所有图文、视频,未经授权禁止转载。
高级模式 自动排版
您需要登录后才可以回帖 登录 | 注册

本版积分规则

复制链接 微信分享 快速回复 返回顶部 返回列表 关闭