麻辣社区-四川第一网络社区

校外培训 高考 中考 择校 房产税 贸易战
阅读: 14394|评论: 8

[四川群众呼声] 请望江街道办正面回应棕榈花园业主提问[已回复]

[复制链接]

发表于 2022-2-12 15:47 | 显示全部楼层 |阅读模式
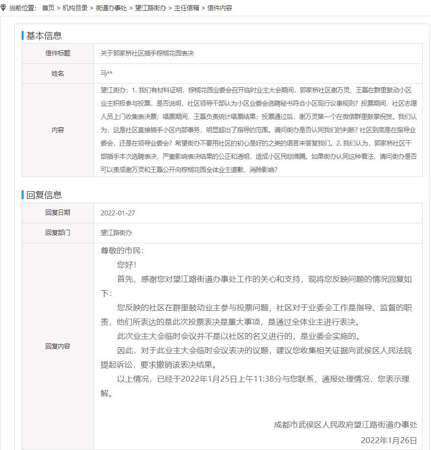
望江路街道办事处:
2022年1月27日,你办答复了棕榈花园某业主关于郭家桥社区插手棕榈花园表决的提问,答复截图如下:

街办回复.JPG


这个答复并没有正面回应郭家桥社区党委书记谢万灵是否插手棕榈花园临时业主大会。

我们知道社区对于业委会工作负有指导和监督职责,我们也知道年初召开的临时业主大会不是以社区名义进行的,是业委会实施的
请望江街道办工作人员提高业务水平,不要避重就轻,不要避实就虚,不要答非所问。

同时请望江街道办真正高度重(zhong)视,认真对待纳税人的提问,而不是高度重(chong)视,对真正的问题视而不见。

此次临时业主大会期间,作为郭家桥社区党委书记,主要通过棕榈花园微信群,“指导”并“监督”棕榈花园业委会的工作。请望江街道办认真审读下面张贴的棕榈花园微信群截图,直接回答:

郭家桥社区党委书记谢万灵有没有插手棕榈花园临时业主大会?


根据下面棕榈花园群微信截图,我们认为郭家桥社区党委书记谢万灵为了让李冰如上位,达到继续控制棕榈花园业委会的目的,直接插手本次棕榈花园临时业主大会。理由如下:

1. 谢万灵以推广上海市先进经验为由,要在小区推行聘用执行秘书。面对业主对于聘用执行秘书程序以及李冰如本人所作所为存在很多不解和争议的情况下,谢万灵作为社区书记,仍然强力推进聘用工作,到底出于什么目的?

2. 在本次临时业主大会过程中,业委会杨箭除了发布公告,基本不回应业主提问。而谢万灵一直越俎代庖,请问谢万灵是在指导业委会开展工作,还是在领导业委会开展工作?

3. 谢万灵作为社区书记,应该知道业委会必须按照小区议事规则行事,也应该核实小区现行议事规则中是否存在执行秘书条款,但是仍然强力推行,到底出于什么目的?

4. 谢万灵作为社区书记,不可能不知道李冰如的非小区业主身份,为何一直允许并且袒护非业主李冰如实控小区第三届和第四届业委会工作?

5. 谢万灵明确表示:为使本次业主大会结果做到公开公正公平,社区居委监督委员会、民情监督员和优秀的党员志愿者全程参与业主大会的整个投票、监督过程。投票过程中,社区志愿者上门收集选票,唱票过程中,王磊统计选票,可以证实社区确实说到做到,认真积极地插手了本次业主大会。那么请问谢万灵:社区居委监督委员会、民情监督员和优秀的党员志愿者参与,就能保证业主大会结果公开公平公正吗?如果社区这些人和业委会、李冰如、物业狼狈为奸,沆瀣一气呢?投票箱放在物管办,物管工作人员代打电话,代填票,如何保证公开公平公正?唱票过程中业主要求检查选票意见真伪,要求公布每户业主的意见,为什么社区和业委会不敢这样做?

郭家桥社区书记谢万灵和棕榈花园业委会稍微运用一下手中的权力,就把整个棕榈花园搅得得鸡犬不宁,不得安生。谢万灵,你代表不了公正!你不是棕榈花园上空的那一片云,更不是那一片天!为了讨回公道,棕榈花园部分业主花费了大量的时间和精力,到处发声,终于得到街办回应,街办明确表示此次临时业主大会表决不符合小区现行三个文本规则。虽然谢万灵和业委会的所作所为,没有造成群死群伤事故,但是进一步激化了小区业主矛盾,浪费了业主的大量时间!广大业主对业委会和社区失望透顶!

我们要求谢万灵公开向小区业主道歉,再次恳请有关部门对谢万灵进行调查问责。

------------------------------------------------
2022年棕榈花园临时业主大会时间线

2021年12月20日
业委会杨箭发布召开临时业主大会公告,就聘请李冰如担任业委会执行秘书进行表决,引发业主质疑。
谢万灵转发上海市执行秘书全覆盖新闻。
业主提出疑问,谢万灵称聘请执行秘书在上海全覆盖,成都好多小区也在实施,证明这个举措是先进经验。
业主询问秘书要求,谢万灵用反问的方式,没有正面回答。

12月21日
业主表达对业委会工作的质疑,引发谢万灵、杨箭和王磊回击。
业主继续质疑业委会聘请秘书的合规性和合理性。
业主询问业委会有哪些成员,王磊出面回复成员情况,3人在岗,2人辞职。
业主询问业委会为何不公告成员变动情况,业委会没有回应。

2022年1月3日
杨箭发布表决通知。
业主质疑不确定李冰如是否有意愿担任秘书就进行投票有违常识,谢万灵回应:如果业主大会有多数业主同意业委会聘请提议,李冰如老师愿意无偿出来担任执行秘书职务,尽心尽力为小区业主服务。

1月5日
谢万灵发言:为使本次业主大会结果做到公开公正公平,社区居委监督委员会、民情监督员和优秀的党员志愿者全程参与业主大会的整个投票、监督过程。希望广大业主积极投票,表达自己的真实意愿,维护自己的合法权益。
业主继续质疑此次表决的合规性。
谢万灵发言:执行秘书主要执行业委会的决议,在业委会授权范围内开展工作,对业委会负责,执行秘书的待遇棕榈花园实行的是义务制。是没有报酬的。
业主质疑谢万灵成了业委会代言人。并给出理由。谢万灵认为自己有权发言。

1月9日
杨箭宣布唱票时间:1月10日下午15:00,那个时间大部分业主都要上班。

1月10日
杨箭宣布表决结果,业委会将聘请李冰如担任执行秘书。
谢万灵第一个表示祝贺。
李冰如(红粉佳人)发表聘任感言。

棕榈花园微信群截图
注:为尽量保护个人隐私,突出业主大会期间郭家桥社区、棕榈花园业委会和部分业主的发言,特抹去微信群截图中的头像,个人住址以及联系方式等敏感信息。如有遗漏,请多多见谅。


wy1_01.jpg

wy1_02.jpg

wy1_03.jpg

wy1_04.jpg

wy1_05.jpg

wy1_06.jpg

wy1_07.jpg

wy1_08.jpg

wy1_09.jpg

wy1_10.jpg

wy1_11.jpg

wy1_12.jpg

wy1_13.jpg

wy1_14.jpg

wy1_15.jpg

wy1_16.jpg

wy1_17.jpg

wy1_18.jpg

wy1_19.jpg

wy1_20.jpg

wy1_21.jpg

wy2_01.jpg

wy2_02.jpg

wy2_03.jpg

wy2_04.jpg

wy2_05.jpg

wy2_06.jpg

wy2_07.jpg

wy2_08.jpg

wy2_09.jpg

wy2_10.jpg

wy2_11.jpg

wy2_12.jpg

wy2_13.jpg

wy2_14.jpg

wy2_15.jpg

wy2_16.jpg

wy2_21.jpg

wy2_22.jpg

wy2_23.jpg

wy2_24.jpg

wy2_25.jpg

wy2_26.jpg

wy2_27.jpg

wy2_28.jpg

wy2_29.jpg

wy2_30.jpg

wy2_31.jpg

wy2_32.jpg

wy2_33.jpg

wy3_01.jpg

wy3_02.jpg

wy3_03.jpg

wy3_04.jpg

wy3_05.jpg

wy3_06.jpg

wy3_07.jpg

wy3_08.jpg

wy3_09.jpg

wy3_10.jpg

wy3_11.jpg

wy3_12.jpg

wy3_13.jpg

wy3_14.jpg

wy3_15.jpg

wy3_16.jpg

wy3_17.jpg

wy3_18.jpg

wy3_19.jpg

wy3_20.jpg

wy3_21.jpg

wy3_22.jpg

wy3_23.jpg

wy3_24.jpg

wy3_26.jpg

wy3_27.jpg

wy3_28.jpg

wy3_29.jpg

wy3_31.jpg

wy3_32.jpg

wy4_01.jpg

wy4_02.jpg

wy4_05.jpg

wy4_08.jpg

wy4_09.jpg

wy4_10.jpg

wy4_11.jpg

wy4_12.jpg

wy4_13.jpg

wy4_14.jpg







打赏

微信扫一扫,转发朋友圈

已有 115 人转发至微信朋友圈

   本贴仅代表作者观点,与麻辣社区立场无关。
   麻辣社区平台所有图文、视频,未经授权禁止转载。
   本贴仅代表作者观点,与麻辣社区立场无关。  麻辣社区平台所有图文、视频,未经授权禁止转载。

发表于 2022-2-17 14:31 | 显示全部楼层
网友:
    您好!您所反映的问题,望江路街道高度重视,立即安排民生服务办公室进行调查,现将有关情况答复如下:
    经查,棕榈花园此次业主大会临时会议表决执行秘书事宜,确为棕榈花园(含宏地大厦)第四届业委会2021年12月20日盖章公告的,情况属实。
    如有涉及业委会工作不规范方面的疑问,欢迎拨打民生服务办公室电话:028-85259510或到郭家桥北街78号106办公室进行交流沟通。
                                                                                             成都市武侯区人民政府望江路街道办事处
                                                                                                                 2022年2月17日
满意(0)
不满意(1)

 楼主| 发表于 2022-2-12 21:31 | 显示全部楼层
多么希望有一位作家,关注中国基层治理过程中出现的各种奇葩现象,收集更多素材,写成小说发表,推进中国基层治理法制化和规范化。

 楼主| 发表于 2022-2-12 21:43 | 显示全部楼层
社区和业委会、物业公司维持良好关系,业主可以理解,因为很多基层治理工作需要通过业委会和物业公司去落实。业委会和物业公司需要社区的支持去获得更好的生存和发展空间,也无可厚非。但是,社区代表街道,对业委会和物业公司工作进行指导和监督过程中,需要把握一个度,这个度就是:尊重小区业主大会议事规则,指导和监督业委会和物业公司依归履职,共谋发展。一旦超过这个度,社区和街道就可能惹上麻烦,威信扫地。希望某些眼睛向上的政府工作人员和村社工作人员,不要认为业主好欺负,小心把饭碗玩脱,到那时才发现除了当官,啥都不会,悔之晚矣。

发表于 2022-2-12 21:51 来自麻辣社区客户端 | 显示全部楼层
谢万灵书记是棕榈花园业委会名符其实的代言人。幕后指挥。

发表于 2022-2-12 22:25 来自麻辣社区客户端 | 显示全部楼层
郭家桥社区书记谢万林,与小区非业主李冰茹相互勾结,霸占多年小区老年人唯一会所,赶走老人唯一下雨躲雨休息的唯一躲雨点,改成所谓社区儿童中心,分租给非小区业主来搞他们盈利的书法,舞道培训,小区老人下雨天或和老人朋友在也没有可以落角休息的地方了,这都是社区书记谢万灵一手操纵的,听装修工人说,儿童中心装修花3至4万元,但社区报账是25万,他为了掩盖罪恶,和自已私利,对小区什么事都以忇助为名来参与,掩盖他所干的贪属行为,他是党的蛀虫,严重影响了党的形象,望有关单位严查,

发表于 2022-2-12 22:58 来自麻辣社区客户端 | 显示全部楼层
郭家桥社区书记谢万灵如此不作为,乱作为,扰乱棕榈花园业主正常生活,剥夺小区业主应有的权利,难道就无人管理吗?基层干部就如此霸道吗?请相关部门整治_下。

发表于 2022-2-17 19:05 来自麻辣社区客户端 | 显示全部楼层
谢万灵俨然棕榈花园业委会代言人,庇护业委会,庇护李冰茹……李冰茹出生年都有3个,且相距十年左右,自2018年公然傲然屹立郭家桥社区网站“藐视”指出业委会问题的众业主。真是李冰茹操控的业委会有社区谢万灵罩着,想咋样就咋样吗?!多吃多占习惯了,连出生年都要多写两个才能显示出李冰茹女士“社区有人”,不惧众业主的质疑吗?街道办民生科主任雷豪给我打电话时明明确确说了:李冰茹女士的秘书职位投票是违反小区三个文本的!

发表于 2022-2-17 19:15 来自麻辣社区客户端 | 显示全部楼层
谢万灵我确实不认识,不过他指挥重新建群后,踢了不少为小区发声的业主出群。

高级模式 自动排版
您需要登录后才可以回帖 登录 | 注册

本版积分规则

复制链接 微信分享 快速回复 返回顶部 返回列表 关闭