麻辣社区-四川第一网络社区

校外培训 高考 中考 择校 房产税 贸易战
阅读: 3668|评论: 0

疫情当前,新闻通报可以简洁明了一下吗?

[复制链接]

发表于 2022-2-22 10:08 | 显示全部楼层 |阅读模式
成都突发疫情,大家都很关心,也很紧张,这个时候数据通报就很重要了,但是现在的新闻真的让我看不懂。

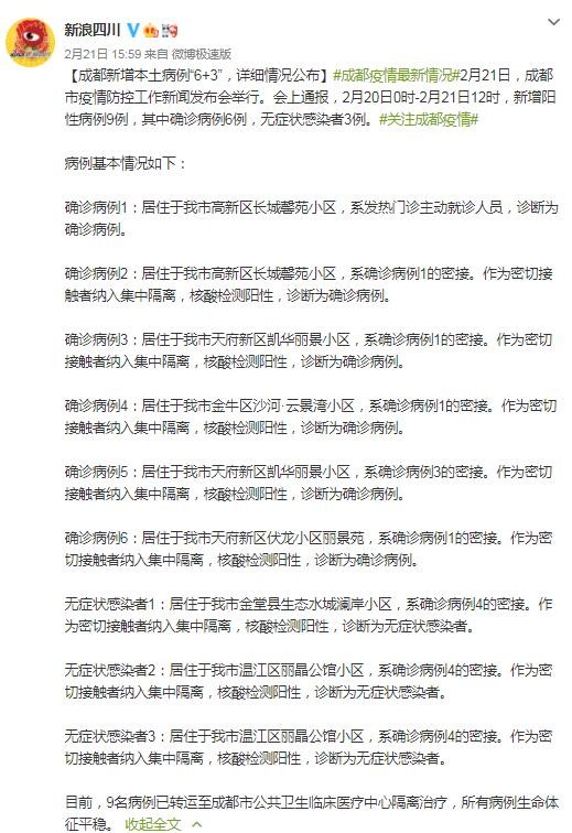
先来看看昨天下午的新闻通报——
QQ截图20220222095503.jpg
这个是今天早上的
QQ截图20220222095427.jpg

所以今天早上的数据跟昨天下午有什么分别?简单的说一下新增多少,共有多少,分布在什么区域,新增患者轨迹涉及哪里,不行吗?简单明了,也方便广大市民对照。或者,也可以每天固定时间公布新增数据。

我简单翻看一下网友的评论,有困惑的不止我一个人。
QQ截图20220222100625.jpg

我也理解当下相关工作人员很辛苦,只提一个小小的建议,希望下次通报时 在新增后面,加一个累计数据,大家也就更好理解了。

打赏

微信扫一扫,转发朋友圈

已有 0 人转发至微信朋友圈

   本贴仅代表作者观点,与麻辣社区立场无关。
   麻辣社区平台所有图文、视频,未经授权禁止转载。
   本贴仅代表作者观点,与麻辣社区立场无关。  麻辣社区平台所有图文、视频,未经授权禁止转载。
高级模式 自动排版
您需要登录后才可以回帖 登录 | 注册

本版积分规则

复制链接 微信分享 快速回复 返回顶部 返回列表 关闭