麻辣社区-四川第一网络社区

校外培训 高考 中考 择校 房产税 贸易战
阅读: 15690|评论: 1

四川省政府拟取消和暂停行使25项罚款事项

[复制链接]

发表于 2022-3-22 05:34 | 显示全部楼层 |阅读模式
为增强立法的公开性和透明度,提高立法质量,司法厅将《四川省人民政府关于取消和暂停行使一批罚款等事项的决定(征求意见稿)》公布,征求社会各界意见,时间截至4月2日。

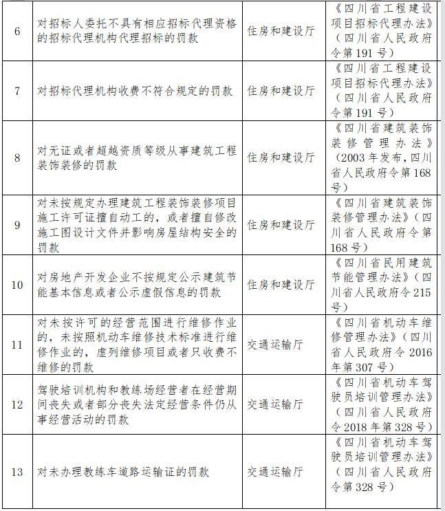
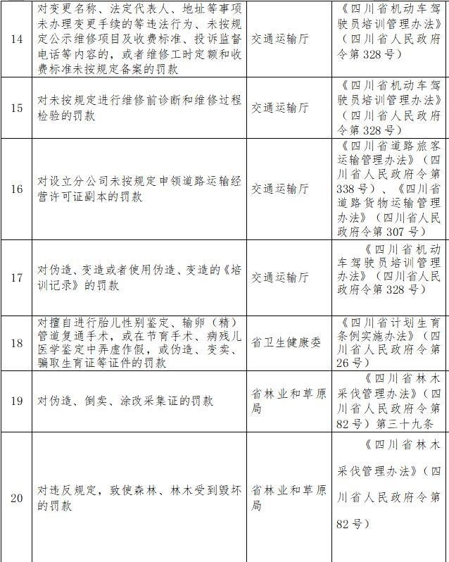
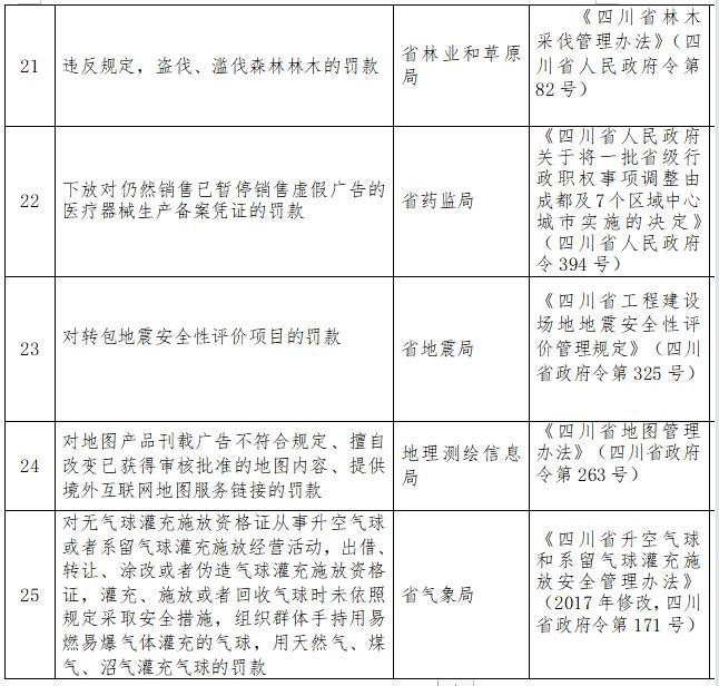
据了解,我省对省政府规章设定的罚款事项进行了全面清理。经清理,目前省政府规章设定罚款事项共177项,涉及22个省级部门74部省政府规章,省级有关部门建议取消不合理罚款事项19项,调整6项。

汇总所有意见建议后,《四川省人民政府关于取消和暂停行使一批罚款等事项的决定(征求意见稿)》决定取消和暂停行使25项罚款事项,其中取消19项,暂停行使6项。罚款事项取消和暂停行使后,依照法定程序修订相关省政府规章。

修改意见建议可通过信函、邮件等方式反馈,信函寄至:四川省司法厅行政执法协调监督局,邮编:610015;电子邮件发送至:sfzbjdc@163.com
11.JPG
2.JPG 3.JPG
4.JPG
点击加群  回复热点
立即加入“四川手机报&麻辣社区” 热点交流群
162923qxeccfxezfz056xx.jpg

打赏

微信扫一扫,转发朋友圈

已有 125 人转发至微信朋友圈

   本贴仅代表作者观点,与麻辣社区立场无关。
   麻辣社区平台所有图文、视频,未经授权禁止转载。
   本贴仅代表作者观点,与麻辣社区立场无关。  麻辣社区平台所有图文、视频,未经授权禁止转载。

发表于 2022-3-22 10:59 | 显示全部楼层
高级模式 自动排版
您需要登录后才可以回帖 登录 | 注册

本版积分规则

复制链接 微信分享 快速回复 返回顶部 返回列表 关闭