麻辣社区-四川第一网络社区

校外培训 高考 中考 择校 房产税 贸易战
阅读: 6841|评论: 1

成都交警公布2022年高考服务热线,提前申报、登记备案的送考、监考车辆不实施尾号...

[复制链接]

发表于 2022-5-31 15:48 | 显示全部楼层 |阅读模式

2022年全国普通高等院校统一招生考试将于6月7日(周二)、8日(周三)进行,我市将在全市统一设置的62个考点的2825个考场参加考试。成都交警也会一如既往地全力保障高考期间全市道路交通安全畅通。

一、 交管局公布各级交警部门“畅通高考服务热线”电话

成都交警为保障高考期间中心城区道路的安全畅通,确保通讯线路畅通、有效,为高考考生提供及时的交通帮助,今日向社会“畅通高考服务热线”:962122。该热线电话设在交管局智能交通指挥中心,由值班人员全时值守,对考生及高考相关人员的交通求助,均予以及时接受、及时调度、及时指挥、及时帮助。

成都交警高考服务热线

NEWS_8322F0362E919F0DA611799E063CEABE.JPG
NEWS_7745CD6AFB39584C0A265072271F2F6B.JPG

二、成都交警高考便民举措

1、高考期间,为接送考生(持有高考准考证)的车辆提供通行便利,对一般轻微违法行为口头警告后放行;送考车辆发生交通事故的快速予以处置;遇考生或者考生家长求助的,交警将迅速给予帮助。

2、高考期间,所有交警在接到群众与高考有关事项的求助时,将予以最大限度的帮助。

3、成都交警将在各个考点周边开辟有临时停车场点,设置交通禁行、禁止鸣笛等临时交通提示牌和宣传引导标志,摆放锥形筒,确保考生周边道路交通秩序有一个良好的考试环境。

4、成都交警推出提前申报、登记备案的送考、监考车辆不实施尾号限行措施的高考便民举措。

成都交警推出接送考生、监考人员的号牌尾号为2、3、4、7、8、9的车辆,在6月7日(周二)、8日(周三)、9日(周四)不实施尾号限行管理措施的高考便民举措,给予接送考生、监考人员的受限车辆最大通行需求,实现成都交警在高考服务工作中的管理效应、服务效应、社会效应的“三效并举”,全力完成2022年全国普通高等院校统一招生考试交通保障工作。

此项便民举措的实施流程如下:

(1)、需要开车接送考生的家长均可以进入蓉e行公众号,按照平台提示自主申报,备案成功的车辆在生效日至2022年6月9日20时期间不受尾号限行。特别提示:需要提前一天进行申报才有效,当天不能申报。

(2)、监考人员的受限车辆(号牌尾号为2、3、4、7、8、9),凭车辆行驶证、高考准考证或监考证,须提前在监考老师所在学校、教育部门进行登记备案。

未通过蓉e行平台、教育部门进行登记备案的受限车辆,违反成都市中心城区尾号限行管理措施的,按相关规定予以处罚。

成都交警提醒

1、广大考生和家长,督促考生“准考证、身份证、考试用具”携带齐全,在途中遇到意外可及时拨打交警“服务热线962122”向交警求助,交警将第一时间提供帮助。

2、6月7、8、9日高考期间,请广大机动车驾驶人开车途经高考点位的学校门前,减速慢行,注意观察,谨慎驾驶,或尽量选择其他道路通行,避开高考考点。同时建议广大交通参与者尽量选择公共交通工具出行、错峰出行,为高考考生顺利赴考创造畅通的交通环境。

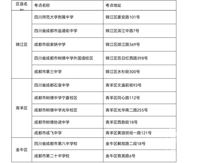
三、2022高考考点(62个)

2022年成都市普通高考考点设置情况表

NEWS_B7BEAA009D462656CFBA0C4667C5BF76.JPG
NEWS_3A64A1F7D0AB1F826A56399D94D339D9.JPG
NEWS_3407D12DB1E1E3C3C85CCAF25407870D.JPG
NEWS_35EEFE533B4E8D234567C2E96FB72C32.JPG

成都日报锦观新闻 记者 何良

点击加群 回复“交通

立即加入“四川手机报&麻辣社区”交通出行交流群
交通出行.png
打赏

微信扫一扫,转发朋友圈

已有 54 人转发至微信朋友圈

   本贴仅代表作者观点,与麻辣社区立场无关。
   麻辣社区平台所有图文、视频,未经授权禁止转载。
   本贴仅代表作者观点,与麻辣社区立场无关。  麻辣社区平台所有图文、视频,未经授权禁止转载。

发表于 2022-6-1 08:24 | 显示全部楼层
高级模式 自动排版
您需要登录后才可以回帖 登录 | 注册

本版积分规则

复制链接 微信分享 快速回复 返回顶部 返回列表 关闭