麻辣社区-四川第一网络社区

校外培训 高考 中考 择校 房产税 贸易战
阅读: 5825|评论: 17

广安市广安区实施购房补贴 最高5万元

[复制链接]

发表于 2022-6-16 16:11 | 显示全部楼层 |阅读模式
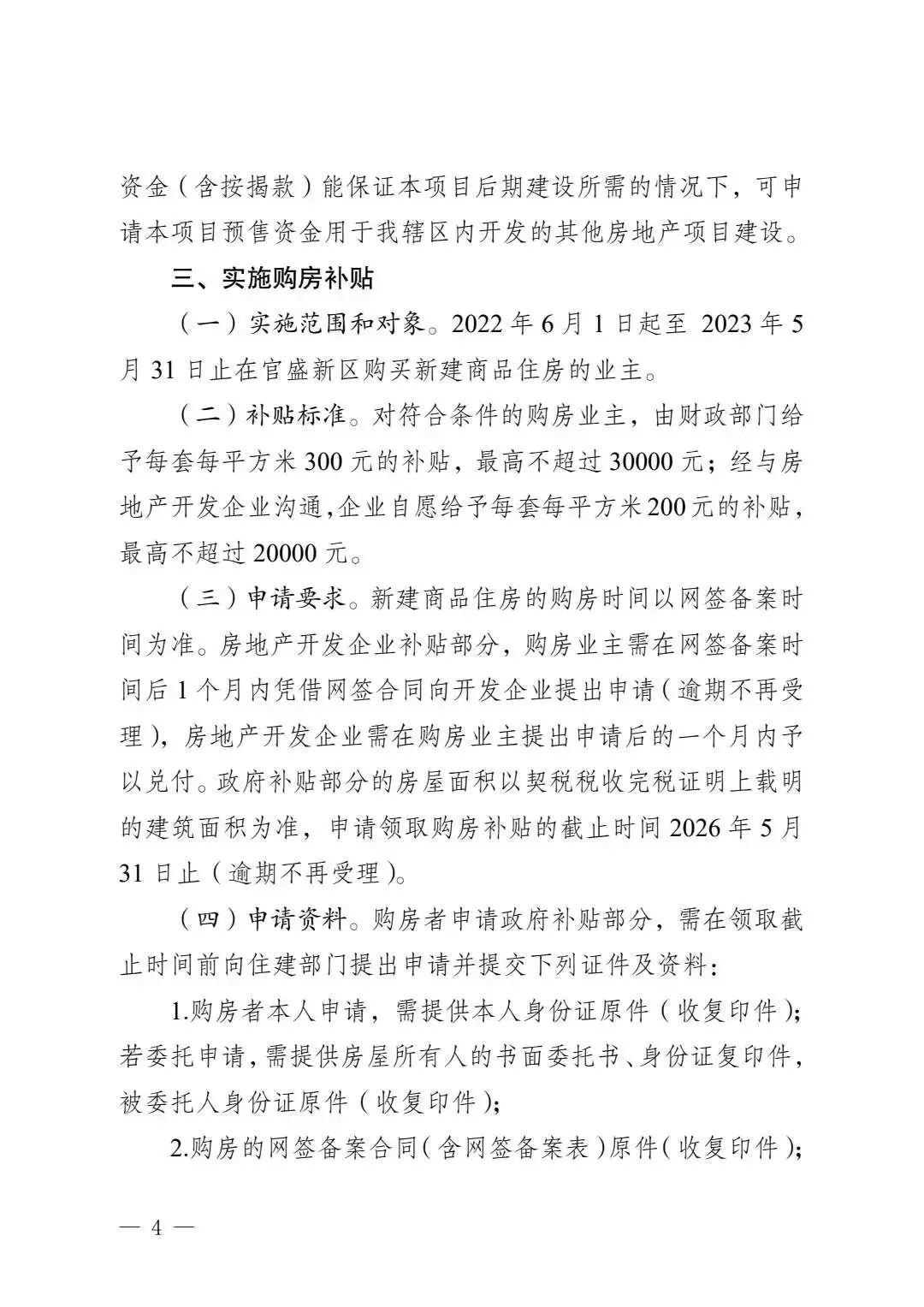
2022年6月15日,广安市广安区住房和城乡建设局、自然资源和规划局建设局、综合行政执法局、市场监督管理局联合印发《促进房地产市场良性循环和健康发展的激励措施》,《激励措施》从免费提供弃土场所、优化预售资金监管、实施购房补贴、实施车位补贴、全面整治规范“渠道公司”等五个方面出台了具体政策。

就购房补贴政策而言,2022年6月1日起至2023年5月31日止在官盛新区购买新建商品住房的业主,由财政给予每平米300元的补贴,最高不超过3万元;经与房地产开发企业沟通,企业自愿给予每套每平米200元的补贴,最高不超过2万元。
打赏

微信扫一扫,转发朋友圈

已有 46 人转发至微信朋友圈

   本贴仅代表作者观点,与麻辣社区立场无关。
   麻辣社区平台所有图文、视频,未经授权禁止转载。
   本贴仅代表作者观点,与麻辣社区立场无关。  麻辣社区平台所有图文、视频,未经授权禁止转载。

 楼主| 发表于 2022-6-16 16:12 | 显示全部楼层
image.png

 楼主| 发表于 2022-6-16 16:12 | 显示全部楼层
image.png

 楼主| 发表于 2022-6-16 16:14 | 显示全部楼层
image.png image.png

 楼主| 发表于 2022-6-16 16:16 | 显示全部楼层
image.png image.png

发表于 2022-6-16 17:06 来自麻辣社区客户端 | 显示全部楼层
枣山园区、协兴园区住建等四部门走哪里去了?总结:羊毛出在羊身上,只可意会,不可言传。
发表于 2022-6-16 17:17 | 显示全部楼层
韭菜这几年吃得撇,没怎么涨高,不好割
发表于 2022-6-17 09:19 来自麻辣社区客户端 | 显示全部楼层
中纳税人都钱补贴购房者是否公平合理合规?
发表于 2022-6-17 09:20 来自麻辣社区客户端 | 显示全部楼层
用纳税人的钱补贴购房者是否公平合理合规?
发表于 2022-6-17 10:37 来自麻辣社区客户端 | 显示全部楼层

 楼主| 发表于 2022-6-17 10:39 | 显示全部楼层
对于刚需者还是有利的!

发表于 2022-6-17 10:34 来自麻辣社区客户端 | 显示全部楼层
如果补贴由开发商和政府对接就好了,房子买了直接少拿5万块

发表于 2022-6-20 12:47 来自麻辣社区客户端 | 显示全部楼层
论坛头,有些几年前的补贴都没下发的帖子
发表于 2022-6-20 15:37 来自麻辣社区客户端 | 显示全部楼层

发表于 2022-7-4 08:20 来自麻辣社区客户端 | 显示全部楼层
2017年的购房补贴还没有到位,现在又来

发表于 2022-7-4 12:28 | 显示全部楼层
地方财政这么有钱的吗,饮鸩止渴

发表于 2022-7-6 14:59 | 显示全部楼层
这都不算啥,某小区补贴都是二三十万,也不晓得是政府出钱补贴还是开发商变相降价,给政府单位反映后,互相推诿,最后经开区某部门回复函亮瞎我的眼睛,居然是开发商盖的章直接转发给网友,这种不作为的单位和部门不晓得要来干什么。

发表于 2022-7-7 11:07 | 显示全部楼层
以前买的房子,可以领不
高级模式 自动排版
您需要登录后才可以回帖 登录 | 注册

本版积分规则

复制链接 微信分享 快速回复 返回顶部 返回列表 关闭