麻辣社区-四川第一网络社区

校外培训 高考 中考 择校 房产税 贸易战
阅读: 7064|评论: 21

[八卦吐槽] 关于南充市水价调整

[复制链接]

发表于 2022-7-22 09:37 | 显示全部楼层 |阅读模式
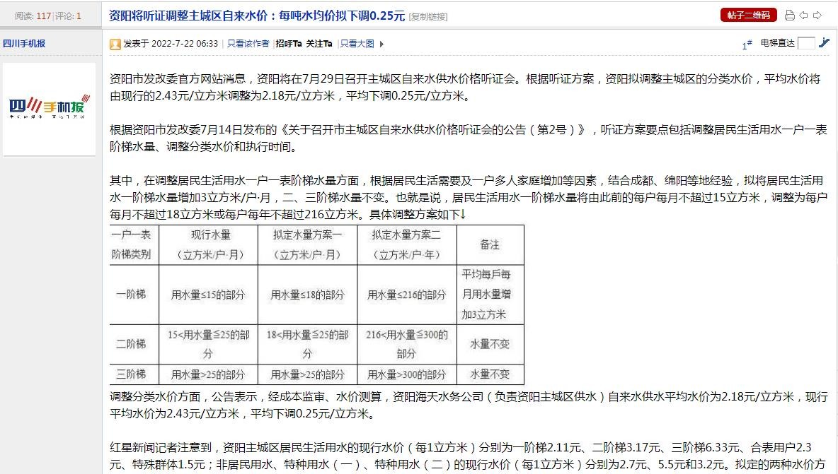
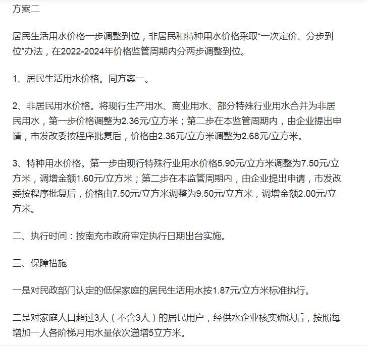
7月十二号,南充市发展和改革委员会发布公告说召开市辖三区(城区)自来水销售价格调整方案听证会.说白了就是自来水要涨价.现在先来看看方案 360截图20220722092356401.jpg 360截图20220722092409161.jpg

一直不太明白是嘉陵江的国际水价涨了还是你们自来水公司的漂白粉涨价了?再来看看你别人资阳的公告
360截图20220722092254089.jpg
同样是自来水厂,为什么别人在降价,而我们的却要涨价?难道资阳的水都是老天爷自己下到每家水缸里面的?所以别人的成本低?还是别人沱江的国际水价便宜一点?同样都是临江而建的城市为什么区别会这样大?还是因为康源水务的前任贪官把钱掏空了,得在老百姓兜里把钱找回来?
打赏

微信扫一扫,转发朋友圈

已有 56 人转发至微信朋友圈

   本贴仅代表作者观点,与麻辣社区立场无关。
   麻辣社区平台所有图文、视频,未经授权禁止转载。
   本贴仅代表作者观点,与麻辣社区立场无关。  麻辣社区平台所有图文、视频,未经授权禁止转载。

发表于 2022-7-22 10:54 | 显示全部楼层
城市真好!乡村水价早就是3.50元以上了!水质还差得不能直接喝呢。

发表于 2022-7-22 13:20 | 显示全部楼层
水质这么差,还涨价,还想卖房子?

发表于 2022-7-22 14:45 | 显示全部楼层
大北街老一中宿舍居民用水,是2.82元。比商业用水还贵!
发表于 2022-7-22 14:47 来自麻辣社区客户端 | 显示全部楼层

发表于 2022-7-22 14:53 来自麻辣社区客户端 | 显示全部楼层
乡镇上的用水都是泥巴水,还好意思涨价

发表于 2022-7-22 15:12 来自麻辣社区客户端 | 显示全部楼层
反正都是他几页子说了算、什么听证呀、代表鸭

发表于 2022-7-22 16:28 来自麻辣社区客户端 | 显示全部楼层

发表于 2022-7-22 17:02 | 显示全部楼层
水费适度调整应该,也希望水务公司把水质搞好,不要又出现水质问题被罚款了找领导说情!

发表于 2022-7-22 23:50 来自麻辣社区客户端 | 显示全部楼层
节约水资源,节约用水,适度调整合适

发表于 2022-7-23 08:29 | 显示全部楼层
信息不完整,有误导市民之嫌!比如居民用水,遗漏了汗水处理费,害得我又发帖子问询康源水务,向网友请教!



发表于 2022-7-23 09:06 来自麻辣社区客户端 | 显示全部楼层

发表于 2022-7-23 11:24 来自麻辣社区客户端 | 显示全部楼层
缺钱了呗  看看去年鸡滴屁  今年不搞点还不被别个笑死

发表于 2022-7-23 16:02 来自麻辣社区客户端 | 显示全部楼层

发表于 2022-7-23 23:59 来自麻辣社区客户端 | 显示全部楼层
局外人A 发表于 2022-7-22 15:12
反正都是他几页子说了算、什么听证呀、代表鸭

所谓代表有几位真是普通居民?

发表于 2022-7-24 13:03 来自麻辣社区客户端 | 显示全部楼层
泥巴孩 发表于 2022-7-23 23:59
所谓代表有几位真是普通居民?

就是得嘛、一直被代表
高级模式 自动排版
您需要登录后才可以回帖 登录 | 注册

本版积分规则

复制链接 微信分享 快速回复 返回顶部 返回列表 关闭