麻辣社区-四川第一网络社区

校外培训 高考 中考 择校 房产税 贸易战
阅读: 9179|评论: 1

看过来!成都14家市属国有企业公开招聘300多人

[复制链接]

发表于 2022-8-14 08:20 | 显示全部楼层 |阅读模式

找工作的朋友看过来,即日起至8月31日,成都市国资委将举办2022年成都市属国有企业网络专场招聘活动

为深入实施“人才强企”战略,成都市国资委联合市属国有企业,重点面向高校毕业生为主的青年人才搭建就业平台,覆盖成都市重点产业,以建圈强链为导向进行招才引智,促进高校毕业生顺利就业。根据市人社局《关于开展2022年“百日千万网络招聘专项行动”的通知》部署安排,成都市属国有企业将于2022年8月开展“成都国企  ‘职’等你来”网络专项招聘活动。

本次专场招聘究竟提供了哪些岗位?应聘需满足什么条件?一起来看看



01

成都银行股份有限公司

岗位和条件要求一览表

NEWS_2278F02051875377625DA417D1331EAF.JPG

(点击大图查看更多)

联系人:刘宇风

联系方式:028-86160658

简历投递邮箱:

bocd_hr@bocd.com.cn

02

成都农村商业银行股份有限公司

岗位和条件要求一览表

NEWS_C0B659BCADB4034F5D068F77BEEC1C37.JPG

(点击大图查看更多)

联系人:廖奥婷

联系方式:028-85357220

简历投递邮箱:HR@cdrcb.com

03

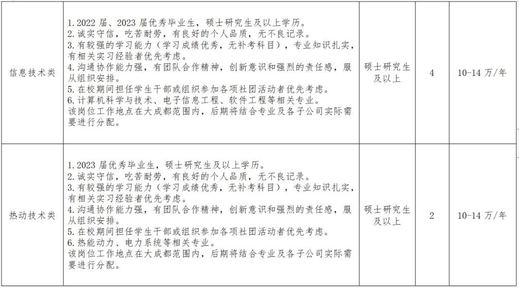
成都产业投资集团有限公司

岗位和条件要求一览表

NEWS_36347EFEDF52FA1DF107ED20F1608CD6.JPG
NEWS_4E96486FB535DD0C2F79B764AE00A1FF.JPG
NEWS_4E987A5034DC2498A113E020B85F999D.JPG
NEWS_A9284DB44277031106F51B50DFD72B79.JPG

(点击大图查看更多)

联系人:王军大

联系方式:028-86699022-468

招聘网址:http://www.gqrcfw.com/

简历投递邮箱:hr@cdcyjt.com

04

成都城建投资管理集团有限责任公司

岗位和条件要求一览表

NEWS_EFE5D8C5258063B84C2BCBCC4ABDFE9B.JPG
NEWS_F59F25BF9C96BFACB75BFEA4FA884096.JPG
NEWS_04D98F04523B5A8128D209AA87E9B700.JPG
NEWS_F812492EAB5C1BA6C67FEC54FCD25439.JPG

(点击大图查看更多)

联系人:何强

联系方式:028-68814950

简历投递邮箱:

675546237@qq.com

05

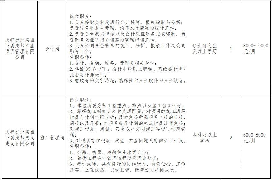
成都交通投资集团有限公司

岗位和条件要求一览表

NEWS_DAEC52F0E7A11DBF896CCD176AFF0984.JPG
NEWS_7D76B0363B7B127DFAD0771D81FF2AC4.JPG
NEWS_6D331DEE742C77696B77F821CFA7CB3C.JPG
NEWS_C7A34B799EDE170444BA1537F0968270.JPG
NEWS_D7A968D4FE81D9A71A88ACEA1BFF8E08.JPG

(点击大图查看更多)

联系人:雷璨祎

联系方式:028-85540074

简历投递邮箱:

cdjtjthr@163.com

06

成都文化旅游发展集团有限责任公司

岗位和条件要求一览表

NEWS_06DF19F831E299C95C838E14727E8AAC.JPG

(点击大图查看更多)

联系人:周老师

联系方式:028-81298956

招聘网址:https://jobs.51job.com/all/co2104088.html

07

成都轨道交通集团有限公司

岗位和条件要求一览表

NEWS_1990E958D40727B004637DAF9FF858BA.JPG

(点击大图查看更多)

联系人:罗浚译

联系方式:028-68442286

简历投递邮箱:

renliziyuanbu@cdmtr.net

08

成都环境投资集团有限公司

岗位和条件要求一览表

NEWS_8D1926A2191996602FBCFCB735D4444F.JPG
NEWS_B0CECA66240D49033390B587E1CA3DD4.JPG
NEWS_047D0C8084AD5D8B49A0B1DF1830027F.JPG
NEWS_9769AFB0042D39728A4108E422F77D81.JPG

(点击大图查看更多)

联系人:王老师

联系方式:028-85919596-5012

招聘网址:https://xiaoyuan.zhaopin.com/com ... uctId=1&channelId=2

09

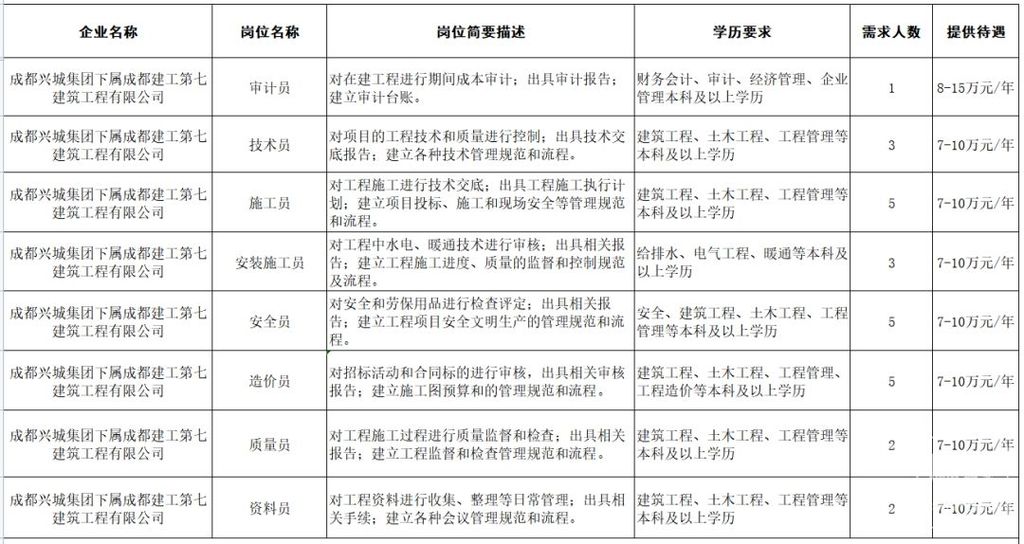
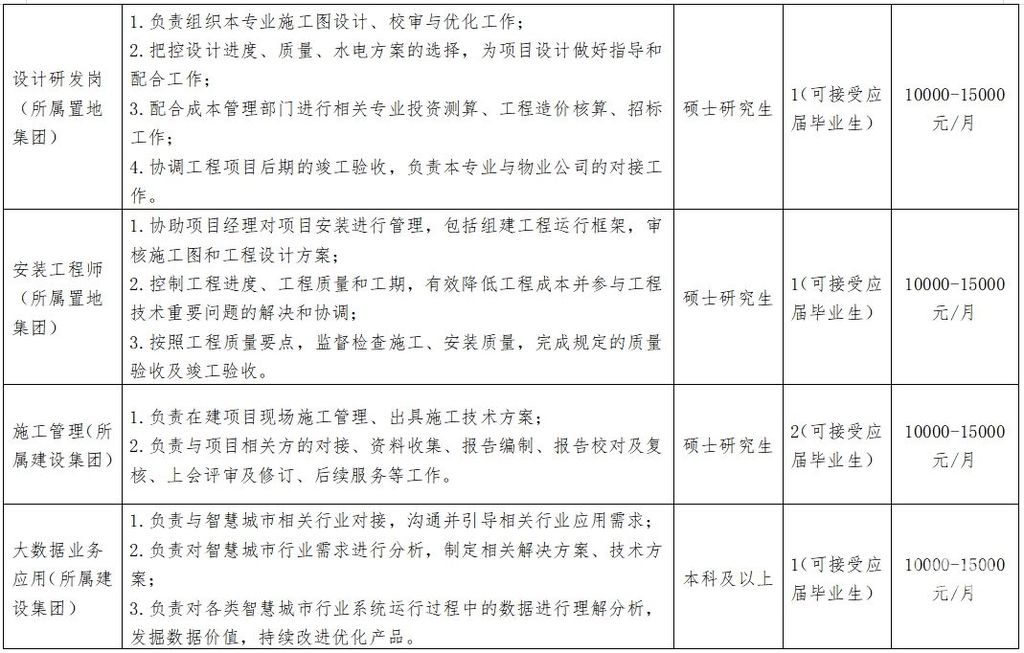
成都兴城投资集团有限公司

岗位和条件要求一览表

NEWS_6D19C654F5EC03E7BE42D6A86A0C7FF5.JPG
NEWS_64238176BEAE8633C13FE3245046C6D6.JPG

(点击大图查看更多)

联系人:李伶玥

联系电话:028-86911201

简历投递邮箱:

cdjzhaopin@cdceg.com.cn

岗位和条件要求一览表

NEWS_72FC9857A24C1EA5D091AA5542BBD9CC.JPG

(点击大图查看更多)

联系人:杨晨

联系方式:028-65709238

简历投递邮箱:

chengduerjian@163.com

岗位和条件要求一览表

NEWS_919E9814BBB115B796D8B0F0D77C0F9D.JPG

(点击大图查看更多)

联系人:龙滔

联系方式:028-84444507

简历投递邮箱:

cdjgsj@126.com

岗位和条件要求一览表

NEWS_547B0439A19AC84C271853E464CBA57F.JPG

(点击大图查看更多)

联系人:罗倩

联系方式:028-87641107

简历投递邮箱:

cdwjhr@163.com

岗位和条件要求一览表

NEWS_FEBFF0D33473BB15D049F0D6C1FCF2BF.JPG

(点击大图查看更多)

联系人:付海兵

联系方式:028-87731656

简历投递邮箱:

446708692@qq.com

岗位和条件要求一览表

NEWS_EF4D2097974D4C1D910DC4BEC7E838B0.JPG

(点击大图查看更多)

联系人:王玲

联系电话:028-84315974

简历投递邮箱:

qjrenli@163.com

岗位和条件要求一览表

NEWS_AC22A4CD28C7D0AFC8B954FE1BB79413.JPG

(点击大图查看更多)

联系人:张涵信

联系方式:19182157042

简历投递邮箱:

352256142@qq.com

岗位和条件要求一览表

NEWS_BE92644E2C95B560F76DA20294107F6D.JPG

(点击大图查看更多)

联系人:汪小棋

联系方式:028-87685352

简历投递邮箱:

cdjg9@qq.com

岗位和条件要求一览表

NEWS_2D0AC9C9B563C8D261A3E509D2A46D9B.JPG

(点击大图查看更多)

联系人:王琳/夏芸露

联系方式:028-69086258

简历投递邮箱:

7691096@qq.com

岗位和条件要求一览表

NEWS_FCBEE7DCBD3FE67F6946B277BE44BDBB.JPG

(点击大图查看更多)

联系人:周莹

联系方式:028-86699107

简历投递邮箱:

410602307@qq.com

岗位和条件要求一览表

NEWS_D91C3093CBBEA7E10AE0077752835080.JPG

(点击大图查看更多)

联系人:张月

联系方式:028-83333957/84216939

简历投递邮箱:

957098153@qq.com

岗位和条件要求一览表

NEWS_7E590843C3AEAB5F3939F3A793EA91F0.JPG

(点击大图查看更多)

联系人:郑莉鸿

联系方式:18782256293

简历投递邮箱:

1060678702@qq.com

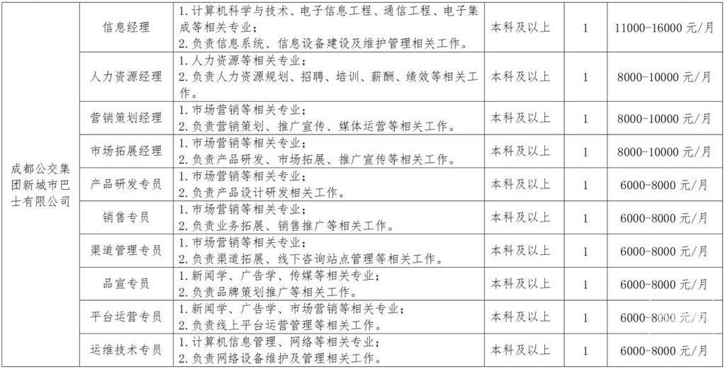
10

成都市公共交通集团有限公司

岗位和条件要求一览表

NEWS_DC6FDD96269887CF89F0BA9E8EDADDAF.JPG
NEWS_ED40F604930C0E29321E3943C840927F.JPG

(点击大图查看更多)

联系人:刘媛媛

联系方式:028-85092660

简历投递邮箱:简历邮件名称请按“应聘岗位-姓名-学历-专业”格式命名,投递至对应邮箱。

1.成都公交集团:cdgjhr2019@163.com

2.保修公司:274234597@qq.com

3.运兴公司:739093493@qq.com

4.星辰公司:82038653@qq.com

5.新城市公司:313455356@qq.com

11

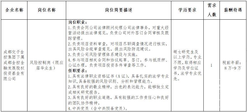
成都交子金融控股集团有限公司

岗位和条件要求一览表

NEWS_BA093791F03DA7C38676258F6F231F70.JPG

(点击大图查看更多)

联系人:余老师

联系方式:028-83330327

简历投递邮箱:

cdjkhr@cd-jk.com

招聘网址:

www.cd-jk.com/position.aspx

12

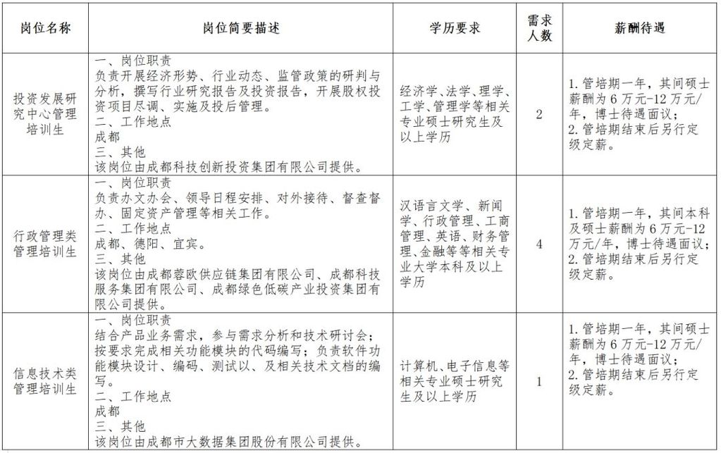
成都益民投资集团有限公司

岗位和条件要求一览表

NEWS_900B5795B4B18DA51DFA401C2962C75F.JPG

(点击大图查看更多)

联系人:周仁发

联系方式:028-84472924

简历投递邮箱:

zhourenfa@cdlsgroup.com

岗位和条件要求一览表

NEWS_26D617B680639D6FBBDCEED19A80500A.JPG

(点击大图查看更多)

联系人:刘文君

联系方式:18780229297

简历投递邮箱:

ymkj20210701@163.com

13

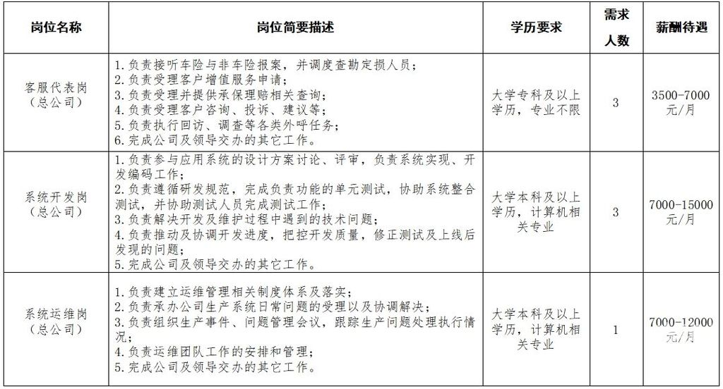
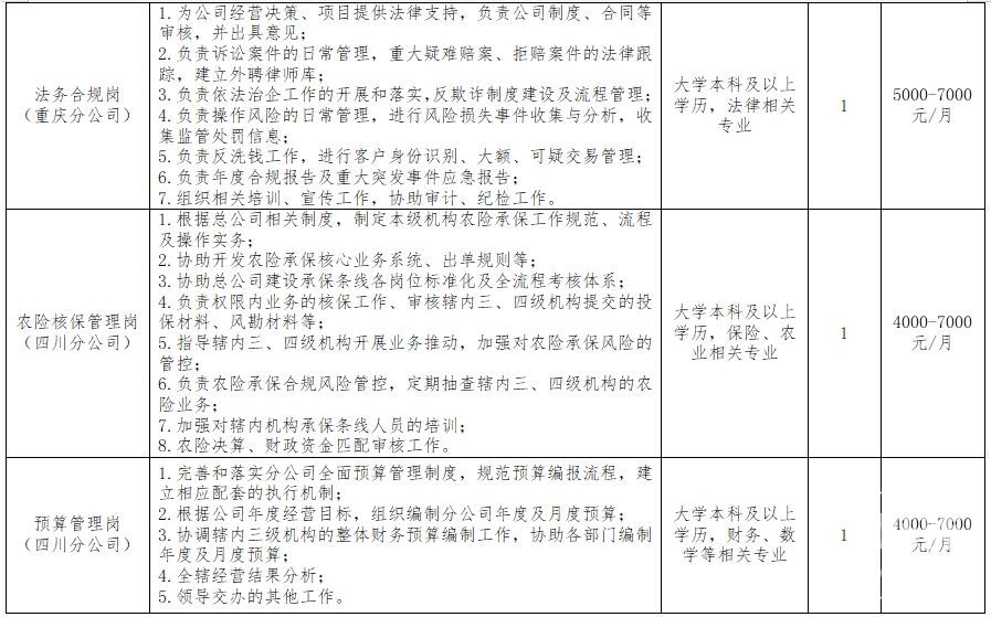
锦泰财产保险股份有限公司

岗位和条件要求一览表

NEWS_9FD5EB1C17A16158CA91CA3B20C1A09D.JPG
NEWS_9BDB172B66E0C1BE63FA59455D9A4F1B.JPG
NEWS_9311D2980DE8DB24D6B1FFA95D90A02C.JPG

(点击大图查看更多)

联系人:张雅婷

联系方式:028-85181232

简历投递邮箱:

zhaopin@ejintai.com

14

成都设计咨询集团有限公司

岗位和条件要求一览表

NEWS_85926D1EE579C68EABD93F4ADAA34278.JPG

(点击大图查看更多)

联系人:王娟

联系方式:13551150145

简历投递邮箱:

1093461727@qq.com

打赏

微信扫一扫,转发朋友圈

已有 73 人转发至微信朋友圈

   本贴仅代表作者观点,与麻辣社区立场无关。
   麻辣社区平台所有图文、视频,未经授权禁止转载。
   本贴仅代表作者观点,与麻辣社区立场无关。  麻辣社区平台所有图文、视频,未经授权禁止转载。

发表于 2022-8-14 09:47 | 显示全部楼层
高级模式 自动排版
您需要登录后才可以回帖 登录 | 注册

本版积分规则

复制链接 微信分享 快速回复 返回顶部 返回列表 关闭