麻辣社区-四川第一网络社区

校外培训 高考 中考 择校 房产税 贸易战
阅读: 10655|评论: 5

[四川群众呼声] 任凯实名控告四川省高级法院法官葛庆有案不立,压案不查,有罪不究,玩忽职守

[复制链接]

发表于 2022-9-2 10:33 | 显示全部楼层 |阅读模式
任凯实名控告四川省高级法院法官葛庆有案不立,压案不查,有罪不究,玩忽职守
控告人:任凯 ,身份证号:510102196709298410,住址:成都市青羊区同德街2号5栋1单元3号,电话:18040316307
被控告人:葛庆,职务:四川省高级法院行政庭庭长,地址:成都市金牛区蜀汉路265号
控告请求:
一、葛庆在审判活动中以程序空转的方式徇私枉法,不查明二审法院直接使用变造的证据和帮助变造证据并损毁证据,枉法作出(2020)川行申1122号裁定书;
二、葛庆包庇二审法官刘静在(2020)川01行终346号行政案的审判活动中故意违背事实和法律作枉法裁判;
三、请求对葛庆包庇刘静在审判活动中故意毁灭证据和葛庆包庇刘静在审判活动中故意违背事实和法律作枉法裁判的犯罪行为依法追责;
四:追究(2019)川0104行初73号判决书、(2020)川01行终346号判决书及(2020)川行申1122号裁定书故意徇私枉法和枉法裁判的责任。
事实和理由:
一:葛庆包庇一审法官马琳隐匿以下31页被三级法院采信的伪证:
1:四川省高级人民法院王世樑于2019年4月19日的第一次《询问笔录》4页及《权利义务告知书》1页。
2:四川省人大信访办原主任罗林于2019年5月13日的第一次《询问笔录》2页以及《权利义务告知书》1页;
3:四川省人大信访办原主任罗林于2019年5月14日的第二次《询问笔录》4页及《权利义务告知书》1页。  
4:2019年5月13日四川省人大信访办原主任罗林的《辨认笔录》2页及《辨认照片》2页;
5:四川省人大信访办李兆淞于2019年5月14日第一次《询问笔录》4页及《权利义务告知书》1页。
6:2019年5月13日四川省人大信访办李兆淞《辨认笔录》2页及《辨认照片》2页。
7:武警李健于2019年5月15日的第一次《询问笔录》4页及《权利义务告知书》1页。(1至7项共31页)
总之,(2019)川0104行初73号行政案正卷卷宗中缺少的31页证据是在锦江分局提交锦江法院的《证据清单》(一)中有记录的;是成都市锦江区人民法院诉讼服务中心《递交材料收据》于2019年8月21日也有记录的;是2019年10月24日锦江法院公开开庭庭审时锦江分局作为任凯拦截法院警车的证据,提交锦江法院当庭质证过的、记录在《法庭审判笔录》(第一次)中的证据;也是(2019)川0104行初73号行政案判决书中作为锦江法院认定任凯拦截法院警车的证据采信(被一审、二审及再审法院均采信),并记录在一审、二审及再审判决书及裁定书中的证据;又是与认定任凯是否于2019年4月2日14时40分左右在四川省人大门口拦截法院警车的事实相关的重要证据。这些证据是成都市公安局锦江分局民警谷锐,串通川高院王世樑、省人大罗林、李兆淞及武警李健提交锦江法院的报复陷害因为李淑芳诉成都市司法局(2017)川01行终225号行政案的冤判而上访的合法上访人任凯的伪证。
任凯认为上述31页证人证言等证据在2019年10月24日当庭庭审质证中,任凯已经看见锦江分局已经对名称、电话等隐私部分作了遮盖处理,所以不存在因为隐私原因需要将上述证据放在副卷中的理由。
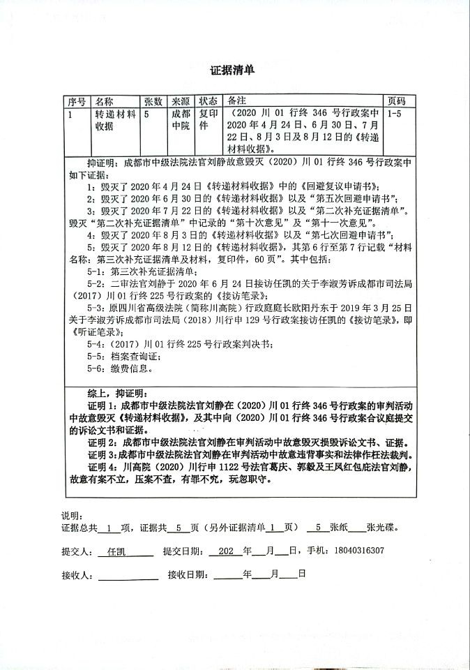
二:葛庆包庇二审法官刘静故意毁灭、隐匿的证据如下:
1:毁灭了2020年4月24日《转递材料收据》中的《回避复议申请书》;
2:毁灭了2020年6月30日的《转递材料收据》以及“第五次回避申请书”;
3:毁灭了2020年7月22日的《转递材料收据》以及“第二次补充证据清单”。毁灭“第二次补充证据清单”中记录的“第十次意见”及“第十一次意见”。
4:毁灭了2020年8月3日的《转递材料收据》以及“第七次回避申请书”;
5:毁灭了2020年8月12日的《转递材料收据》,及其第6行至第7行记载“材料名称:第三次补充证据清单及材料,复印件,60页”。其中包括:
5-1:第三次补充证据清单;
5-2:二审法官刘静于2020年6月24日接访任凯的关于李淑芳诉成都市司法局(2017)川01行终225号行政案的《接访笔录》;
5-3:原四川省高级法院行政庭庭长欧阳丹东于2019年3月25日关于李淑芳诉成都市司法局(2018)川行申129号行政案接访任凯的《接访笔录》,即《听证笔录》;
5-4:(2017)川01行终225号行政案判决书;
5-5:档案查询证;
5-6:缴费信息。
三:成都中院法官刘静,锦江法院法官马琳故意采信锦江分局谷锐伪造的证据,捏造事实,打击报复,枉法裁判。川高院法官葛庆故意有错不纠错,徇私舞弊,玩忽职守。
1:任凯于2019年10月24日在锦江法院当庭指出锦江分局谷锐提交光盘中2019年“4月2日上访视频”(四川省人大中南大街门口,共7分41秒。从2019年4月2日14:41:42至14:49:28)(中南大街出入口)(即录像4)是伪证。
(1)法院警车在省人大门口停留不超过4分钟,伪造的录像4显示法院警车在省人大门口停留接近8分钟,明显不真实。锦江分局的证人罗林、李兆淞及李健都证实警车在省人大门口停留“大概就是三、四分钟时间。”
(2)而且录像4这段近8分钟的短短的录像竟然有9次停顿切换,证明这段录像4属锦江分局故意编辑裁剪后伪造的证据。任何剪辑编辑的视频证据都不能作为认定案件的依据,因为它不能还原事实真相,属于应当排除的无效证据。锦江分局提供2019年4月2日的省人大门口任凯的拦车录像4,但是锦江分局没有提供任凯申请锦江法院依法调取的完整连续的应该永久保存的作为证据使用的原始视频,就是伪造证据,司法腐败。
(3)A:录像4与2019年4月2日执法仪071300@2019-04-0213-37-28;13:33:48至13:37:28;(录像3)自相矛盾。录像3可见任凯等上访人员于2019年4月2日13时34分左右被强制带上大巴车。(任凯等上访人员后来离开四川省人大门口到金牛区赖家店分流中心(简称分流中心),且应该是锦江分局执法记录仪的视频。)录像4该段录像时间记录显示“14时41分到14时48分”是在任凯等上访人员于“13时34分到13时37分”已经离开省人大大门口到达金牛区赖家店分流中心后,怎么还会有录像4该段录像时间记录显示“14时41分到14时48分”任凯依然在省人大门口拦截围堵法院警车的录像?
B:执法仪071300@2019-04-02-13-18-46;13:13:49至13:18:45;(录像5,2019年4月2日)录像5显示:川高院王世樑于2019年4月2日13时15分左右已经从大门进入四川省人大,法院警车也离开省人大大门了。
(4)录像4可见任凯在法院警车停下后,左边已经有4-5人后才跟随大家过去,法院警车右前边共有4-7人,整个现场有十几人,任凯始终在别人后面,未在警车前面停留。但是锦江分局仅抓捕任凯,选择性执法,明显是故意串通省人大及川高院打击报复陷害合法上访人任凯,不公平、不公正。因为当时任凯不认识钟玉兰,锦江分局没有任凯在警车右前边单独伙同在警车左后边的钟玉兰拦截警车的证据;省人大罗林及武警李健也在警车现场。任凯在罗林旁边,在李健对面(中间是警车)。由于川高院王世樑仅仅指控几个中老年妇女拍打车窗、在警车前拦截,没有指控男性任凯拦车;任凯又始终在别人后面安静站立,即使任凯当时在现场,锦江分局也没有任凯伙同钟玉兰或单独拦截警车的证据及事实。如果任凯拦截警车,罗林、李健及在场其他人也拦截警车。为什么锦江分局不拘留在场的罗林、李健等人?
(5)锦江分局提交一张光盘及二张纸质图片证据没有《调取证据通知书》及《接受证据清单》;光盘没有制作方法、制作时间、制作人和证明对象等文字说明,严重违反程序,属于“严重违反法定程序收集的证据材料;”不合法,不能作为证据使用。
四:成都锦江法院法官马琳至今拒绝为原告依法复制誊录证据。葛庆拒不处理。
至今原告任凯依然没有依法复制誊录到(2019)川0104行初73号行政案2019年10月24日的全程同步《庭审录音录像》、正卷卷宗备用袋中的7页证据(任凯于2019年12月30日提交的“第四次行政行为保全申请书”、“申请第二次公开开庭审理及要求相关行政执法人员出庭说明等的申请书”------案件卷宗后面备用纸袋子中锦江分局于2019年9月5日提交的“不复制锦江分局光盘证据给原告任凯”的《情况说明2》。锦江法院没有将正卷卷宗中的这7页纸质证据复制在电子卷宗中。);锦江分局提交锦江法院当庭质证过,并被三级法院采信作为任凯拦截法院警车的关键证据,又记录在三级法院的判决书、裁定书中的卷宗正卷中的光盘、隐匿在卷宗副卷中的31页证人证言、辨认笔录等证据。锦江法院严重违反审判程序,公然阻止原告任凯充分获得证据,充分发表意见;玩忽职守,枉法裁判。审判程序不合法,导致审判实体的结果也就不合法。
锦江法院必须复制誊录证据给原告任凯的理由如下。
锦江区法院法官马琳在(2019)川0104行初73号及成都中院法官刘静在(2020)川01行终346号案件的审理活动中违反《行政诉讼法》第三十二条第(二)项“当事人和其他诉讼代理人有权按照规定查阅、复制本案庭审材料,但涉及国家秘密、商业秘密和个人隐私的内容除外。”违反《最高人民法院关于人民法院庭审录音录像的若干规定》法释〔2017〕5号第十一条“当事人、辩护律师、诉讼代理人等可以依照规定复制录音或者誊录庭审录音录像,必要时人民法院应当配备相应设施。”
锦江法院拒绝任凯复制誊录的证据可以证明:
1:锦江分局民警谷锐变造光盘2019年“4月2日上访视频”14时41分至14时48分录像(录像4),伪造31页证人证言、辨认笔录;
2:证明锦江法院法官马琳包庇锦江分局民警谷锐,继续变造全程同步《庭审录音录像》,变造《法庭审判笔录》《告知笔录》,隐匿31页锦江分局提交锦江法院的31页证人证言伪证。
3:锦江法院马琳没有公开开庭审理质证完全部光盘中的证据,对于任凯拦截法院警车的关键时间争议问题没有审理清楚。对于任凯在庭审中提出的许多争议问题(锦江分局都没有当场答复或补充)没有查明事实真相。二审法院也没有再次公开开庭质证审理完全部证据,查明争议的焦点问题。
综上:二审法官刘静故意违背事实、故意违反证据规则,故意违反法律,严重违反审判程序,故意毁灭证据,故意包庇锦江区人民法院损毁、隐匿证据,并包庇一审法官马琳公然变造全程同步《庭审录音录像》,篡改《法庭审判笔录》,故意采信伪造的证据,捏造的事实,做出枉法的(2020)川01行终346号行政判决书,强行制造成都市的聶树斌案川高院法官葛庆包庇二审法官刘静,玩忽职守。
法律面前人人平等,任凯承诺如果控告不实勇于承担诬告陷害罪的责任。
此致
                        
控告人:任凯           手机18040316307
                                      
2022   9 2  


成都市中级法院(2020川01行终346号行政案被法官刘静毁灭的证据清单.jpg
2020年4月24日转递材料收据成都市中华及法院(2020川01行终346号行政案的回避复议申请书-.jpg
2020年6月30日转递材料收据成都市中级法院(2020川01行终346号行政案-.jpg
2020年7月22日转递材料收据成都市中级法院(2020川01行终346号行政案-.jpg
2020年8月3日成都中院转递材料收据-.jpg
2020年8月12日转递材料收据任凯在成都中院-.jpg
打赏

微信扫一扫,转发朋友圈

已有 85 人转发至微信朋友圈

   本贴仅代表作者观点,与麻辣社区立场无关。
   麻辣社区平台所有图文、视频,未经授权禁止转载。
   本贴仅代表作者观点,与麻辣社区立场无关。  麻辣社区平台所有图文、视频,未经授权禁止转载。

 楼主| 发表于 2022-9-2 11:11 | 显示全部楼层
最高法:7 种情形致错案将终身追究
政务:昭通市昭阳区人民法院 2022-09-01 16:09


最高人民法院错案追究办法

最高法规定审判人员7种情形致错案将终身追究

最高法规定审判人员哪7种情形致错案将终身追究?

一、必须追责的七种情形 :

1、审理案件时有贪污受贿、徇私舞弊、枉法裁判行为的;

2、违反规定私自办案或者制造虚假案件的;

3、涂改、隐匿、伪造、偷换和故意损毁证据材料的,或者因重大过失丢失、损毁证据材料并造成严重后果的;

4、向合议庭、审判委员会汇报案情时隐瞒主要证据、重要情节和故意提供虚假材料的,或者因重大过失遗漏主要证据、重要情节导致裁判错误并造成严重后果的;

5、制作诉讼文书时,故意违背合议庭评议结果、审判委员会决定的,或者因重大过失导致裁判文书主文错误并造成严重后果的;

6、违反法律规定,对不符合减刑、假释条件的罪犯裁定减刑、假释的,或者因重大过失对不符合减刑、假释条件的罪犯裁定减刑、假释并造成严重后果的;

7、其他故意违背法定程序、证据规则和法律明确规定违法审判的,或者因重大过失导致裁判结果错误并造成严重后果的。

 楼主| 发表于 2022-9-2 13:33 | 显示全部楼层
四川省纪委监察委,四川省政法委不管吗?

发表于 2022-9-20 10:45 | 显示全部楼层
都没转给相关单位

 楼主| 发表于 2022-9-20 21:36 | 显示全部楼层
为什么不转办?四川省纪委,四川省政法委,四川省高级法院为什么不管管?答复。
发表于 2022-9-21 18:20 来自麻辣社区客户端 | 显示全部楼层
现在已经没有王法了
高级模式 自动排版
您需要登录后才可以回帖 登录 | 注册

本版积分规则

复制链接 微信分享 快速回复 返回顶部 返回列表 关闭