麻辣社区-四川第一网络社区

校外培训 高考 中考 择校 房产税 贸易战
阅读: 6465|评论: 3

[转帖] 新疆库尔勒:一市民从方舱送医后医治无效死亡,将依法处理责任人

[复制链接]

发表于 2022-11-9 21:10 | 显示全部楼层 |阅读模式
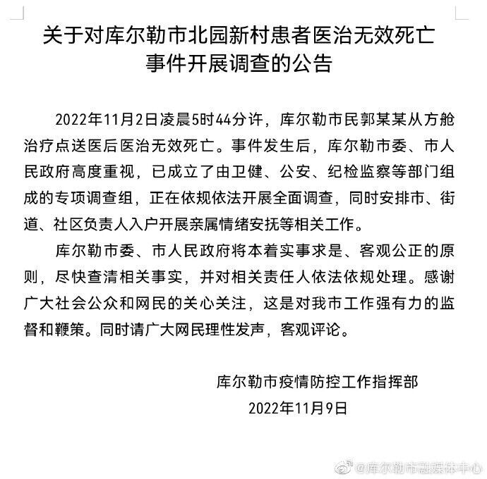
            @库尔勒市融媒体中心 微博11月9日消息,11月2日凌晨5时44分许,库尔勒市民郭某某从方舱治疗点送医后医治无效死亡。事件发生后,库尔勒市委、市人民政府高度重视,已成立了由卫健、公安、纪检监察等部门组成的专项调查组,正在依规依法开展全面调查,同时安排市、街道、社区负责人入户开展亲属情绪安抚等相关工作。库尔勒市委、市人民政府将本着实事求是、客观公正的原则,尽快查清相关事实,并对相关责任人依法依规处理。
打赏

微信扫一扫,转发朋友圈

已有 51 人转发至微信朋友圈

   本贴仅代表作者观点,与麻辣社区立场无关。
   麻辣社区平台所有图文、视频,未经授权禁止转载。
   本贴仅代表作者观点,与麻辣社区立场无关。  麻辣社区平台所有图文、视频,未经授权禁止转载。

 楼主| 发表于 2022-11-10 07:37 | 显示全部楼层
1000
dxp

发表于 2022-11-10 09:50 | 显示全部楼层
不在新疆的人,知道现在新疆是啥情况吗,人们心里都咋想的吗
dxp

发表于 2022-11-10 09:51 | 显示全部楼层
死因是什么?为什么不报道?
高级模式 自动排版
您需要登录后才可以回帖 登录 | 注册

本版积分规则

复制链接 微信分享 快速回复 返回顶部 返回列表 关闭