|
5901| 2
|
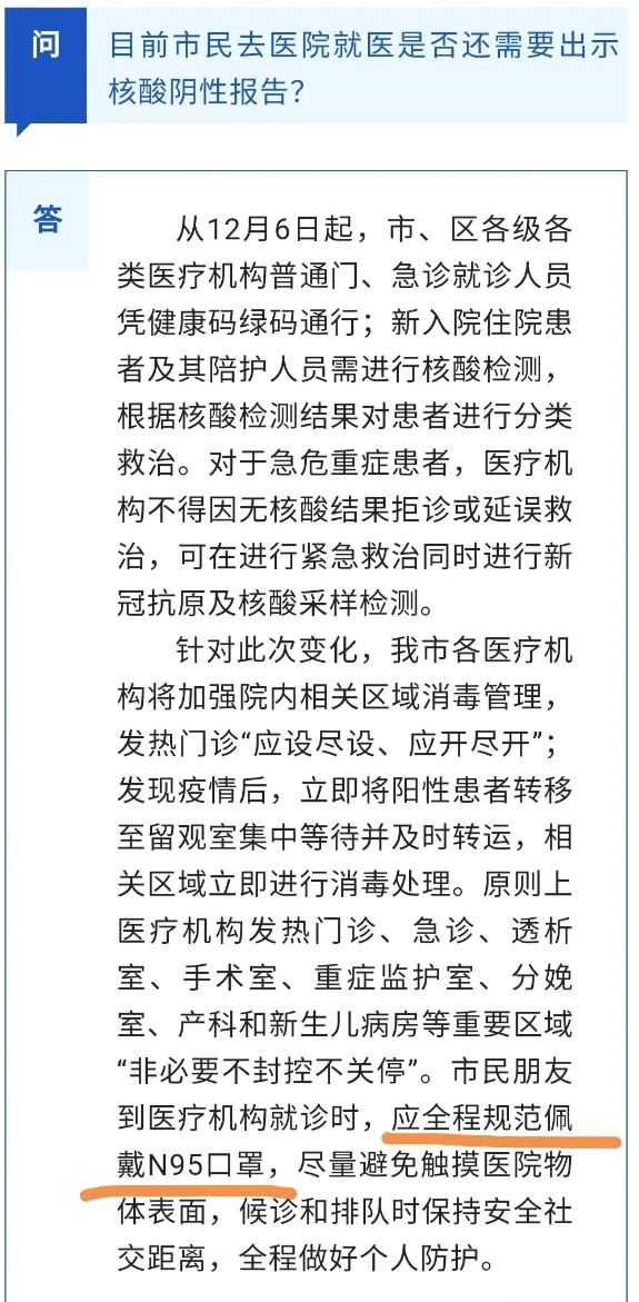
[四川群众呼声] 成都从今天开始,去医院看病应全程佩戴N95口罩。。为什么一般口罩不行?[已回复] |

赞
打赏
微信扫一扫,转发朋友圈 已有 47 人转发至微信朋友圈 本贴仅代表作者观点,与麻辣社区立场无关。麻辣社区平台所有图文、视频,未经授权禁止转载。 本贴仅代表作者观点,与麻辣社区立场无关。 麻辣社区平台所有图文、视频,未经授权禁止转载。
| ||
满意(0)
不满意(0)
| ||