麻辣社区-四川第一网络社区

校外培训 高考 中考 择校 房产税 贸易战
阅读: 8001|评论: 2

[转帖] 《狂飙》高启强的原型,下手比电视剧更狠,演戏比张颂文还绝

[复制链接]

发表于 2023-2-1 07:09 | 显示全部楼层 |阅读模式
           这个春节假期,最热的话题莫过于热播剧《狂飙》了。
打赏

微信扫一扫,转发朋友圈

已有 64 人转发至微信朋友圈

   本贴仅代表作者观点,与麻辣社区立场无关。
   麻辣社区平台所有图文、视频,未经授权禁止转载。
   本贴仅代表作者观点,与麻辣社区立场无关。  麻辣社区平台所有图文、视频,未经授权禁止转载。

 楼主| 发表于 2023-2-1 07:16 | 显示全部楼层
  这部在央视8台和爱奇艺播放的扫黑除恶题材电视剧,一经上映就成了全网热点,大家都在热烈讨论剧情,二创剪辑的视频也不断井喷。



  《狂飙》之所以勾人,是因为里面的剧情和人物设定,很多都是根据真实的社会事件和民生问题为素材而改编的,所以让人感觉更真实更接地气。

  而观众们关注度最高的角色,是最大的反派高启强。他在现实中就有原型,这个原型大佬,无论是下手的狠劲,还是做事的心理素质、演戏的水平,比高启强有过之而无不及。

  他就是曾经公认的四川“首富”刘汉,辉煌时和高启强一样做到了政协委员,最终没能逃出法网:



  一切的一切,都要从60年前说起。

  1965年,刘汉出生于四川省广汉市,是五个孩子里的老三。



  ▲刘汉全家福

  二姐刘小平后来在刘汉的汉龙集团里担任财务总监,老五刘维则是刘汉团伙中的重要人物,脏活大多是他出面。

  云贵川是山区,个子普遍很矮,刘汉是个高个,成了校篮球队的中锋。

  但每次重要比赛时,他都没机会,学校都让高干子弟们上场。也许,那时候的他已经明白,中国的社会就是“关系”的社会。

  等出来参加工作之后,刘汉在赌博游戏厅结识了一批“操哥”,四川话中,操哥和古惑仔一样,说的是没有正经职业,混社会的人。凭借高超的技术,刘汉成了“操哥”们的军师,也通过打游戏赚了不少钱。

  说起来,刘汉一开始也老实本分过。

  1983年,刘汉高考落榜后,进入四川广汉的广宇化工厂成为了一名焊工。在这里工作,味道难闻伤眼睛,辛苦干活却赚不到多少钱。于是,1986年,刘汉辞职了。

  那时候,木材生意看上去很有赚头,当时林场的木头一方80元,市面上的售价是120-130元,刘汉开始到卖木头。

  但是吧,老实本分做生意是挣不到钱的,木头的运费一般在55元左右,这一加上去,80+55=135元,按照市面价格卖,还得倒贴5元。

  刘汉经过一番“调研”和思考,立马有了主意:偷工减料,降低成本。最后,靠着这招,他赚到了几万块钱。

  1989年,刘汉又做起了“跳楼货”,也就是诈骗,当时,刘汉注册了一堆皮包公司,用很少的定金去外面和厂家签合同,把货物拉回到广汉卖,货物卖掉之后,他就把公司注销,直接人间蒸发,厂家怎么也追不回货款,这个利润就比吭哧吭哧拉木头强不少。挣到钱之后,他在广汉桂园街盖起了一排简易的门面,做起建材、木材、成品油的生意,卖货也更加方便了。

  但这,仍然不能满足他的胃口。

  想挣大钱的刘汉,又品了那句话:中国的社会就是“关系”的社会。

  于是,他开始从官员们身边寻找商机。为了做大做强,刘汉和人合伙,在广汉市租了一个三层小楼,办了一个座机电话,花了6000块将号码挂在电话黄页上,挂靠在当地的平原实业发展有限公司,因为这公司是广汉体改委下属的公司,背靠衙门好乘凉。

  为了打通关系,刘汉三天两头往体改委跑,但是一直没能见到大领导的面。后来,他打听到,这个领导爱好玩麻将,于是托人介绍上了牌桌,拼命输钱给他,没过多久,就把事儿办成了。

  到后来,刘汉的买卖越做越大,干脆直接把平原实业并购了。

  刘汉的前妻杨雪曾告诉警方:“刘汉经常会带我跟他们一起吃饭,期间,刘汉会送给他们黄金、翡翠等,价值有几十万,也有几百万,有时候还会通过赌博的方式,向他们行贿。”

  按说已经发了大财,但刘汉不满足,1993年,刘汉拿着自己的积蓄进军期货市场,这回他像个上班族一样,每天早上七点搭乘班车到成都红庙子市场,晚上再坐车回来。



  ▲成都红庙子市场

  转身杀入金融业,凭啥呢?当时的刘汉可是有“内幕消息”的“高手”。

  当时中国钢材现货市场低迷,价格是2800元/吨,成钢、重钢的库存产品堆积如山,就是卖不出去,但是期货市场的钢材却被爆炒到了3500元/吨。现货价格比期货价格低20%,这个差额就是商机。

  于是,刘汉拿出所有资金以3000元/吨的价格收购了两家公司的库存产品,然后拿到期货市场沽空,就这样,利用杠杆,刘汉是钱也挣了,货也到手,成钢接近四万吨的钢材全部收入囊中。后来国家开始大规模实行工业化,钢材成了刚需,刘汉低价屯的钢材全部高价卖出。

  靠着多次利用现货和期货两手操作,刘汉在两年内就赚了上亿的钱。

  不过,经常使阴招的刘汉,也会被别人盯上。

  1996年,刘汉在期货交易中设了“跳楼货”式的骗局,让北京富豪袁宝璟损失了近9000万元,而刘汉自己赚得是盆满钵满。

  这袁宝璟可是考上中国政法大学的高材生,在商界被称为“收购大王”、“北京的李嘉诚”,心气很高,没留神着了一个小伙子的道,怎么能咽下这口气。而且,刘汉在期货市场可以说是百战百胜,更让袁宝璟觉得,有刘汉在,他就发不了财。

  于是,袁宝璟找到弟弟袁宝琦,安排他将刘汉除掉。袁宝琦找到了曾是辽阳市刑警大队专案中队队长的汪兴,此时的汪兴已经辞职下海,在生意场上正一败涂地。袁宝琦让汪兴除掉刘汉,承诺事成之后给他16万。

  1997年2月1日晚上,汪兴带人来到广汉干活。当时汪兴已经找准机会,开枪对准了刘汉,但是扣动扳机的瞬间,刘汉突然一侧身,子弹只打中了刘汉的手臂,让他捡回了一条命,最后刘汉的司机带着他扬长而去。

  汪兴则连夜逃回了东北,他想找袁宝琦要钱,但袁宝璟觉得,你这任务都没完成,人还活着,拒绝支付16万酬劳。

  汪兴也是个狠人,立刻反咬一口,说如果袁宝璟不给钱,他就曝光。

  当时的袁宝璟在全国名气非常大,他虽然在期货市场被刘汉坑了很多钱,但底子还是很厚,这种黑料也是不能见报的。袁宝璟被汪兴纠缠得烦了,转头又雇凶杀了汪兴。

  之后东窗事发,袁宝璟兄弟三人皆被执行死刑。



  ▲袁宝璟

  这一波黑吃黑,刘汉远远地坐收了渔翁之利,少了一个对手。

  但这次事件后,刘汉意识到自己时刻充满着危险,他开始让弟弟刘维担任起了自己的安保工作。

  刘维早就干起了黑社会生意,游戏厅、赌博机,都是他在经营,很快安排了一个小弟给刘汉开车,还给他配备了手枪,24小时保护刘汉的安全。

  接着,刘汉和刘维又组织了一伙“保卫队”,名义上是给公司招保安,实际上是招了一群亡命之徒,还动用关系,买了很多枪支弹药。

  装备有多牛呢?他的“保安部”拥有“六四”式手枪、小口径手枪、冲锋枪、勃朗宁手枪等各类枪械,还有配备手榴弹。多年后警方收缴上来的,就有军用手榴弹3枚、各类枪支20支、子弹677发、钢珠弹2163发。

  除了装备好,刘汉刘维两兄弟还经常给保安队洗脑,告诉他们要为公司敢打敢拼,如果出了事,刘汉也会利用自己的人脉保他们无事。

  解决完安保问题之后,刘汉也觉得,长期在期货市场也不安全,还得有个实业的外壳,让自己成为企业家、实业家。

  于是,刘汉成立了汉龙集团,注册资金高达9998万元,注册地在绵阳。

  这一回,刘汉躲在幕后当起了实控人,汉龙集团的法人代表名叫蒲万昌,应该只是刘汉手下的一个员工。

  带着大队人马,刘汉刘维两兄弟开始涉足绵阳的娱乐产业,逐步垄断了绵阳的游戏机、赌博机。

  1998年,刘汉又开始进军房地产,成立了新的公司——绵阳小岛建设开发有限公司,竞标获得了绵阳小岛的开发资格。

  一搞工程,保卫队的作用就显现了。

  在拆迁时,刘汉的手下威胁殴打当地村民,尽管补偿款极低,但大部分人都签字同意。当然也有钉子户,熊伟就因为母亲身体原因,硬是不愿意拆迁,结果被刘汉的手下唐先兵活活打死。事后,在刘汉的保护下,唐先兵不仅不用坐牢,还大摇大摆又来到村里。

  知道了这件事,其他村民更是不敢惹他们,毕竟保命最重要。

  而多年后,唐先兵说:“出事后我毫发无损,这让我胆子一下子大起来,为了公司以后我什么事都敢做了,杀人不带怕的。”

  除了管拆迁和修桥盖房,刘汉的手下还逐步垄断了当地的采砂、建筑建材等相关行业。

  这一来,仇家又多了。

  1999年2月,绵阳另一黑道人物“大叫花”王永成喝醉了酒,扬言要炸掉汉龙集团,这些话就传到了刘汉的耳朵里。

  10多天后,王永成被刘汉手下孙华君派人枪杀。

  视人命如草芥的刘汉,到后来甚至可以因为一点小事就杀人,有一次,他怀疑老邻居梁世齐私吞3万元养狗费,直接派人将其杀害,而梁世齐的家人曾对他有恩情。

  不仅刘汉本人歹毒,他的手下也黑。2002年,刘汉一名手下在一家会所里看中了一个姑娘,但是这个姑娘是服务员,死活不从。刘汉的手下不理会这些,直接开始砸场子,中间还死了一个人,都没有人敢去举报。



  当时的百姓都不敢直呼刘汉刘维兄弟二人的名讳,提起他们都是用“那家人”代替。

  刘汉一边清除对手,一边继续和地方上的官员们拉关系,据说,当时他强大到能影响了当地的人事任免。

  之后,刘汉先后拿下绵阳好几个大型项目,包括4000万的汉龙大桥,9000万的绵阳迎宾大道,还有著名的“四姑娘山风景区”等等。

  在2006年,汉龙集团甚至投资开发了绵阳到遂宁的高速公路项目。

  2000年,刘汉又将汉龙集团的公司总部搬到了成都,在这里,他搭上了神秘商人周某,开始涉足水利建设和旅游行业。

  为了讨好周某,2005年,刘汉将自己正在经营且经济效益良好的天龙湖电站和金龙潭电站打包卖给了四川汇日电力公司。

  当时刘汉只卖了5个亿,仅仅两个月后,周某将这两座水电站以27亿的高价转手了。为啥要做这么亏本的生意呢?因为周某对他的帮助,不是这22个亿的差价能比的。

  2008年,全球遭遇了金融危机,期货老手刘汉一看,机会来了,他开始进军国际矿业市场。

  2009年,刘汉先后收购澳大利亚钼矿有限公司和美国通用钼业公司使得集团拥有的钼矿资源量成为世界第一。

  2010年,刘汉在美国接受了美国华尔街日报的采访,嚣张的说:刘汉从来都是赢家,刘汉从不失手。

  到了2011年,刘汉又高调宣布进军国际铁矿市场。同年,汉龙集团收购了澳大利亚桑德斯公司16%的股份,成了第一大股东。

  2012年,刘汉战略收购了非洲喀麦隆境内最大的铁矿公司Sundance,汉龙集团也成为了和力拓、必和必拓、淡水河谷并肩齐名的全球四大铁矿石供应商。

  谁也不知道刘汉到底有多少钱,2009年,在胡润百富榜中,刘汉仅以30亿在全国300名开外。2013年,在财富中国富豪榜中,刘汉以160亿排名第32名。

  但这只是公开的数据,刘汉的真实财产远远多于这个数。

  这些年,刘汉的汉龙集团已经涉足能源、电力、矿业开发、化工、产业、生物工程、地产开发、旅游开发、通信传媒、娱乐产业等多个领域。



  在很多资料中,刘汉的财富估计在400亿左右。

  刘汉除了自己开设赌场之外,他自己也超级喜欢赌博,据说他曾经在一天之内输掉了两个亿,手笔之大,无人能及。

  据坊间传闻,美国的一家大型赌场知道刘汉要来的时候,都提前给他准备好一间王室专用豪宅。要知道,想在这间豪宅里住,不仅得消费1000万美元以上,还要提前三个月预订。

  高调赚钱的同时,刘汉也没有忘了做慈善显摆自己是好人。

  从刚开始发家的时候,刘汉就开始做慈善了,刘汉本人信佛,对外他总标榜自己乐善好施,90年代,他就拿出上万元捐赠了一座寺庙。

  千禧年后,他更是经常参加各种慈善活动,动辄上千万地捐:



  不过,让刘汉一炮成名的是汶川地震。

  当时刘汉在灾区北川捐建了一所刘汉希望小学,地震后这个学校的教学楼毫发无伤,甚至连玻璃都没碎,这要承认,工程质量确实很好。

  网友们也将该校称为“最牛希望小学”,将刘汉称为“好人”。



  刘汉得了夸奖,干脆好人做到底,向汶川地震捐款了5000万元,又露了一把脸。

  在2009年刘汉以2.09亿的捐款位列四川第一名和全国第十五位,由此刘汉也成为了四川首善。

  2010年,刘汉就斥资1500万元捐建了淮阳市最大的职业学校。

  不仅如此,刘汉还曾连续三届当选为省政协委员、省政协常委。

  此外,刘汉的汉龙集团曾向滇池保护基金会捐资1.2亿元。



  获奖次数多了,刘汉也飘飘然,觉得自己是个大慈善家。

  不过,东窗事发的日子还是来了。

  那是2009年的“110”宣传日,广汉警察在街头宣传安全防护意识等内容,前脚刚走,后面就迎来了一起枪击案,受害人之一是混黑社会的陈富伟,他之前和刘汉有恩怨,刚出狱和朋友在店里喝茶,被当街扫射身亡。

  又是“110”宣传日,又是光天化日之下枪杀3人,这案件不止惊动了四川,还传到了北京。

  公安部立刻严查凶手,很快就酱犯罪嫌疑人全部抓获,只剩下幕后指使者刘维。

  但是,有刘汉的保护,专案组多次查到刘维的藏身线索,甚至得知每年的年夜饭刘维都回家和刘汉团聚,但屡屡扑空,来回折腾了五年都没有结案。

  这引起了上面的高度重视,决心对刘汉刘维兄弟一查到底。

  2012年,听到风声的刘汉逃到美国,待了一年,他觉得风声过了,又回来了。

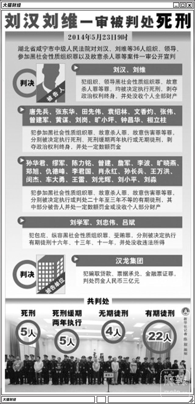
  结果,刚到北京机场就被抓,2014年被判死刑,2015年执行。

  刘汉、刘维落网以后,公安部为保障能彻查此案,避开了四川和云南,特指示由湖北咸宁市中级人民法院进行异地审理。

  刚到咸宁市,刘汉就用嚣张的态度,冲着办案人员说:“我的案子,你们湖北办不了我!”

  此时的刘汉信心十足,认为那些官员拿了自己那么多钱,还有把柄在手,一定会想尽办法解救他。

  但这次,他错了。

  抓捕刘汉后,北京、湖北、四川多地警方联手,出动了400多位警察,寻找刘汉的罪证。

  很多深受其害的人,不敢谈论刘汉,也不敢举报他。尤其是广汉的市民,“不谈就是一种自我保护,不谈危险就能离自己远点。”毕竟,当年刘汉的手下杀了人也没事,这后台得多硬,谁还敢说。

  警察面对这样的态度,告诉他们刘汉兄弟真的倒台了,终于让老百姓们开了口,一封封举报信,铺天盖地地寄往咸宁市。

  200多天之后,警方获得资料10000余份,800多本卷宗,可以证明刘汉兄弟的罪实,确认刘氏兄弟涉嫌组织领导黑社会、故意杀人、非法经营等21项罪名。

  但是,刘汉还是不死心,在庭审期间,对罪行全盘否认,只承认一条包庇罪。

  他说:“刘维在逃期间,我去看过他两次,也送过他金钱、茶叶、酒。但这不是人之常情吗?”

  在庭审的最后一天,他居然花140分钟为自己做辩护,中途除了停下来喝口水外,全部都在讲述自己辛苦的创业经历。在这个过程中,他有36次长叹、6次克制眼睛的泪水,法庭为此还7次提醒他注意情绪问题。



  见他拒不认罪,公检法送上了他的好兄弟孙华君。

  对于刘汉来说,孙华君是除了亲弟弟刘维外,最信任的人了,同时,刘汉的秘密他几乎全知道。

  孙华君现场指证时,刘汉还在试图狡辩,他说:“我让你去教育人,是友好交流而已。”

  孙华君纠正道:“汉哥,你说的教育就是做掉。”

  刘汉勃然大怒,坚持说教育就只是教育,并不是下杀手。

  孙华君也非常坚持,还一边哭,一边说出了刘汉的其他罪责。

  最后,他说:“汉哥,男人要敢作敢当,兄弟们的心都被你伤透了。”

  事已至此刘汉也哽咽着声音说:“如果能重来,我会选择跟亲人们生活在一起,哪怕只是做点小生意,我也愿意,我想时时刻刻照顾他们。还有,希望我的案子能让世人警醒!”



  最终,刘汉刘维案,判了5人死刑,5人死缓,4人无期,以及22人有期徒刑。

  至于《狂飙》的大结局,可能会跟刘汉类似,高启强一定会面对迟来的正义审判。

  而且,高启强没有亲生的子女,和泰叔一样都是绝户,这也是编剧的安排,毕竟坏人,总不能给他好报。

 楼主| 发表于 2023-2-1 11:30 | 显示全部楼层

高级模式 自动排版
您需要登录后才可以回帖 登录 | 注册

本版积分规则

复制链接 微信分享 快速回复 返回顶部 返回列表 关闭