麻辣社区-四川第一网络社区

校外培训 高考 中考 择校 房产税 贸易战
阅读: 7103|评论: 0

最新公布!S11线每日的发车起始时间与途经的小区和单位

[复制链接]

发表于 2023-3-2 05:55 | 显示全部楼层 |阅读模式
德阳市人民政府发布市域(郊)铁路成都至德阳线工程环境影响报告书征求意见稿信息公示,从生态、噪声、振动、大气、地表水等方面对S11线整体工程施工以及运营后的环境影响进行了详细分析论证

另外文件中也透露了大家关心的S11线每日的发车起始时间,途经的小区和单位,将S11线的轮廓勾勒得更加清晰了,让我们一探究竟

项目工程概况

工程地理位置线路走向

本项目为连接成都市与德阳市的市域铁路,沿线经过成都市金牛区、新都区、彭州市,德阳市广汉市、旌阳区。工程起于韦家碾站,止于德阳北站,线路主要沿北星大道、成德大道、天府大道北延线(在建)、嘉陵江西路、泰山路自南向北敷设。

设计年度及设计输送能力

工程设计年度

初期:2030年;近期:2037年;远期: 2052年。

客流预测

工程初、近、远客运量分别为20.9万人次/天、32.7万人次/天、40.4万人次/天:初、近、远期高峰小时输送能力分别为0.78万人次/时、1.19万人次/时、1.40万人次/时。

行车运营组织与管理

全日行车计划

运营时间从早上5:30开始运营,晚上23:30结束运营,全天共计运营18小时。初期行车152对/日,近期行车246对/日,远期行车258对/日。

人员配备

初期2093人、近期2426人、远期2603人。

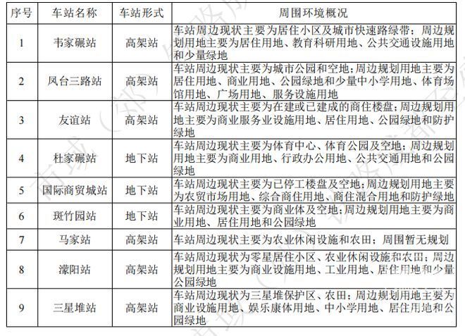
车站用地及规划情况



02、沿线小区及单位







03、环境影响评价结论

市域(郊)铁路成都至德阳线工程的建设及运行主要带来生态、噪声、振动、大气、地表水等影响,通过落实报告书提出的各项环保措施,强化施工期环境管理、环境监理和环境监测,工程建设对环境的直接不利影响可得到有效控制和缓解:同时地方政府也应制定沿线区域发展规划以控制工程带来的次生环境影响。从环境保护角度分析论证,本项目建设是可行的。
点击加群 回复“德阳
加入四川手机报读者“德阳交流群

打赏

微信扫一扫,转发朋友圈

已有 56 人转发至微信朋友圈

   本贴仅代表作者观点,与麻辣社区立场无关。
   麻辣社区平台所有图文、视频,未经授权禁止转载。
   本贴仅代表作者观点,与麻辣社区立场无关。  麻辣社区平台所有图文、视频,未经授权禁止转载。
高级模式 自动排版
您需要登录后才可以回帖 登录 | 注册

本版积分规则

复制链接 微信分享 快速回复 返回顶部 返回列表 关闭