麻辣社区-四川第一网络社区

校外培训 高考 中考 择校 房产税 贸易战
阅读: 8251|评论: 12

[四川群众呼声] 澜湖郡小区地下车位是否属于违建?[已回复]

[复制链接]

广安区自然资源和规划局:
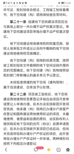
        2017年12月14日广安晟鼎置业有限公司(准确来说当时是以泰合置业有限公司)以拍卖形式获得GC2017—88号土地(现澜湖郡小区),晟鼎置业有限公司在该块土地上修建了住宅和地下车库,并对外销售住宅、地下车位(价格4万元左右)。2022年8月30日贵局在网上进行了答复:该项目开发商或受让人未缴纳土地出让价款。因该宗地未缴纳地下空间土地出让款,购买车位的业主也无法获得车位产权证。根据广安府办发(2016)44号《广安市城市规划区地下空间开发利用管理办法》第三条规定:开发利用地下空间应当依法取得地下空间建设用地使用权。第十三条:经营性地下空间的建设用地使用权,应当采用招标、拍卖、挂牌等方式出让。第二十一条:结建地下空间建设项目应当与其地上部分一并办理不动产权首次登记。未经批准修建的地下空间属于违法建设,依法应予以处理。
       请贵局责令广安晟鼎置业有限公司依法缴纳地下空间土地出让价款,合法取得地下空间建设用地使用权,让业主合法权益得到保障。个人理解,开发商应当取得土地使用权,规划建设部门才对开发商的规划、设计进行审批,审批进行施工,再对外销售。不可能开发商未取得土地使用权就随意修建并对外销售。开发商不愿意缴纳地下空间土地价款,基于开发商未合法拥有地下车库相关权利,也就不能对外销售,就请责令开发商退还业主购买车位的款项。
Screenshot_20230618_172213_com.baidu.searchbox.jpg
Screenshot_20230618_173027_com.baidu.searchbox.jpg
Screenshot_20230618_172400_com.baidu.searchbox.jpg
Screenshot_20230618_172411_com.baidu.searchbox.jpg
Screenshot_20230618_172442_com.baidu.searchbox.jpg
Screenshot_20230618_172554_com.baidu.searchbox.jpg
打赏

微信扫一扫,转发朋友圈

已有 66 人转发至微信朋友圈

   本贴仅代表作者观点,与麻辣社区立场无关。
   麻辣社区平台所有图文、视频,未经授权禁止转载。
   本贴仅代表作者观点,与麻辣社区立场无关。  麻辣社区平台所有图文、视频,未经授权禁止转载。

发表于 2023-6-27 11:47 | 显示全部楼层
广安市广安区自然资源和规划局 关于澜湖郡小区地下车位有关问题的回复  网民: 根据《广安市人民政府办公室关于印发广安市城市规划区地下空间开发利用管理办法的通知》(广安府办发〔2019〕33号,以下简称广安府办发〔2019〕33号文件)规定,结合“澜湖郡”项目规划及土地供应相关情况,现就该项目车位产权有关问题回复如下。 一、该项目建成后(包含地下空间)已通过规划验收,目前已交房入住。 二、该项目是在广安府办发〔2019〕33号文件出让前出让的土地,且该项目《国有建设用地使用权出让合同》中未约定地下空间出让价款相关事项。 三、根据广安市房地产市场综合监管工作领导小组办公室《关于贯彻落实市委专题会议精神切实解决当前房地产领域“办证难”“接房难”等遗留问题的通知》第三条中“广安府办发〔2019〕33 号文件出台前的,按地上、地下分开办理不动产权登记。对地上房屋,要先行完成首次登记及分户转移登记。对地下空间,按照自愿原则,已缴纳地下空间土地出让金的,应及时办理产权登记;未缴纳的暂不办理”工作要求办理。 四、对于要求向开发商退还购买车位价款,建议根据车位购买合同相关约定通过司法途径主张。 感谢您对我们工作的支持和理解,祝您生活愉快!   广安市广安区自然资源和规划局 2023年6月27日
满意(0)
不满意(1)

 楼主| 发表于 2023-6-18 19:54 来自麻辣社区客户端 | 显示全部楼层
2016年广安市地下空间管理办法对地下空间土地使用权作了明确规定,为什么不让开发商缴纳地下空间土地款,就同意修建地下车位并进行销售?

 楼主| 发表于 2023-6-18 20:01 来自麻辣社区客户端 | 显示全部楼层
提醒注意:2016年广安地下空间管理办法,有效时间二年,生效执行时间2016年8月16日,失效时间2018年8月15日。澜湖郡小区土地拍卖时间:2017年12月。

 楼主| 发表于 2023-6-18 20:14 来自麻辣社区客户端 | 显示全部楼层
举例说明:你走超市购物,把款付了,要拿商品走时,老板拦到你:不能走,你还未付我购进这些货的货款。有没有这个味道???

 楼主| 发表于 2023-6-18 21:25 来自麻辣社区客户端 | 显示全部楼层

 楼主| 发表于 2023-6-19 17:04 来自麻辣社区客户端 | 显示全部楼层
1
Screenshot_20230619_170332.jpg

发表于 2023-6-19 21:41 来自麻辣社区客户端 | 显示全部楼层
找到这些法律法规条款,作用也不大,唉
(匿名发布)
(匿名发布)  发表于 2023-6-20 09:18
广安小区的车位基本上都是地上车位(以公路主基准点),全是地上建筑物。

 楼主| 发表于 2023-6-20 13:27 来自麻辣社区客户端 | 显示全部楼层

 楼主| 发表于 2023-6-20 13:56 来自麻辣社区客户端 | 显示全部楼层
根据2017年12月14日广安房天下新闻报道九塘城、澜湖郡、紫云府等四块土地共计374亩,这几个小区均修建了地下车库,车位也进行了对外销售。这几个小区地下车库是否均未缴纳地下空间土地出让款?是否是造成国有资产流失?值得让人深思?

发表于 2023-6-20 15:26 来自麻辣社区客户端 | 显示全部楼层

 楼主| 发表于 2023-6-27 12:47 来自麻辣社区客户端 | 显示全部楼层
广安区自然资源和规划局:
        澜湖郡小区土地于2017年12月拍卖,2018年修建,难道不该适用《广安市人民政府办公室关于印发广安市城市规划区地下空间开发利用管理办法(试行)的通知》(广安府办法2016年44号)?澜湖郡小区开发商是否取得地下空间建设用地使用权?以何种方式取得?

高级模式 自动排版
您需要登录后才可以回帖 登录 | 注册

本版积分规则

复制链接 微信分享 快速回复 返回顶部 返回列表 关闭