麻辣社区-四川第一网络社区

校外培训 高考 中考 择校 房产税 贸易战
阅读: 25176|评论: 72

[四川群众呼声] 南充市中心医院回复医疗问题继续公然撒谎,请求相关部门介入调查[已回复]

[复制链接]

       8月5日,我在该社区发帖称南充市中心医院为病人做了两个假脑积水手术求助和8月20日,院方回复医疗问题公然撒谎,请求相关部门介入调查。问题至今没得到解决!
       以下是主要问题
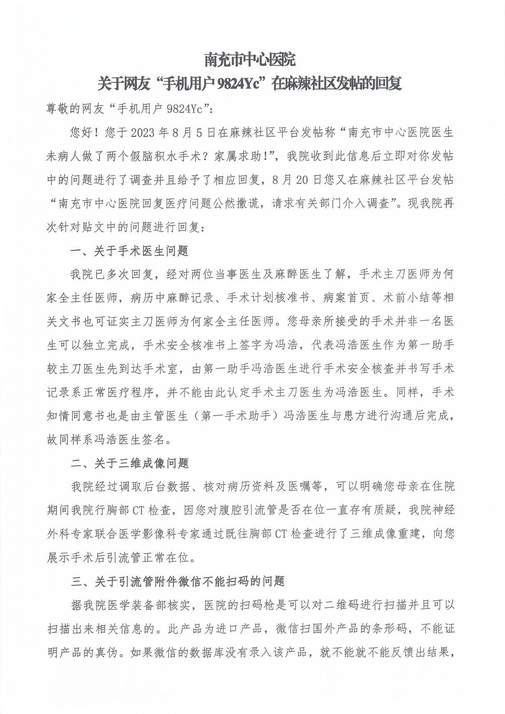
       一、关于回复手术术者是何家全的问题,请问签字呢?按规定做了手术的医生该不该签字?
       二、关于术后DR胸腹部和彩超检查看不见分流管问题,院方回复胸部CT三维看得见(当时身体应该是三根管,即:PICC管、胃管、和“脑积水分流”,但院方提供图片只有两根管影)。请问DR和腹部彩超检查该不该看见分流管?
       三、关于分流管及附件扫码无信息问题,院方回复进口产品,微信未录入信息。请问我说了是微信扫码吗?
       四、关于侧脑室腹腔分流和三脑室两个手术同时做,医生说是一个口子进,顺带把另一个手术做了,院方回复与术者冯浩医生说的不一致。
       五、关于术后CT检查结果脑积水不变问题,院方回复双下肢水肿减轻。请问术后脑积水该不该变?脑积水和双下肢肿有关系?我妈妈住院期间根本没有双下肢肿的病情。
       综上所问,做花了10多万做了两个脑积水手术,术后脑积水没变;相关检查看不见腹腔有分流管;院方提供的分流条码查无结果;之后,提供的材料(4万元左右)出库单上无出库员、送货员、及科室签字,我要求院方视频取管,院方拒绝称只能保证病人出院前腹腔里有分流管,出院后保证不了。所有这些问题都正常的吗?在此,请求相关部门介入调查,给公众、我及我妈妈一个说法!!
打赏

微信扫一扫,转发朋友圈

已有 201 人转发至微信朋友圈

   本贴仅代表作者观点,与麻辣社区立场无关。
   麻辣社区平台所有图文、视频,未经授权禁止转载。
   本贴仅代表作者观点,与麻辣社区立场无关。  麻辣社区平台所有图文、视频,未经授权禁止转载。
发表于 2023-10-16 17:32 | 显示全部楼层
1.jpg

2.jpg

满意(1)
不满意(0)
发表于 2023-9-29 11:53 | 显示全部楼层
关注,希望医院能有回复
 楼主| 发表于 2023-9-30 07:51 来自麻辣社区客户端 | 显示全部楼层
 楼主| 发表于 2023-9-30 08:49 来自麻辣社区客户端 | 显示全部楼层
南充新视角 发表于 2023-9-29 11:53
关注,希望医院能有回复

医务科的副科长说在网上诉求没得用!希望更多的患者或家属不要成为下一个受害者!
 楼主| 发表于 2023-9-30 08:53 来自麻辣社区客户端 | 显示全部楼层
按规定,医院的材料出库单该不该签字?
20230930085236front2_0_7605729_Fs8GzcszA5qO-Su0oyZFgrh36oU3.jpg
 楼主| 发表于 2023-9-30 08:56 来自麻辣社区客户端 | 显示全部楼层
手机用户9824Yc 发表于 2023-9-30 08:53
按规定,医院的材料出库单该不该签字?

@南充市中心医院,视频取管可以解决问题,为什么要以各种理由拒绝?
 楼主| 发表于 2023-9-30 09:01 来自麻辣社区客户端 | 显示全部楼层
手机用户9824Yc 发表于 2023-9-30 08:53
按规定,医院的材料出库单该不该签字?

@南充市中心医院,为什么有两个脑积液分流管及附件的材料?
 楼主| 发表于 2023-9-30 09:05 来自麻辣社区客户端 | 显示全部楼层
手机用户9824Yc 发表于 2023-9-30 08:53
按规定,医院的材料出库单该不该签字?

为什么我妈妈用了两种分流管?冯浩医生当时说的医院只有一种5泵可调压阀门的分流管。
 楼主| 发表于 2023-10-1 07:18 来自麻辣社区客户端 | 显示全部楼层
所举报的问题有凭有据,请求相关部门介入调查!
 楼主| 发表于 2023-10-7 09:05 来自麻辣社区客户端 | 显示全部楼层
所举报的问题有凭有据,请求相关部门介入调查!
 楼主| 发表于 2023-10-8 09:50 来自麻辣社区客户端 | 显示全部楼层
所举报的问题有凭有据,请求相关部门介入调查!

发表于 2023-10-8 10:38 | 显示全部楼层
是个大问题

发表于 2023-10-8 20:05 | 显示全部楼层
医术堪忧
发表于 2023-10-8 22:42 | 显示全部楼层

心术堪忧
 楼主| 发表于 2023-10-10 10:18 来自麻辣社区客户端 | 显示全部楼层
所举报的问题有凭有据,请求相关部门介入调查!
 楼主| 发表于 2023-10-11 09:25 来自麻辣社区客户端 | 显示全部楼层
所举报的问题有凭有据,请求相关部门介入调查!

发表于 2023-10-11 09:56 | 显示全部楼层
你的怀疑似乎有点道理,但是一切都只是你的揣测,这个问题很专业,似乎你也没有十分有力的直接证据,维权难度不是一般的大,而且事情是去年的,可能有的关键影像资料都遗失了。
建议:先去南充市信访局递书面材料吧。把自己要反映的事实、依据、诉求明确下来。根据经验,涉及这么大的医疗机构,监管部门要管下来压力很大,做好打硬仗的准备,尽量多收集证据,有理有据。如果真的如你所揣测,这是个很严重的问题。撸下来有一个算一个。

发表于 2023-10-11 11:36 | 显示全部楼层
选择很重要,不信任就不要去,这样太累。
 楼主| 发表于 2023-10-12 10:32 来自麻辣社区客户端 | 显示全部楼层
所举报的问题有凭有据,请求相关部门介入调查!
 楼主| 发表于 2023-10-13 11:17 来自麻辣社区客户端 | 显示全部楼层
所举报的问题有凭有据,请求相关部门介入调查!
高级模式 自动排版
您需要登录后才可以回帖 登录 | 注册

本版积分规则

复制链接 微信分享 快速回复 返回顶部 返回列表 关闭