麻辣社区-四川第一网络社区

校外培训 高考 中考 择校 房产税 贸易战
阅读: 5446|评论: 16

[原创] 禁止私自熏制腊制品的《通告》中藏着两大“科学发现”

[复制链接]

2025优秀版主 2018年优秀网友 2022年优秀网友 2024年优秀网友

发表于 2023-11-23 19:29 | 显示全部楼层 |阅读模式

v2-58864156333d9d839b0338190e2611ce_1440w.jpeg

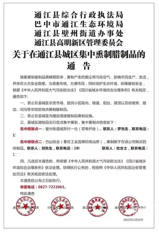
主要为了应对大气污染防治,近日,四川巴中市通江县、南江县发布通告称,城区禁止私自熏制腊制品,熏制腊肉、腊肠等需送要到指定的集中熏制点。不但集中熏制要收取加工费或材料费,而通江县一集中熏制点的公司仅熏制“限于在该公司购买的肉制品”。

在这两县的综合行政执法局发布的《通告》显示:凡未在指定地点熏制腌腊制品的行为,执法人员将予以劝导、制止,对拒不改正者,将按照《中华人民共和国大气污染防治法》第119条规定依法处理。

前几年不许烧火做饭取暖,一周前蹲着吃饭,不叠被子要罚款;现在,私自熏制腊制品竟然属于涉嫌违法。大家都知道,熏制腊肉的历史很长,连秦始皇也没有禁止过,这真是前无古人,后有来者。这一届百姓太难了。

虽然不少人对四川通江县、南江县综合行政执法局禁止私自熏制腊制品觉得荒唐,但我一想,作为堂堂一级政府怎么会犯这样低级错误呢?所以,吴钩又仔细研读了两县的关于禁止私自熏制腊制品的《通告》,我突然发现,该《通告》中居然有两大科学发现:

一、私自熏制腊制品是造成大气污染之源;

二、私自熏制腊制品能造成严重大气污染,但集中熏制腊制品没有污染。

四川通江县、南江县综合行政执法局太伟大了,这两大发现对全球大气污染的治理有着非凡的贡献与意义。

大气污染一直是困扰全球的世界性难题,全球都苦于找不到污染之源。虽然大家都知道私自熏制腊制品对大气有一点影响,但污染到底到了什么程度,没有人知道。现在,四川通江县、南江县综合行政执法局终于找到了污染之源:私自熏制腊制品!你想一想,如果没有科学依据,两县的综合行政执法局怎么会禁止私自熏制腊制品?

同样的道理,禁止私自熏制腊制品,提倡集中熏制腊制品,这岂不是证明私自熏制腊制品造成严重大气污染,但集中熏制腊制品没有污染吗?

四川通江县、南江县综合行政执法局不但为全球找到大气污染的“源头”,最可贵的是,还为今后全球治理大气污染提供了思路。

比如,私自做饭对大气有污染,以后全世界都要建立“人民公社大食堂”,全球80亿人都要统一集中吃饭;同样,私自放屁对大气也有污染,以后全球80亿人也要集中放屁,这样才环保,从根本上解决全球大气污染的难题!

有人说,天下熙熙,皆为利来;天下攘攘,皆为利往。四川通江县、南江县综合行政执法局禁止私自熏制腊制品是巧立名目,扰民敛财。这说明他们的格局太小了,都没有发现《通告》中的这两大“科学发现”!

打赏

微信扫一扫,转发朋友圈

已有 43 人转发至微信朋友圈

   本贴仅代表作者观点,与麻辣社区立场无关。
   麻辣社区平台所有图文、视频,未经授权禁止转载。
   本贴仅代表作者观点,与麻辣社区立场无关。  麻辣社区平台所有图文、视频,未经授权禁止转载。

发表于 2023-11-23 19:59 | 显示全部楼层
哈哈哈哈哈好jer弯酸 爱看!

发表于 2023-11-23 22:43 | 显示全部楼层
      财政养的闲人太多了,因人设事,无事找事,翻过来覆过去的折腾民众。

最佳新人

发表于 2023-11-23 23:02 来自麻辣社区客户端 | 显示全部楼层
 楼主| 发表于 2023-11-23 23:24 来自麻辣社区客户端 | 显示全部楼层
 楼主| 发表于 2023-11-23 23:24 来自麻辣社区客户端 | 显示全部楼层
 楼主| 发表于 2023-11-23 23:25 来自麻辣社区客户端 | 显示全部楼层
正在拿你 发表于 2023-11-23 22:43
财政养的闲人太多了,因人设事,无事找事,翻过来覆过去的折腾民众。

没钱了

发表于 2023-11-24 10:55 | 显示全部楼层

      罚也罚不到好多钱,主要是机构臃肿,无所事事的人太多,又不可能裁编裁员,只得吹毛求疵给他们找点事做。

发表于 2023-11-24 12:29 | 显示全部楼层
你好你好 写得好呀!写一篇看一篇

发表于 2023-11-25 07:06 来自麻辣社区客户端 | 显示全部楼层
几千年的传统民俗就被这些所谓的官员给毁了,老百姓太难了!街道上乱堆乱放,特别那些收废品的把废品都堆在马路上了,门市生火炉,弄个火盆架子上放个铁锅烤柴火等这些没人管。

dxp

发表于 2023-11-27 11:18 | 显示全部楼层
哈哈
 楼主| 发表于 2023-11-29 08:30 来自麻辣社区客户端 | 显示全部楼层

发表于 2023-11-29 19:46 | 显示全部楼层
好文章,值得!

发表于 2023-11-29 20:53 来自麻辣社区客户端 | 显示全部楼层
 楼主| 发表于 2023-12-2 17:33 来自麻辣社区客户端 | 显示全部楼层

发表于 2023-12-3 05:02 来自麻辣社区客户端 | 显示全部楼层
中央多年来的“打虎拍苍蝇”的风暴由于秦岭的阻挡始终吹不到巴中地区,这片土地肥沃。
 楼主| 发表于 2023-12-21 21:09 来自麻辣社区客户端 | 显示全部楼层
高级模式 自动排版
您需要登录后才可以回帖 登录 | 注册

本版积分规则

复制链接 微信分享 快速回复 返回顶部 返回列表 关闭