麻辣社区-四川第一网络社区

校外培训 高考 中考 择校 房产税 贸易战
阅读: 9244|评论: 16

[巴中发展] 你支持巴中学生吃预制菜吗?

[复制链接]

发表于 2024-3-20 01:14 | 显示全部楼层 |阅读模式

单选投票
72.22%
22.22%
5.56%
您所在的用户组没有投票权限
打赏

微信扫一扫,转发朋友圈

已有 73 人转发至微信朋友圈

   本贴仅代表作者观点,与麻辣社区立场无关。
   麻辣社区平台所有图文、视频,未经授权禁止转载。
   本贴仅代表作者观点,与麻辣社区立场无关。  麻辣社区平台所有图文、视频,未经授权禁止转载。

2025优秀版主 2024年优秀版主

发表于 2024-3-20 08:17 | 显示全部楼层
当然还是现买的新鲜的蔬菜好啊

发表于 2024-3-20 08:42 | 显示全部楼层
不支持。

发表于 2024-3-20 13:49 | 显示全部楼层
预制菜只要监管得法,其实也好像没有什么吧?超市、麦当劳和肯得基里面预制菜比比皆是,没有看见哪个有疑问。

2025优秀网友 2015年优秀网友

发表于 2024-3-20 15:13 | 显示全部楼层
预制菜已经全国开花啦,不过好像孩子们有点不喜欢。

发表于 2024-3-20 18:34 来自麻辣社区客户端 | 显示全部楼层
现代快节凑生活能杜绝预制菜吗?如果不是从地头到灶头封闭式亲力亲为,恐怕很难吧。问题不是预制菜本身,而是健康的标准,自己严格的监管!

发表于 2024-3-20 18:34 来自麻辣社区客户端 | 显示全部楼层
不要吃着预制菜反预制菜。

发表于 2024-3-20 18:36 来自麻辣社区客户端 | 显示全部楼层
现代快节凑生活能杜绝预制菜吗?如果不是从地头到灶头封闭式亲力亲为,恐怕很难吧。问题不是预制菜本身,而是健康的标准,严格的监管!

发表于 2024-3-21 10:46 | 显示全部楼层
预制菜是特定时间想出来的招,平常都吃预制菜,那是ye wu想出来的。

发表于 2024-3-21 11:27 | 显示全部楼层
吃着骂,这是典型的既当又立。

发表于 2024-3-21 19:13 | 显示全部楼层
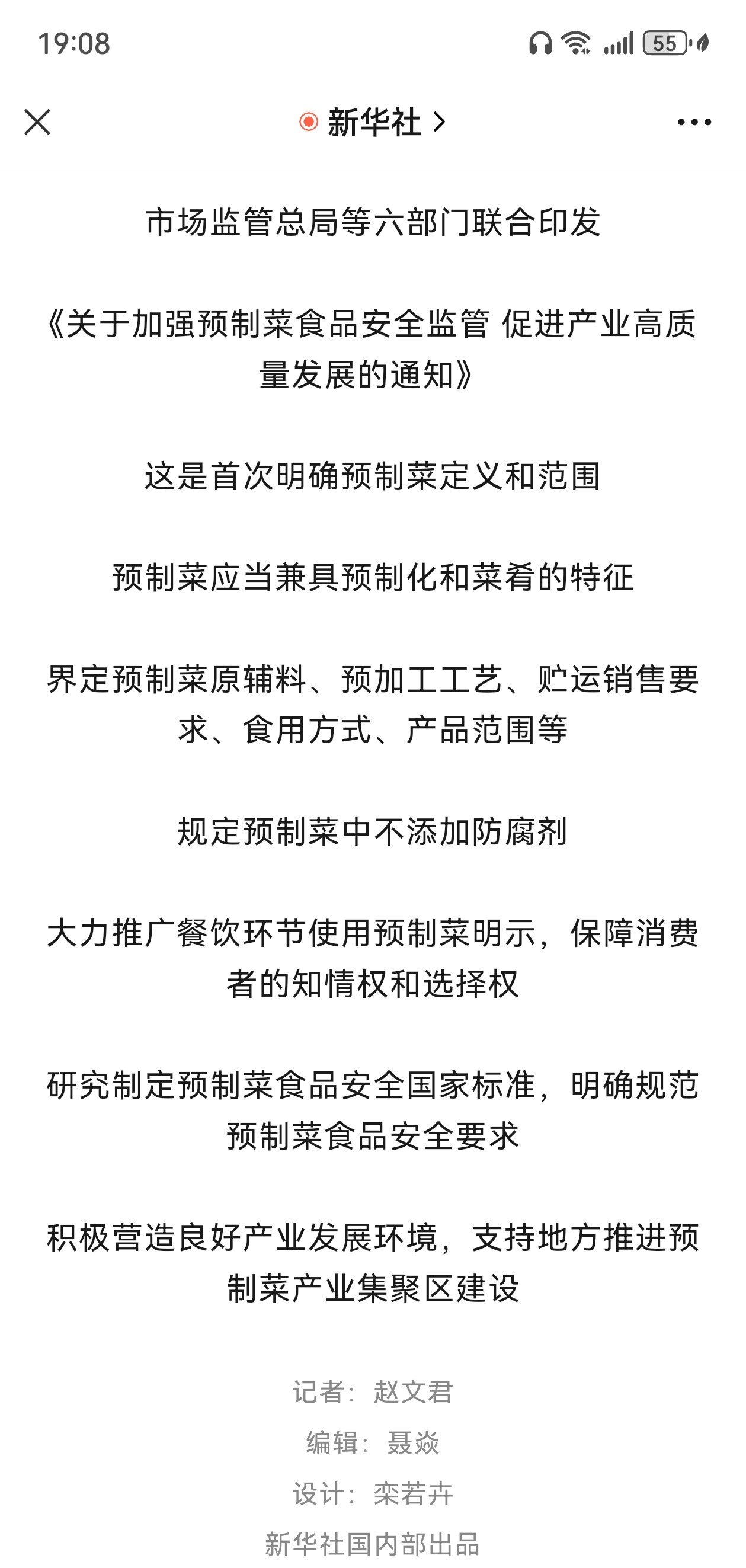
国家市场监管总局等六部门联合发布
Screenshot_20240321_190906.jpg
发表于 2024-3-22 10:49 | 显示全部楼层
    预制菜进校园存在极大的食品安全隐患,营养流失,还推高了菜品的成本。

发表于 2024-3-22 10:59 | 显示全部楼层
热爱巴中 发表于 2024-3-20 13:49
预制菜只要监管得法,其实也好像没有什么吧?超市、麦当劳和肯得基里面预制菜比比皆是,没有看见哪个有疑问 ...

自愿购买的商品和打着自愿的旗号或强制使用是两个绝对不同概念!!!

发表于 2024-3-22 11:03 | 显示全部楼层


预制菜不可怕,以商品的方式自愿购买,没什么问题!
怕的就是打着自愿的旗号强制 或没有选择的让你自愿哪是绝对的恐怖!!!

年味推荐官 2016年优秀网友 2017年优秀版主 2018年优秀版主 2023年优秀版主

发表于 2024-3-24 17:56 来自麻辣社区客户端 | 显示全部楼层
bauemccc 发表于 2024-3-22 11:03
预制菜不可怕,以商品的方式自愿购买,没什么问题!
怕的就是打着自愿的旗号强制 或没有选择的让你自 ...

对,不强制消费。

发表于 2024-3-25 10:56 | 显示全部楼层
只去抵制,有没有更好的方法?大家可以建议。

年味推荐官 2016年优秀网友 2017年优秀版主 2018年优秀版主 2023年优秀版主

发表于 2024-3-25 13:24 | 显示全部楼层
巴河水清清 发表于 2024-3-21 19:13
国家市场监管总局等六部门联合发布

高级模式 自动排版
您需要登录后才可以回帖 登录 | 注册

本版积分规则

复制链接 微信分享 快速回复 返回顶部 返回列表 关闭