麻辣社区-四川第一网络社区

校外培训 高考 中考 择校 房产税 贸易战
阅读: 3575|评论: 3

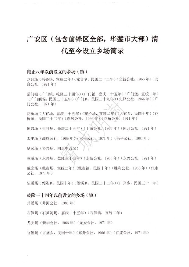
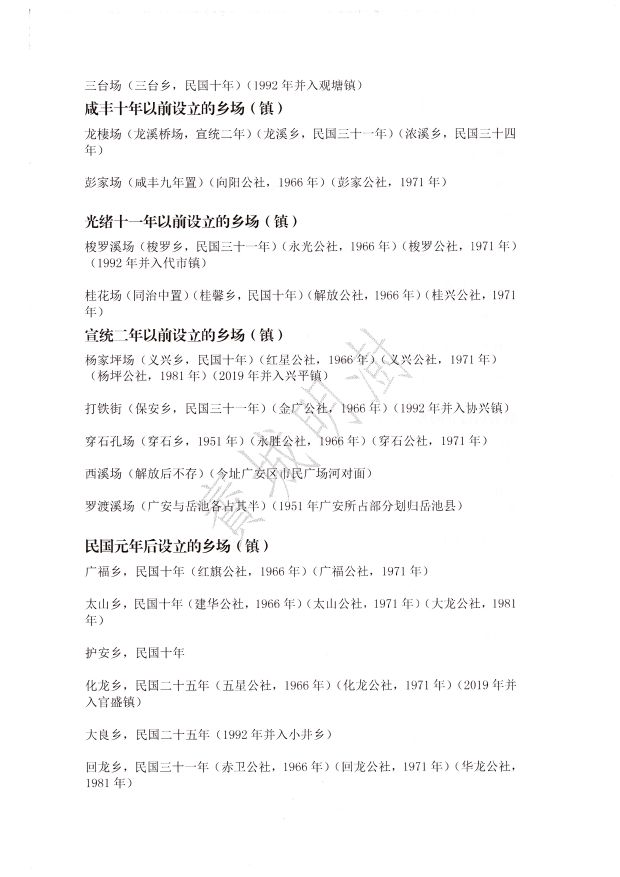
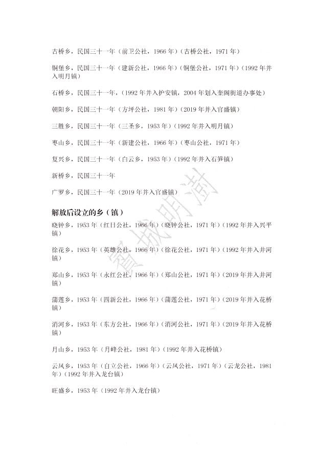
[文学艺术] 广安区(包含前锋区,华蓥市部分)清代以来乡场设置情况简录

[复制链接]

整理这个呢,一是为了让大家了解我们热爱的家乡,了解它的过去,了解它从哪里来,唤起远方游子的乡愁;二是抛砖引玉,望研究家乡历史的老师或者有相关资料的老师对这个简录内容进行补充和对错误的斧正。
20240516173832front2_0_7794058_FiqpI7NntjTf83Uh5YO0RZOf4bvR.jpg
20240516173832front2_0_7794058_FufDVfhueccQqWquBN4l56E3oaoI.jpg
20240516173832front2_0_7794058_Fnr1zcqan5Hled921aKsq1aEMXil.jpg
20240516173832front2_0_7794058_FtyFJrAWvP6GLNOVTVt2OM12x6_d.jpg
20240516173833front2_0_7794058_FjsTkSPV9dkxIRcXWreZrLQsBVYI.jpg
20240516173832front2_0_7794058_Fi0U4s838N6kNuin8B-1zQoed6Zm.jpg
打赏

微信扫一扫,转发朋友圈

已有 0 人转发至微信朋友圈

   本贴仅代表作者观点,与麻辣社区立场无关。
   麻辣社区平台所有图文、视频,未经授权禁止转载。
   本贴仅代表作者观点,与麻辣社区立场无关。  麻辣社区平台所有图文、视频,未经授权禁止转载。

发表于 2024-5-16 17:47 | 显示全部楼层
直接用公元年号不是更直观,谁还看得懂宣统N年,嘉庆几年??

发表于 2024-5-18 10:05 来自麻辣社区客户端 | 显示全部楼层

 楼主| 发表于 2024-5-19 17:54 来自麻辣社区客户端 | 显示全部楼层
高级模式 自动排版
您需要登录后才可以回帖 登录 | 注册

本版积分规则

复制链接 微信分享 快速回复 返回顶部 返回列表 关闭