麻辣社区-四川第一网络社区

校外培训 高考 中考 择校 房产税 贸易战
阅读: 8632|评论: 1

[四川群众呼声] @省人社厅 四川多地将特岗教师服务期纳入基层服务年限是否合规

[复制链接]

发表于 2024-8-27 15:54 | 显示全部楼层 |阅读模式
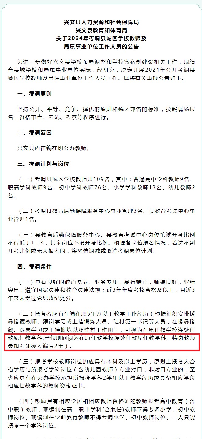
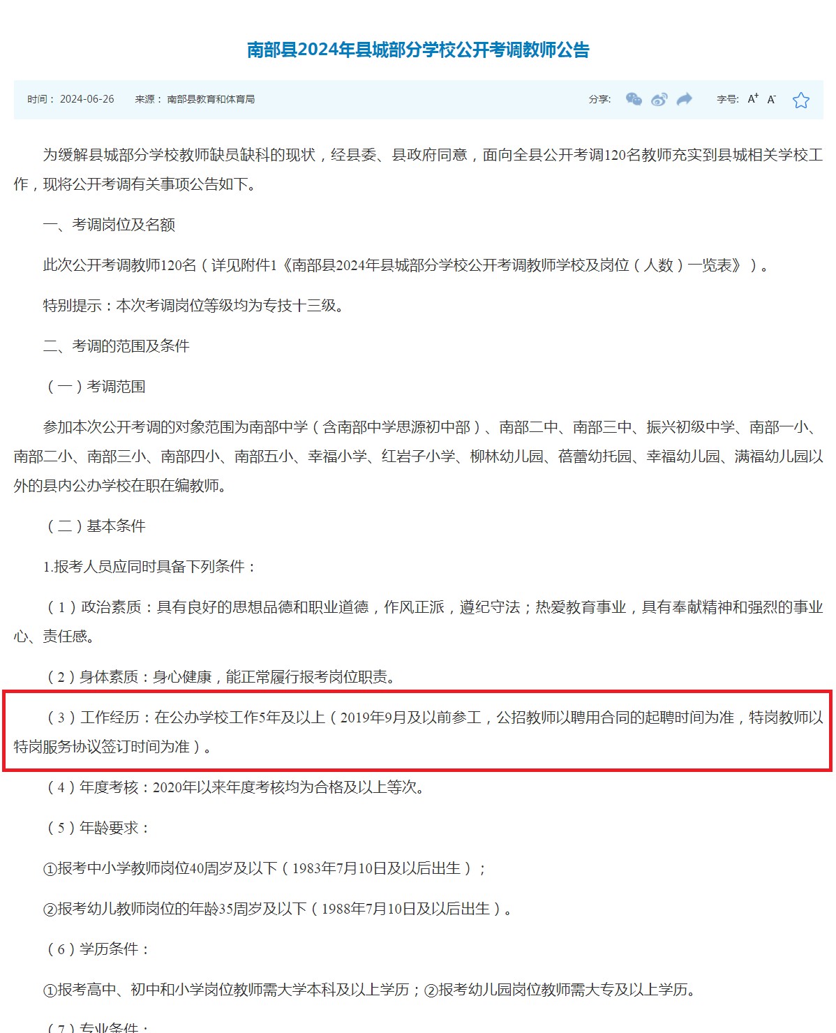
按照省人社厅、省委组织部、省委编办、省财政厅《关于加强基层专业技术人才队伍建设的实施意见的通知》(川人社发〔2017〕24号)规定:乡镇事业单位工作人员最低服务年限为5年,从聘用合同生效之日起计算;在最低服务期限内,其他单位不得以任何理由将其借出和调走。这一文件制定的初衷是维持基层队伍的稳定性,然而目前农村中小学学生严重萎缩,尤其是近两年乡村学校撤并,农村师资出现严重超员现象。
近日梳理发现,四川多地将特岗教师服务期(3年)纳入基层服务年限计算,也就是说特岗教师在完成3年服务期后,再工作2年即可满足5年的最低服务年限要求,从而具备调动的条件。这一做法有的地方明文规定,有的在实际操作中这样执行(例如,我师范同寝室同学,在凉山州某县工作服务年限满3+2调回)。特岗教师服务期纳入基层服务年这样的做法是人性化的,然而这样的做法是否符合文件规定。 绵阳安州区特岗.png 南部特岗.png 南充市顺庆区特岗.png 蓬安特岗.png 文兴县.png 盐亭县.png 营山县.png 2023年盐源县特岗教师考调.png

打赏

微信扫一扫,转发朋友圈

已有 69 人转发至微信朋友圈

   本贴仅代表作者观点,与麻辣社区立场无关。
   麻辣社区平台所有图文、视频,未经授权禁止转载。
   本贴仅代表作者观点,与麻辣社区立场无关。  麻辣社区平台所有图文、视频,未经授权禁止转载。

发表于 2024-9-18 17:03 | 显示全部楼层
网友:
您好!您可以搜索麻辣社区“群众呼声”微信小程序,选择“省人社厅”进行留言,感谢您对麻辣社区的支持。
麻辣社区网群工作部
2024年9月18日

高级模式 自动排版
您需要登录后才可以回帖 登录 | 注册

本版积分规则

复制链接 微信分享 快速回复 返回顶部 返回列表 关闭