麻辣社区-四川第一网络社区

校外培训 高考 中考 择校 房产税 贸易战
阅读: 3814|评论: 21

[原创] 布查屠杀的真相,美欧还追么?

[复制链接]

发表于 2024-9-11 09:54 | 显示全部楼层 |阅读模式
轰轰烈烈的全球宣传战,打断俄乌将要签署协议的和谈进程,然后就悄无声息了。
不是怪怪的,令人疑惑吗?
打赏

微信扫一扫,转发朋友圈

已有 0 人转发至微信朋友圈

   本贴仅代表作者观点,与麻辣社区立场无关。
   麻辣社区平台所有图文、视频,未经授权禁止转载。
   本贴仅代表作者观点,与麻辣社区立场无关。  麻辣社区平台所有图文、视频,未经授权禁止转载。
 楼主| 发表于 2024-9-11 09:55 | 显示全部楼层
现在有说,是英国首相阻止谈和进程的。
其要求,战到最后一个乌克兰人。

发表于 2024-9-11 10:00 | 显示全部楼层
助纣为虐、黑白颠倒、混淆视听者必遭天谴!!!
 楼主| 发表于 2024-9-11 10:01 | 显示全部楼层
俄罗斯导弹打入波兰境内。
又一场轰轰烈烈的宣传战。
事后澄清,一场乌龙。麻辣草书,有过脸红?心有内疚?稍有收敛?
 楼主| 发表于 2024-9-11 10:03 | 显示全部楼层
天人合一2017 发表于 2024-9-11 10:01
俄罗斯导弹打入波兰境内。
又一场轰轰烈烈的宣传战。
事后澄清,一场乌龙。麻辣草书,有过脸红?心有内疚 ...

从来没有,当然不会。
或有代言、带风职责、任务在身也!

发表于 2024-9-11 10:14 | 显示全部楼层
天人合一2017 发表于 2024-9-11 10:01
俄罗斯导弹打入波兰境内。
又一场轰轰烈烈的宣传战。
事后澄清,一场乌龙。麻辣草书,有过脸红?心有内疚 ...

它们没有脸,咋会红?
发表于 2024-9-11 12:23 | 显示全部楼层
今天是什么日子,如果连这都记不起来,那上面这些就是某些人的一厢情愿了

发表于 2024-9-11 12:36 来自麻辣社区客户端 | 显示全部楼层
这楼里两鹅人配得上玻尿酸的亲儿子!

发表于 2024-9-11 12:45 来自麻辣社区客户端 | 显示全部楼层

发表于 2024-9-11 12:53 来自麻辣社区客户端 | 显示全部楼层

发表于 2024-9-11 12:57 来自麻辣社区客户端 | 显示全部楼层

发表于 2024-9-11 13:04 来自麻辣社区客户端 | 显示全部楼层
天人合一2017 发表于 2024-9-11 09:55
现在有说,是英国首相阻止谈和进程的。
其要求,战到最后一个乌克兰人。

看见慈父陷入战争泥潭苦苦挣扎,当初意气风发代拟出师辞的现在也急了,那么弱鸡小国咋就不投降揑?

发表于 2024-9-11 14:01 | 显示全部楼层
虽然麻谈之鹅在麻坛小有名气,但要为普一世洗脱在俄乌战争中的满身罪孽,还是太自不量力了
 楼主| 发表于 2024-9-12 09:22 | 显示全部楼层
布查屠杀,俄罗斯要求安理会出面调查,谁投否决票阻止?

发表于 2024-9-12 20:37 | 显示全部楼层


投否决票的是幕后策划者!

发表于 2024-9-12 21:21 | 显示全部楼层
天人合一2017 发表于 2024-9-12 09:22
布查屠杀,俄罗斯要求安理会出面调查,谁投否决票阻止?

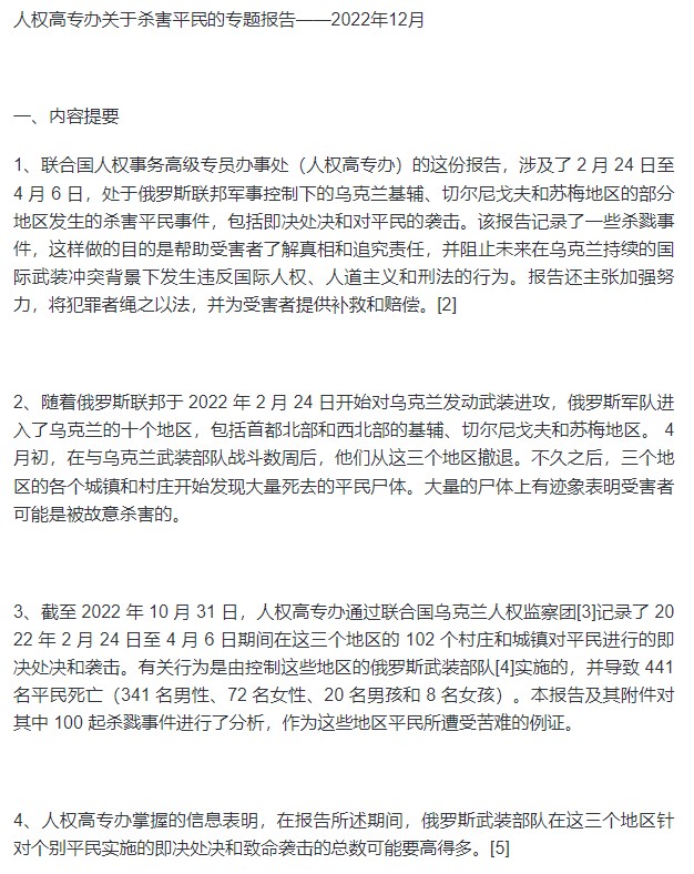
联合国人权事务办事处对布查惨案有调查有报告,由于俄罗斯在联合国安理会有否决权,请求由联合国安理会调查报告,但其请求没人理睬未进入安理会议程,不存在谁投否决票

发表于 2024-9-12 21:36 | 显示全部楼层
截图20240912213545.png
截图20240912213521.png

发表于 2024-9-12 21:44 | 显示全部楼层
普大帝对乌克兰人民犯下的滔天罪孽,不是楼主你能够洗掉的,历史会做出公正裁决,玻尿酸会和二战以来小胡子等世界几大魔头齐名
 楼主| 发表于 2024-9-13 11:11 | 显示全部楼层
坐井观鹅 发表于 2024-9-12 21:44
普大帝对乌克兰人民犯下的滔天罪孽,不是楼主你能够洗掉的,历史会做出公正裁决,玻尿酸会和二战以来小胡子 ...

布查屠杀,安理会当查,为啥阻挡?心虚罢了。
 楼主| 发表于 2024-9-13 11:22 | 显示全部楼层
乌东加沙两战场,
美吹阴阳两面样。
原来主子美霸权,
所有谈资一厨房。

美北约认知战,似乎全球化:一个厨房供货,全球美吹传销。
看看草书刷屏,来源几乎相同,内容基本一样,目的只有一个,获利只有美方。
高级模式 自动排版
您需要登录后才可以回帖 登录 | 注册

本版积分规则

复制链接 微信分享 快速回复 返回顶部 返回列表 关闭