麻辣社区-四川第一网络社区

校外培训 高考 中考 择校 房产税 贸易战
阅读: 3266|评论: 0

解读新高考录取政策:一本二本合并为本科批次再分段

[复制链接]

发表于 2025-2-6 05:43 | 显示全部楼层 |阅读模式
1月下旬,《四川省2025年普通高校招生考试和录取工作实施方案》(以下简称《方案》)发布。新高考后录取批次如何设置?志愿填报和以往有哪些不同?投档划线又该如何进行?针对考生和家长关心的这些热点问题,2月5日,四川省招生考试指导中心总编辑李振东对《方案》进行了解读。

考试时间增至3天,采用选考和等级赋分

我省2025年高考时间安排在6月7日—9日,考试时间增加至3天。其中,语文科目考试时长为150分钟,数学、外语(含听力)科目考试时长为120分钟;选择考各科目考试时长均为75分钟。具体安排如下:
1.jpg
李振东提醒考生和家长注意:原“少数民族语言授课为主”学生和“加授少数民族语文”学生参加高考的,除参加全国统考科目和选择考科目考试外还须参加本类别的民族语文科目考试,考试时间分别安排在6月10日的9:00—11:30、9:00—11:00。

考生高考文化成绩由3门全国统考科目(含语文、数学、外语)成绩和3门选择考科目(含1门首选科目、2门再选科目)成绩组成,满分750分。语文、数学、外语、物理、历史5门科目以原始成绩呈现;思想政治、地理、化学、生物学4门科目以等级转换赋分后的等级分呈现。

高考文化成绩分数段统计表如何呈现?

按照考生首选科目,分物理类、历史类呈现高考文化成绩“一分一段”统计表,并向社会公布。

普通类录取合并本科批次,不再区分一本二本

《方案》明确,我省普通高校招生录取分为本科、高职(专科)两个阶段,按类别(普通类、艺术类、体育类)分批次进行。普通类设置本科提前批次、本科批次、高职(专科)提前批次和高职(专科)批次4个批次,按顺序依次录取。其中,本科提前批次、本科批次分别划分为A段和B段。

李振东说:“新高考将原普通类本科一批和本科二批合并为普通类本科批次,也就是说,普通类本科不再有本科一批、本科二批之别。”
2.jpg


为什么要合并批次?《国务院关于深化考试招生制度改革的实施意见》明确提出要“创造条件逐步取消高校招生录取批次”。合并本科批次,体现了国家改革的总体方向,能够更好满足高校、考生及社会发展需要。

本科批次再分段,扩大了考生的选择范围

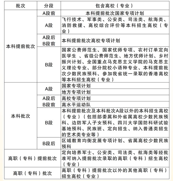
普通类的录取批次具体如下:
3.jpg


李振东说,新高考批次设置,需要关注普通类本科提前批次和本科批次的分段情况。具体如下:

一是本科提前批次分A、B两段,在A段投档之前安排“本科提前批次国家专项计划”投档录取;A段录取后、B段投档前安排“本科提前批次高校专项计划”投档录取。

二是本科批次分A、B两段,在A段录取后和B段投档前安排“本科批次高校专项计划、高水平运动队”依次投档录取;B段录取后安排“区域教育均衡发展专项计划、省属高校少数民族预科”一并投档录取。

普通类合并本科批次并分段带来了哪些变化?

一是原来在本科一批和本科二批之间单列录取的乡村振兴专项、地方优师专项、省级公费师范生提前至本科提前批次B段;

二是部委属和外省属高校少数民族预科以前安排在本科一批录取之后投档,现在合并在本科批次B段,与该批次其他招生同时投档录取;

三是以前在本科一批、本科二批中分别投档录取的高水平运动队,合并在本科批次的“A段后、B段前”的高水平运动队中,同时投档录取。

对于批次分段以及在分段中更为细化的设置,该如何理解?李振东说:“设置的标准不是录取分数,而是高校(专业)的招生特点。”

如:本科提前批次A段的“飞行技术、军事类、公安类、司法类、航海类、消防救援、高校综合评价等本科招生高校(专业)”除统一高考成绩外,对考生会有政治考察、身体素质等要求或高校考核的合格名单。

分段有什么利好?李振东谈道:批次分段后,考生在满足报考条件的情况下,可以分别填报A段和B段的志愿,扩大了选择的范围、增加了录取的几率、降低滑档风险。同时,也为考生提供更为清晰的选择,帮助他们根据自身情况合理填报志愿。

如一个考生通过了某高校综合评价招生考核,同时对师范高校(专业)也感兴趣,那么该考生在提前批既可以填报A段中的高校综合评价招生高校(专业),也可以继续填报B段中的国家公费师范生、国家优师专项的招生高校(专业)。

艺体类的录取批次怎么设置,有哪些变化?

首先是艺术类,以前在本科批前单独投档录取的省级公费师范生(艺术类),现在合并在艺术本科批次。艺术类录取批次设置具体如下:
4.jpg
其次是体育类,以前在本科批前单独投档录取的省级公费师范生(体育类),现在合并在体育类本科批次。体育类录取批次设置具体如下:
5.jpg

打赏

微信扫一扫,转发朋友圈

已有 0 人转发至微信朋友圈

   本贴仅代表作者观点,与麻辣社区立场无关。
   麻辣社区平台所有图文、视频,未经授权禁止转载。
   本贴仅代表作者观点,与麻辣社区立场无关。  麻辣社区平台所有图文、视频,未经授权禁止转载。
高级模式 自动排版
您需要登录后才可以回帖 登录 | 注册

本版积分规则

复制链接 微信分享 快速回复 返回顶部 返回列表 关闭